新浪财经

【创新视角】2021年中国水果行业市场现状及发展趋势分析 种植源头的标准化到零售端的智慧化和个性化

前瞻网

关注

原标题:【创新视角】2021年中国水果行业市场现状及发展趋势分析 种植源头的标准化到零售端的智慧化和个性化 来源:前瞻产业研究院

行业主要上市公司:香梨股份(600506)、宏辉果蔬(603336)、顺鑫农业(000860)

本文核心数据:中国水果产业链 中国水果发展痛点 中国水果发展趋势

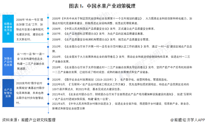
政策循序渐进发展

通过对中国水果产业的政策梳理,从2006年中央一号文的“保障农业健康有序发展”到2010年的大力发展特色农业,建设产业特色集群,而近年则在大力打造数字农业,整体来看中国的水果产业政策是循序渐进阶梯式的发展态势。

周期性明显 种植面积与产量均持续增长

我国水果种植呈现明显的周期性和季节性,与此相对是强地域性。根据国家统计局和云果的数据,在国家乡村振兴等一系列农业政策的促进下,2015年起我国果园种植面积超过1千万公顷,2019年之后超过1.2千万公顷,与此同时水果产量也“节节高升”,2020年水果产量为28692.4万吨。

种植品类以西瓜为主

根据国家统计局数据,2020年我国共生产水果28692.4万吨,其中西瓜产量6622万吨,占比23.1%;柑桔产量5121.9万吨,占比17.9%;苹果4406.6万吨,占比15.4%;梨产量1781.5万吨,占比6.2%;香蕉产量1151.3万吨,占比4.0%。

水果价格与消费量保持增长

根据农村农业部和发改委发布的三大水果的批发价格和零售价格,近十年来香蕉的价格周期明显且价格下降幅度较西瓜和苹果大,整体来看水果批发价和零售价相差50%以上。

根据国家统计局数据,中国居民人均鲜瓜果的消费量逐年增长,2019年人均鲜瓜果消费量51.4千克,较上年上涨8.4%。其中城镇居民人均鲜瓜果消费量为60.9千克,农村居民人均鲜瓜果消费量为39.3千克。

我国水果产量强地域性

根据国家统计局数据,2020年我国水果种植区域主要分为5个等级,山东、广西、河南、陕西的产量均大于2000万吨处于第一梯队,北京、天津、上海、青海和西藏的产量不足100万吨,处于第五梯队。

从具体的水果产量来看,2020年山东省的水果产量为2938.9万吨,位居榜首。其次为广西和河南的2785.7万吨和2563.4万吨。

各产业链主体的痛点不同

由于水果产业链较为庞大,此次梳理的水果供应生态链含种植端、采后处理、水果流通、水果零售、水果冷链物流

不同水果供应链端点的痛点均不相同,从整体来看,水果种植端供给和水果零售端的需求均较为旺盛,中间由于流通环节的仓储和运输问题导致水果损腐率居高不下,从而导致水果的供需出现一定的缺口。

水果产业链发展趋势

根据中国水果产业不同参与主体的创新变革总结出中国水果产业的发展趋势,从种植源头的标准化到零售端的智慧化和个性化。

以上数据参考前瞻产业研究院《中国水果制品行业市场前瞻与投资战略规划分析报告》,同时前瞻产业研究院还提供产业大数据、产业研究、产业链咨询、产业图谱、产业规划、园区规划、产业招商引资、IPO募投可研、招股说明书撰写等解决方案。

更多深度行业分析尽在【前瞻经济学人APP】,还可以与500+经济学家/资深行业研究员交流互动。

加载中...