新浪财经

【干货】第三代半导体行业产业链全景梳理及区域热力地图

前瞻网

关注

原标题:【干货】第三代半导体行业产业链全景梳理及区域热力地图 来源:前瞻产业研究院

行业主要上市企业:目前国内第三代半导体行业的上市公司主要有华润微(688396)、三安光电(600703)、士兰微(600460)、闻泰科技(600745)、新洁能(605111)、露笑科技(002617)、斯达半导(603290)等。

本文核心数据:第三代半导体行业产业链、第三代半导体行业产业链全景图、第三代半导体行业产业链生产企业分布热力地图

第三代半导体行业产业链全景梳理:产业链涉及多个环节

第三代半导体产业链分为上游原材料供应,中游第三代半导体制造和下游第三代半导体器件环节。上游原材料包括衬底和外延片;中游包括第三代版奥体设计、晶圆制造和封装测试;下游为第三代半导体器件应用,包括微波射频器件、电力电子器件和光电子器件等。中国第三代半导体行业产业链如下:

第三代产业链各个环节国内均有企业涉足。从事衬底片的国内厂商主要用露笑科技、三安光电、天科合达、山东天岳、维微科技、科恒晶体、镓铝光电等等;从事外延片生产的厂商主要有瀚天天成、东莞天域、晶湛半导体、聚能晶源、英诺赛科等。苏州能讯、四川益丰电子、中科院苏州纳米所等;从事第三代半导体器件的厂商较多,包括比亚迪半导体、闻泰科技、华润微、士兰微、斯达半导、扬杰科技、泰科天润等。

第三代半导体产业链热力地区:河南省分布最集中

当前,我国第三代半导体初步形成了京津冀鲁、长三角、珠三角、闽三角、中西部等五大重点发展区域。

从我国第三代半导体行业产业链企业区域分布来看,第三代半导体行业产业链企业在全国绝大多数省份均有分布。其中河南省第三代半导体企业数量分布最多,同时山东、江苏和甘肃等省份企业数量也相对集中。

从代表性企业分布情况来看,江苏省第三代半导体代表性企业分布最多,如苏州纳维、晶湛半导体、英诺赛科等。同时广东、山东代表性企业也有较多代表性企业分布。

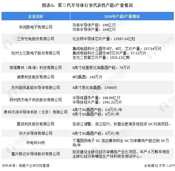
第三代半导体行业代表性企业业务规模

目前,我国第三代半导体行业代表性企业产品类型不同,但从整体的生产能力来看,华润微电子有限公司、三安光电股份有限公司第三代半导体产品生产能力处于行业领先地位。

第三代半导体行业代表性企业最新投资动向

2020年以来,第三代半导体行业代表性企业的投资动向主要包括设立新公司拓展业务、通过对子公司增资的方式投资氮化镓项目。第三代半导体行业代表性企业最新投资动向如下:

以上数据参考前瞻产业研究院《中国第三代半导体材料行业市场前瞻与投资战略规划分析报告》,同时前瞻产业研究院还提供产业大数据、产业研究、产业链咨询、产业图谱、产业规划、园区规划、产业招商引资、IPO募投可研、招股说明书撰写等解决方案。

更多深度行业分析尽在【前瞻经济学人APP】,还可以与500+经济学家/资深行业研究员交流互动。

加载中...