新浪财经

重磅!2022年中国及31省市动漫产业政策汇总及解读(全)

前瞻网

关注

原标题:重磅!2022年中国及31省市动漫产业政策汇总及解读(全) 来源:前瞻产业研究院

行业主要上市公司:奥飞娱乐(002292)、光线传媒(300251)、祥源文化(600576)、汤姆猫(300459)、长城动漫(000835)等

本文核心数据:动漫产业国家政策、各省市行业政策及规划

1、政策历程图

我国正在把包括动漫产业在内的文化产业建设成国民经济的支柱。国家相应推出了一系列推进动漫文化产业发展的政策,从限播措施、税收优惠等方面全力扶持我国动漫产业的发展,相关产业政策对行业发展具有积极促进作用,为行业发展提供了有力的支持和良好的环境。

分阶段来看,我国动漫产业政策演变可分为四个主要阶段。“十一五”时期,我国动漫产业尚处于初步发展阶段,受众定位正在由低龄儿童向青少年和成人转变,为扶持国产动漫的发展,广电总局出台政策限制了外国动漫的播出时间,推动国产动漫在占据国内市场的同时开拓国际市场;“十二五”期间,国家政策继续推动国产动漫创意、研发、制作能力,着力打造知名国产动漫品牌和骨干动漫企业,使动漫成为文化产业发展的重要增长点;“十三五”时期,文化产业在我国国民经济中的地位不断提升,国家针对动漫产业出台多项税收优惠政策,同时加强了版权问题整治力度,进一步规范动漫产业发展,支持原创动漫生产和推广;“十四五”以来,随着供给侧改革的不断深入,消费结构的不断优化,国家政策开始引导动漫产业提升质量效益,延伸动漫产业链和价值链,以进一步优化文化产业布局。

2、国家层面政策汇总及解读

——国家层面动漫产业政策汇总

自2006年以来,国务院、文化部、广电总局等先后针对我国动漫产业出台多项支持和规范政策,大力推动我国动漫产业发展。具体政策如下:

——国家层面动漫产业发展目标解读

根据2021年文化和旅游部发布的《“十四五”文化产业发展规划》,到2025年,我国要实现“文化产业体系和市场体系更加健全,文化产业结构布局不断优化,文化供给质量明显提升,文化消费更加活跃,文化产业规模持续壮大,文化及相关产业增加值占国内生产总值比重进一步提高,文化产业发展的综合效益显著提升,对国民经济增长的支撑和带动作用得到充分发挥”的目标。

具体到动漫产业,主要有以下三个发展方向:

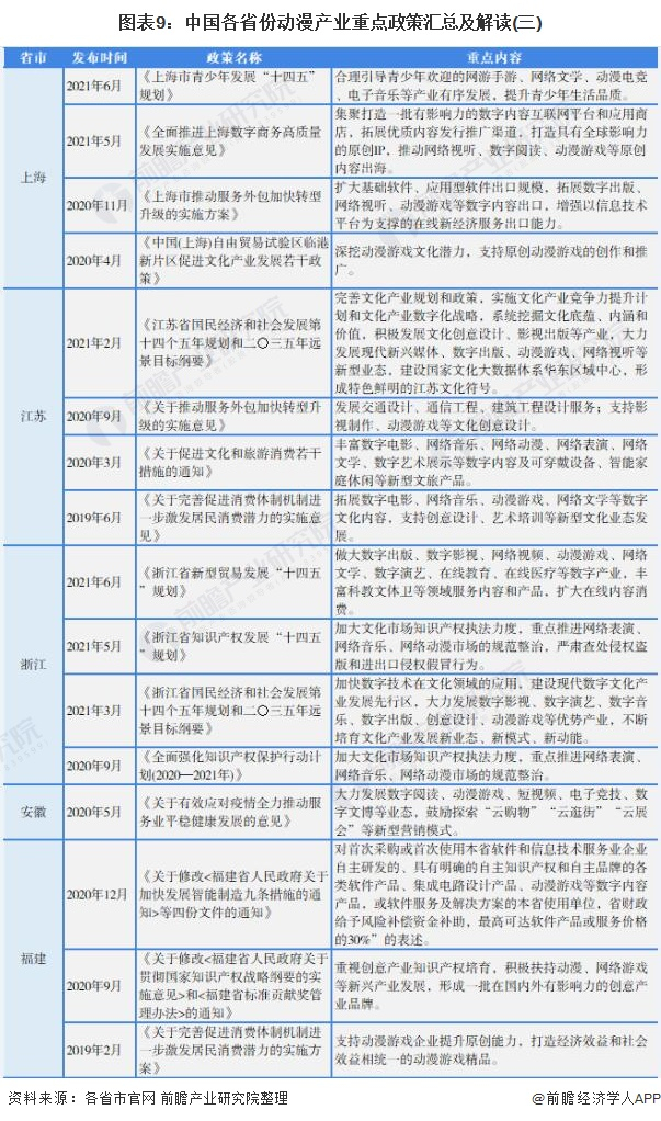
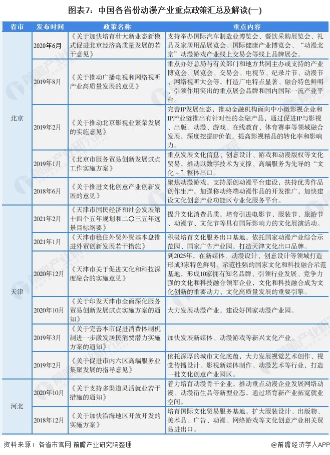
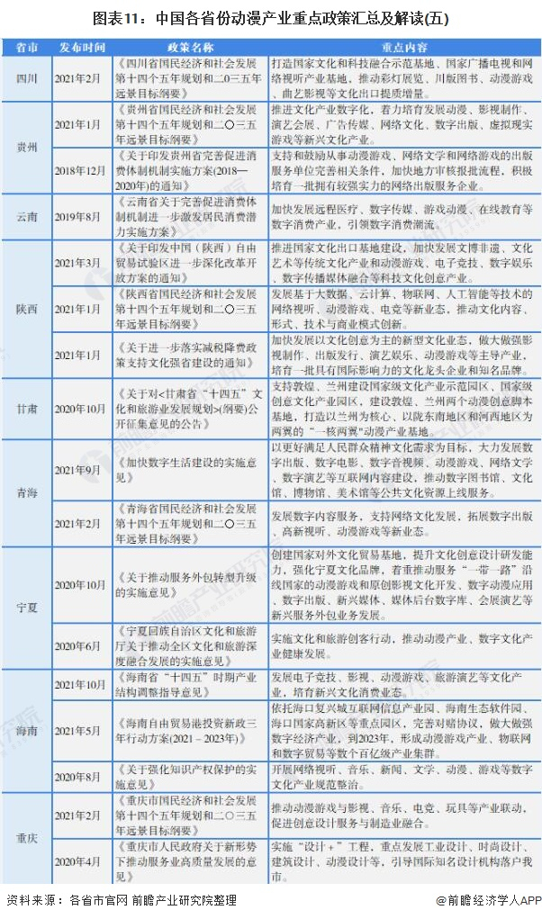
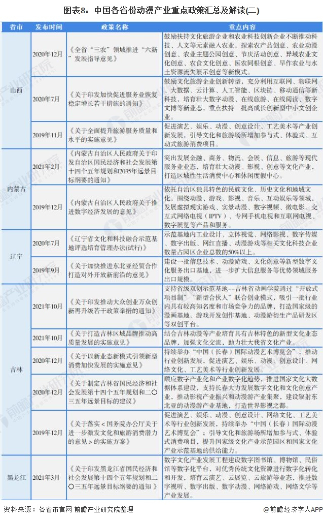
3、各省市层面的重点政策汇总及解读

——31省市动漫产业政策汇总

自我国开始加速发展文化产业,优化文化产业结构以来,各省市均响应国家政策的号召,出台了多项地方政策鼓励和支持文化产业进步。动漫作为深受年轻人喜爱的文化,在相关政策中被多次提及。尤其是“十四五”以来,文化消费越发活跃,多个省市地方政策提出要大力发展动漫产业,结合数字经济形成动漫产业集聚,同时办好动漫节、动漫展等活动,以提升文化消费品质。

——31省市动漫产业发展目标解读

“十四五”期间,我国主要省份提出了动漫产业的发展目标,侧重点各有不同,例如上海、湖南等具有一定动漫产业发展基础的省份以做大做强、原创内容出海等为重点目标;山东、吉林、辽宁、海南、天津、四川等省份计划通过建设产业园区、产业基地等措施实现动漫文化产业聚集;河北则着力培育动漫骨干企业,以通过培训新产业拓宽就业空间。具体情况如下:

以上数据参考前瞻产业研究院《中国动漫产业发展前景预测与投资战略规划分析报告》,同时前瞻产业研究院还提供产业大数据、产业研究、产业链咨询、产业图谱、产业规划、园区规划、产业招商引资、IPO募投可研、招股说明书撰写等解决方案。

更多深度行业分析尽在【前瞻经济学人APP】,还可以与500+经济学家/资深行业研究员交流互动。

加载中...