新浪财经

重磅!2022年全国及31省市智慧交通行业政策汇总及解读(全)智慧交通进一步发挥“新基建”的支撑作用

前瞻网

关注

原标题:重磅!2022年全国及31省市智慧交通行业政策汇总及解读(全)智慧交通进一步发挥“新基建”的支撑作用 来源:前瞻产业研究院

行业主要上市公司:海康威视(002415)、易华录(300212)、大华股份(002236)、千方科技(002373)、五洋停车(300420)、新智认知(603869)、众合科技(000925)、四维图新(002405)、达实智能(002421)等

本文核心数据:智慧交通行业政策、政策目标等

1、政策历程图

2013年,交通运输部部长杨传堂提出了建设“综合交通、智慧交通、绿色交通、平安交通”的发展理念,将智慧交通作为国家交通运输行业的重点建设内容之一;2015年,互联网产业政策中提出要加强与交通领域的融合;2017年,交通运输部发布首个智慧交通专项政策——《智慧交通让出行更便捷行动方案(2017-2020年)》,中国智慧交通开始进入全面建设阶段;2020年,智慧交通基础设施建设成为行业发展重点。

2、国家层面政策汇总及解读

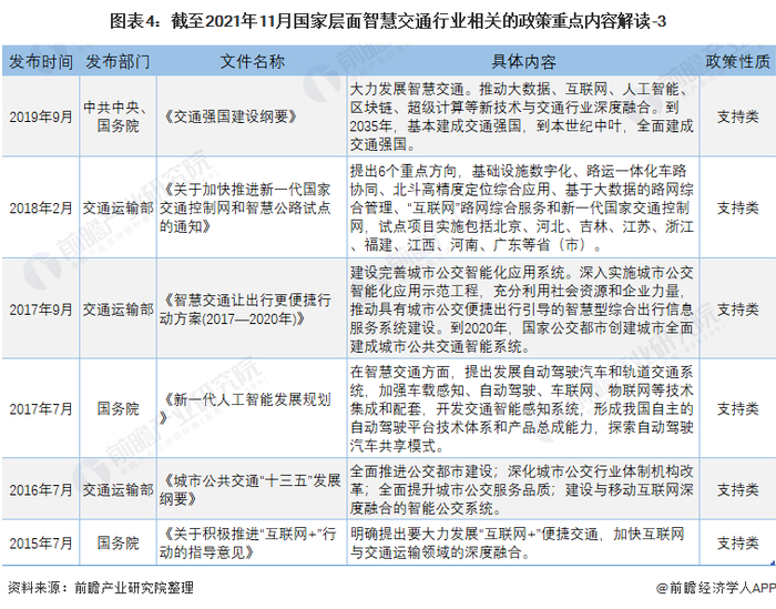
——国家层面智慧交通行业政策汇总

从2015开始,政府层面持续出台相关政策法规推进智慧交通行业快速发展,以匹配现代化经济体系的建设需求,为全面建成社会主义现代化强国提供重要基础支撑。2020年以来,我国智慧交通相关政策更是频出,智慧交通基础建设成为行业发展重点,2021年9月交通运输部发布的《交通运输领域新型基础设施建设行动方案(2021—2025年)》提出到2025年,我国将打造一批交通新基建重点工程,智能交通管理将得到深度应用。

——交通强国建设政策解读

2019年9月19日,中共中央、国务院印发了《交通强国建设纲要》(以下简称《纲要》)。《纲要》提出,要牢牢把握交通“先行官”定位,适度超前,推动交通发展的“三个转变”,到2020年完成全面建成小康社会交通建设任务和“十三五”现代综合交通运输体系发展规划各项任务,并将未来发展目标分为两个阶段实现:第一阶段从2021年到2035年,基本建成交通强国,形成“三张交通网”和“两个交通圈”;第二阶段到本世纪中叶,全面建成人民满意、保障有力、世界前列的交通强国。

自此之后,交通运输部陆续对各省市重点交通工程的建设提出指导意见,提出各省市重点项目在智慧交通领域的预期发展成果,例如2021年10月,交通运输部《关于重庆市增补西部公路水路基础设施高质量发展等交通强国建设试点任务的意见》中,提出通过3—5年时间,智慧交通水平显著提升,综合交通运输大数据中心全面应用,突发公共事件应急管理、交通工程智慧安监等管理水平和成效显著提升。

——智慧交通细分领域相关政策解读

智慧交通技术渗透于我国水、陆、空三大综合立体交通网络,其细分领域众多。2020年,《交通运输部关于推动交通运输领域新型基础设施建设的指导意见》中列入重点发展任务的细分领域有智慧公路、智能铁路、智慧航道、智慧港口、智慧民航、智慧邮政、智慧枢纽等;2021年,《交通运输领域新型基础设施建设行动方案(2021—2025年)》中提出重点发展智慧公路、智慧航道、智慧港口与智慧枢纽四大领域,其中也重点提出了我国智慧交通领域建设的重点工程,如智慧公路领域重点发展区域为京津冀、长三角与粤港澳大湾区等东部发达地区,同时统筹兼顾天山、秦岭隧道等西北地区交通建设。

——国家层面智慧交通发展目标解读

一系列政策意见的出台,都给智慧交通行业的发展带来比较好的政策环境,随着行业发展水平不断提升,智慧交通行业将更进一步发挥“新基建”的重要支撑作用。相关政策规划提出,到2025年,我国智慧交通管理将得到深度应用;到2035年,我国交通基础设施数字化率将达到90%;到2050年,新技术在我国交通领域将得到广泛应用。

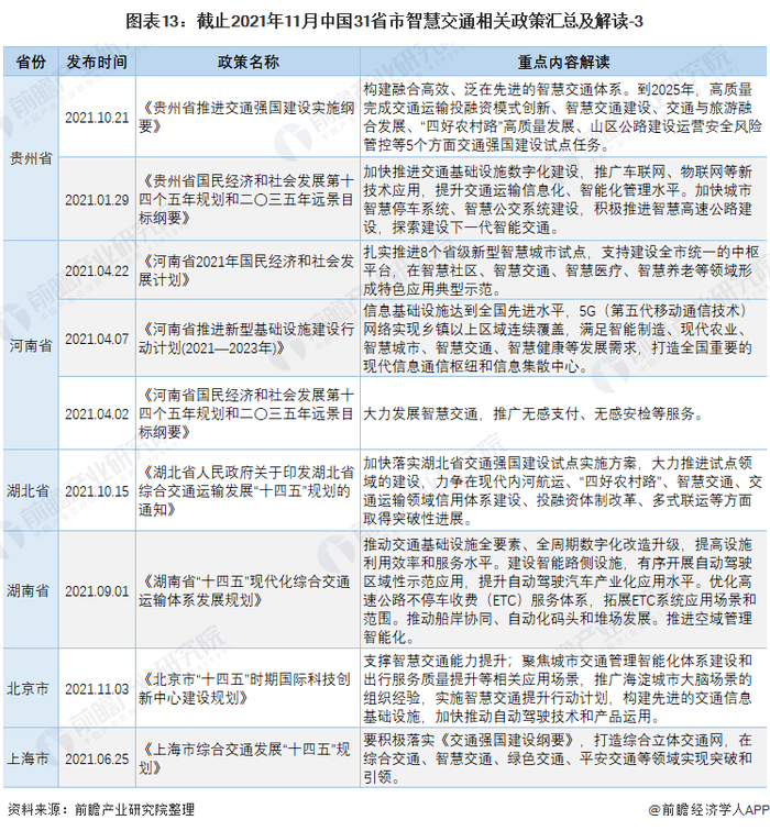
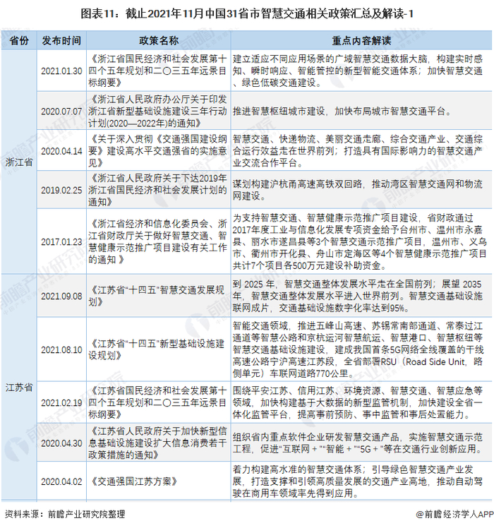
3、地方层面政策汇总及解读

“十四五”时期是我国落实交通强国建设部署的关键阶段,我国各省市政府机构均响应国家改革和发展措施,根据各自省内综合交通运输体系发展的现阶段特点,结合交通运输部明确规划编制体系,出台了符合省内建设条件的智慧交通发展政策及规划。

2021年以来,各省市均陆续发布相关规划提出“十四五”期间智慧交通行业发展目标,例如《江苏省“十四五”智慧交通发展规划》提出,到2035年,交通基础设施数字化率达到95%,走在全国前列;浙江省《新型基础设施建设三年行动计划(2020—2022年)》提出,到2022年,实现交通领域基础设施智能化水平提升20%以上。

更多行业相关数据请参考前瞻行业研究院《中国智慧交通行业市场前瞻与投资战略规划分析报告》,同时前瞻产业研究院还提供产业大数据、产业研究、产业链咨询、产业图谱、产业规划、园区规划、产业招商引资、IPO募投可研、招股说明书撰写等解决方案。

更多深度行业分析尽在【前瞻经济学人APP】,还可以与500+经济学家/资深行业研究员交流互动。

加载中...