新浪财经

五花八门的购房补贴,可以让楼市回暖吗?

虎嗅APP

关注

原标题:五花八门的购房补贴,可以让楼市回暖吗?

本文来自微信公众号:每经头条(ID:nbdtoutiao),作者:王佳飞、陈荣浩,编辑:陈梦妤,原文标题:《户口、学历、三胎……五花八门的购房补贴,可以令楼市回暖吗?》,头图来源:视觉中国

安徽芜湖,对符合条件的青年英才,最高可获得10%购房款补贴;广东惠州,符合条件的人才公积金贷款额度不受缴存余额限制。

12月14日,两地同时发布房地产相关促进政策。事实上,自中央经济工作会议结束后的一周内,多地已发布相关政策,落实“支持商品房市场更好满足购房者的合理住房需求,因城施策促进房地产业良性循环和健康发展”的会议精神。

作为较早落实会议精神的城市,湖南衡阳12月10日就发布了购房补贴政策。12月13日,衡阳下辖耒阳市召开促推房地产行业发展座谈会,提出“全力促进房地产行业良性循环和健康发展”“依法解决房地产开发企业的合理诉求”“全力做好房地产企业与金融机构的无缝对接”。

相比一二线城市,三四线城市眼下的库存积压现象极为明显,已是2016年7月份以来的最高值,创下5年来新高。

顶层设计不断完善,区域市场不断出台提振政策,大家都希望为这个市场注入一些信心。

一、补贴方式五花八门

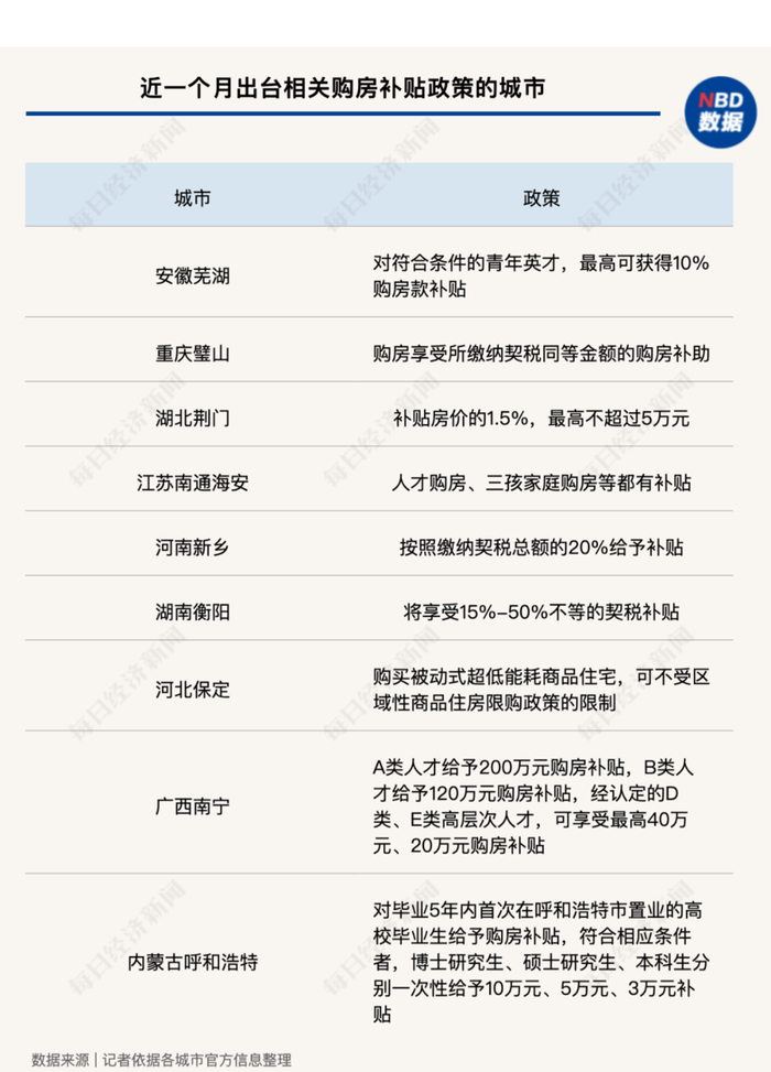
据《每日经济新闻》记者不完全统计,近一个月来,包括呼和浩特、荆门、衡阳、开封、南宁、保定、南通海安、重庆璧山和万州、黔南布依族苗族自治州龙里、六安金寨等在内的十余地都拿出了真金白银,以期提振市场。

12月14日,浙江省金华市武义县发布《我县首创民营工业企业新居民“购房券”奖励政策》,将于明年1月1日起实施。

同日,安徽省芜湖市发布《青年英才购房补贴发放实施细则的通知》,将对符合条件的人群发放购房补贴,给予购房款最高10%补贴。首期补贴为购房款的3%,分3年平均兑现,剩余购房款补贴按申请人上年度实缴个税地方留存部分逐年兑现。

11月底,呼和浩特起草《呼和浩特市高校毕业生租房补贴实施办法》及《呼和浩特市高校毕业生购房补贴实施办法》(征求意见稿)将对符合条件的博士研究生、硕士研究生、本科生,分别一次性给予10万元、5万元、3万元补贴。

10月中旬,荆门起草《关于促进中心城区房地产市场持续健康发展的若干意见(征求意见稿)》,对毕业5年内并承诺在中心城区连续最低工作服务年限不少于5年的符合条件人才,从该意见实施之日起一年内,在中心城区首次购买唯一新建商品住房,网签商品住房买卖合同,取得契税完税证明的,按照每个家庭一次性给予购房补贴。

除了人才引进,契税补贴也是一种重要形式。

12月10日,衡阳发布《衡阳市城区新建商品住房和地下车位财政购房补贴实施方案》,2021年12月1日到2022年5月31日期间在衡阳城区购买商品房或地下车位,将享受15%到50%不等的契税补贴。

同日,重庆市璧山区宣布,定于2021年12月10日至2022年2月10日举办为期2个月的购房优惠活动。活动期间,购买新建商品住房(限1套)、车位(不超过2个)、商服用房(不超过5个)和办公用房,以及购买二手住房(限1套),符合相应条件的,均可享受所缴纳契税同等金额的购房补助。

12月初,开封发布政策,对通告发布之日起至2021年12月23日缴纳商品住房契税且符合补贴范围的,按照契税总额的12%给予补贴。

值得留意的是,三胎也成为数地发放购房补贴的一条理由。

今年9月,甘肃省临泽县成为全国第一个提出三孩家庭购房补贴概念的地区。临泽县对生育二孩、三孩的临泽户籍常住家庭,在临泽县城区购买商品房时给予4万元政府补助,在各中心集镇、屯泉小镇、丹霞康养村等集中居住区购买商品房时给予3万元政府补助。

此后,江苏省南通市海安市也发布相关政策,如果二胎家庭再次购房,可以通过出示户口本或者出生证明,享受每平方米200元的减免补贴,三胎家庭可享受每平方米400元的减免补贴。

保定更为直接,以促进被动式建筑发展的方式对楼市定向松绑。

11月30日,保定在《保定市全面推进被动式超低能耗建筑产业发展实施方案》中规定,购买被动式超低能耗商品住宅,可不受区域性商品住房限购政策的限制;使用住房公积金贷款购买被动式超低能耗自住住宅的,贷款额度上浮20%。

中指研究院指数事业部研究副总监陈文静也告诉《每日经济新闻》记者:“近期,中央明确‘支持商品房市场更好满足购房者的合理住房需求’,各地根据实际情况,重点支持合理住房需求释放。地方响应中央要求,在房地产信贷环境边际改善的背景下,因城施策出台扶持类政策,平稳购房者预期,引导刚需和改善性住房需求正常释放。”

对于政策效果,陈文静认为:“部分城市出台购房补贴政策,一方面有助于平抑购房者观望情绪,另一方面引导合理住房需求正常释放。短期来看,购房者预期稳定仍需一定时间,但随着地方加快落实‘两个维护’,信贷环境继续改善,相关扶持性政策继续跟进,预计房价逐步趋于平稳,购房者置业信心亦有望提振。”

二、为什么是衡阳?

从微观来看,衡阳能够清楚地说明政策出台背后的机理。

作为中央经济工作会议后首个响应政策的城市,衡阳对2021年12月1日~2022年1月31日期间购买新建商品住房的,补贴所交契税的50%;对2022年2月1日~3月31日期间购买新建商品住房的,补贴所交契税的30%;对2022年4月1日-5月31日期间购买新建商品住房的,补贴所交契税的15%;对2021年12月1日-2022年5月31日期间购买地下车位的,补贴所交契税的80%。

简言之,越早在衡阳买房,能够享受的补贴额度越大。

记者注意到,购房者要想享受衡阳的购房补贴,需同时满足三个条件:仅限于购买衡阳市城区的新建商品住房或地下车位,购买商业门面或二手房不能享受补贴;网签时间必须是2021年12月1日~2022年5月31日;办理了网签备案并缴纳契税的。

衡阳市住建局工作人员告诉《每日经济新闻》记者,下发该文件的初衷是贯彻执行上层对房地产市场的“三稳”预期。至于具体落实,购房者在签订购房后可以带上所需相关文件直接去行政大厅办理。

记者粗略地算了一笔账,衡阳此次补贴政策能帮购房者省下2500~12000元不等。

根据目前衡阳的契税标准,首套房90平方米以下(含),契税1%;90平方米以上,契税1.5%;大于90平方米小于144平方米的1.5%,大于144平方米的3%;二套房契税为3%;产权车位契税为4%。

根据58安居客数据,衡阳目前房价为5731元/平方米,90平方米的首套房契税为5157元,50%可省2578元;140平方米的契税约24070元,50%可省12035元。

衡阳为何要下发“鼓励购房”政策?

当地住建局对外的表述是,这是为深入贯彻落实党中央、国务院“房住不炒”决策部署,稳地价、稳房价、稳预期,满足人民群众居住需求,促进房地产市场平稳健康发展。

《每日经济新闻》记者查询近几年衡阳的市场数据发现,虽说房价变化不大,但成交量却持续下滑。

据58安居客数据,2018年以来,衡阳整体房价变化不大,过去三年房价仅上涨了270元/平方米。

但成交量却出现了大幅下滑。

从房天下数据看,2018~2020年,衡阳房地产新房的成交套数分别为3.03万、2.53万、2.98万套,但今年1~11月,衡阳仅成交了1.92万套,成交情况远低于同期。

一位衡阳蒸湘区的置业顾问向《每日经济新闻》记者透露:“衡阳楼市自从2018年走下神坛以来,就一直是不温不火状态,蒸湘区相对好一点,其他多数片区都属于去库存和横盘状态。今年10月以来,多个楼盘打出类似4、5字头起房价,加8888元还送车位的宣传,侧面反映了开发商在想各种办法去库存。”

衡阳备受去化周期长的困扰。

根据房天下的数据,2021年上半年衡阳新房成交量为1.16万套,而同期住宅库存为3.43万套,据此推算衡阳楼市去化周期为17.77个月。

相比之下,非住宅的去化更难,去化周期基本都在60个月以上。据衡阳市住房和城乡建设信息中心数据,截至2020年12月底,衡阳市区非住宅库存面积211.27万平方米,同比增长16.52%;库存去化周期为65.07个月。

换言之,衡阳的非住宅产品,要将近5年半才能卖完。

三、库存创5年来新高

如果从宏观看,近期我国房地产市场存在下行趋势,除一些房企爆发流动性危机外,整体销售情况也在趋冷。

根据国家统计局数据,11月份一线城市新建商品住宅销售价格环比持平。其中,北京和上海环比分别上涨0.3%和0.2%,广州下降0.6%,深圳持平;二线城市新建商品住宅和二手住宅销售价格环比均下降0.4%,降幅比上月分别扩大0.2和0.1个百分点。

需要注意的是,三线城市新建商品住宅销售价格环比下降0.3%,降幅与上月相同。

从国房景气指数看,我国整体数据画出了一个明显的倒V字型

如前所述,近期出台政策的多为三四线城市,记者留意到,正是这些地方存在着一定的高库存风险。

易居研究院在《100城住宅库存报告》(下称报告)中直言:“当前全国100城库存压力明显增大,尤其是出现了市场成交量连续6个月环比下跌,库存创5年来新高的现象。”

一、二、三四线城市新建商品住宅库存面积

来源:易居研究院

报告显示,截至11月底,全国100个城市新建商品住宅库存总量为52110万平方米,环比增长2.1%,同比增长2.1%。库存环比数据出现连续4个月环比正增长现象,而同比则连续36个月保持正增长态势。当前百城库存规模为2016年8月份以来的最高值,即创下5年来的新高。

“当前需要高度关注百城库存压力。库存压力和风险若不解除,那么房企销售资金的回款速度会进一步放缓,进而使得当前房企现金流压力更大。”

11月份,100个城市新建商品住宅供应量为4495万平方米,而成交量为3437万平方米,呈现了“供大于求”态势。当前供求关系中,最大的问题就是市场成交数据非常疲软,目前已出现连续6个月环比下跌的现象。

整体去化周期也在拉长。

11月份100个城市新建商品住宅存销比即库存去化周期为12.5个月,这也意味着市场消化完这些库存需要12.5个月时间。观察2016年8月份以来的百城去化周期,总体上在10个月左右上下波动。而今年下半年开始,存销比在10个月的基础上快速拉升。

其中需要注意的是,报告显示“城市结构方面,三四线城市库存攀升的态势最明显”,出现了连续37个月库存规模同比正增长的态势,说明相比一二线城市,三四线城市库存积压的现象最明显。数据显示,当前三四线城市库存,是2016年7月份以来的最高值,即创下5年来的新高。从库存风险的角度看,三四线城市是最大的。

面对这种现状,出台补贴政策似乎就很容易理解。

易居研究院智库中心研究总监严跃进认为,三四线城市普遍面临库存压力较大的问题,而各类城市出台购房补贴政策,有助于加速去库存。

“在当前房地产市场降温的大背景下,三四线城市购房政策放松的可能性是比较大的,尤其是针对大学生、改善型购房需求、三孩家庭等,都有很大概率出台更多宽松的购房政策。”

陈文静认为,年底中央对2022年房地产明确定调,预计在“房住不炒”的大基调下,短期信贷政策对首套、改善性住房需求的支撑力度将不断加大。

“地方将响应中央要求因城施策对地产相关链条不顺畅的问题采取针对性举措,加快落地扶持类政策,除加大购房补贴外,降低贷款利率、减免部分交易税额、提高企业预售资金使用效率、优化预售条件等政策亦存微调预期。”

四、良性循环和健康发展

不仅仅是区域性政策,近期顶层设计对房地产也持续释放了善意

12月8日至10日举行的中央经济工作会议明确表示:“支持商品房市场更好满足购房者的合理住房需求,因城施策促进房地产业良性循环和健康发展。”

12月11日,国家发改委副主任兼国家统计局局长宁吉喆在“2021-2022中国经济年会”明确,房地产是支柱产业,住房更是居民的消费。

12月13日,中国人民银行党委召开扩大会议,会议也表示:“稳妥实施好房地产金融审慎管理制度,加快完善住房租赁金融政策体系,因城施策促进房地产业良性循环和健康发展。”

同日,中国人民银行发布2021年11月个人住房贷款统计数据。2021年11月末,个人住房贷款余额38.1万亿元,当月增加4013亿元,较10月多增532亿元。

严跃进认为:“房贷方面的贷款余额规模增大,商业银行积极执行央行最新房贷政策,在放贷方面持续推进,体现了支持合理住房消费需求的导向,进一步说明房贷市场持续宽松、向好发展。”

陈文静表示,下半年以来,随着房地产信贷以及预售资金监管收紧,销售市场及土地市场均明显降温,叠加个别房企风险问题暴露,市场信心进一步受挫,从企业融资到投资拿地、开工建设、销售回款、竣工交付等环节均不同程度遇阻,现阶段良性循环对行业发展尤为重要。

“中央经济工作坚持‘稳字当头、稳中求进’,房地产作为国民经济的支柱产业,还需要发挥稳定器的作用。当前对于政府来说,打通房地产业各个链条的循环是重中之重,良性循环后才会更好地健康发展,因城施策下,资金端、政策端等均将发力促进房地产业实现良性循环,进一步支撑经济稳步发展。”

记者手记:买房仍需谨慎

楼市噤若寒蝉,调控力度不减,城市管理者们提出了不一样的应对策略。

根据记者的不完全统计,近一个月以来,已有超过10个城市下发了相关购房补贴政策。而从具体措施来看,主要集中在契税减免、现金补贴、以人才或二孩三孩名义给予购房优惠等方式上。

虽说鼓励政策都是实打实的补贴,但从这些下发购房补贴的城市来看,主要还是以三四线城市为主,这背后,是市场成交数据的持续下滑,以及普遍存在的去化压力。

对购房者来说,如果原本就在这些三四线城市有安家置业需求,那么政策出台后开始着手买入,确实能不同程度地享受优惠和税收减免。而若短期内没有这样的需求,买入仍需谨慎,还得综合考虑市场流动性、未来城市发展潜力等问题。

本文来自微信公众号:每经头条(ID:nbdtoutiao),作者:王佳飞、陈荣浩,编辑:陈梦妤