被社区通知是密接怎么办?去隔离点要隔离多少天?来看权威解答→
原标题:被社区通知是密接怎么办?去隔离点要隔离多少天?来看权威解答→ 来源:上观新闻
浦东疾控中心介绍,密切接触者指从疑似病例和确诊病例症状出现前2天开始,或无症状感染者标本采样前2天开始,与其有近距离接触但未采取有效防护的人员。那么,当被通知成为了密切接触者该怎么办?去隔离点要隔离多少天?来看权威解答↓
新型冠状病毒肺炎病例密切接触者的定义:
密切接触者指从疑似病例和确诊病例症状出现前2天开始,或无症状感染者标本采样前2天开始,与其有近距离接触但未采取有效防护的人员,流行病学调查专业人员根据流行病学调查结果,结合相关部门提供的大数据信息,依据以下原则判定密切接触者:
1.同一房间共同生活的家庭成员;
2.直接照顾者或提供诊疗、护理服务者;
3.在同一空间内实施可能会产生气溶胶的诊疗活动的医务工作者;
4.在办公室、车间、班组、电梯、食堂、教室等同一场所有近距离接触的人员;
5.密闭环境下共餐、共同娱乐以及提供餐饮和娱乐服务的人员;
6.探视病例的医护人员、家属或其他有近距离接触的人员;
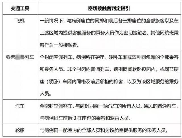
7.乘坐同一交通工具并有近距离接触(1米内)人员,包括在交通工具上照料护理人员、同行人员(家人、同事、朋友等)。不同交通工具密切接触判定方法参见表1;
8.暴露于可能被病例或无症状感染者污染环境的人员;
9.现场调查人员调查后经评估认为其他符合密切接触者判定标准的人员。
表1 交通工具密切接触者判定指引
注:以上仅为判定指引,具体情况仍以流调队员研判为准
当被通知成为了密切接触者,该怎么办?
1、立即戴好医用外科口罩,找一个相对独立、通风良好的房间/空旷无人区域,等待社区联系采样后转运至集中隔离点。
2、如果家人是密接的密接,通知家人做好个人防护。
3、告知工作单位,自己已被判为密接。
4、手机充满电,等待流调队员的流调,接触病例后是否去过单位/回过家,请务必如实告知流调队员。
5、查看手机里支付宝/微信/信用卡等消费记录,尽可能详细地回忆接触病例后去过哪些场所,是否去过医疗机构,并在接受流调时如实告知流调队员。
6、找到手机里自己的照片,流调队员可能会要求提供接触病例后去某场所时的穿着描述,最好是照片。
去隔离点要隔离多少天?
根据国家第八版新型冠状病毒肺炎防控方案,上海市新型冠状病毒肺炎防控方案(2021版)的相关要求,上海市卫生健康委员会针对上海市每起本土疫情发布最新的新冠肺炎确诊病例相关人员健康管理措施,所以密切接触者的集中隔离天数、采样次数都是依据上海市卫生健康委员会的最新文件要求执行的。
目前上海市本土疫情相关密切接触者的隔离管理措施为:密切接触者的集中隔离观察期限为自最后一次与病例、无症状感染者发生无有效防护接触后14天;对于特殊人群可采取居家医学观察,应当加强指导和管理,严格落实居家医学观察措施。
必要时,可根据流调结果进行风险评估与研判,适当动态调整具体防控措施。
判为密切接触者,是不是很快就变成新冠肺炎病例了?
不要有过大的心理压力,国家第八版新型冠状病毒肺炎防控方案中指出,传染源主要是新冠肺炎确诊病例和无症状感染者;主要传播途径为经呼吸道飞沫和密切接触传播,接触病毒污染的物品也可造成感染,在相对封闭的环境中暴露于高浓度气溶胶情况下存在经气溶胶传播可能;由于在粪便、尿液中可分离到新冠病毒,应当注意其对环境污染可能造成接触传播或气溶胶传播。
回想一下与病例接触的过程,所以说防疫三件套,一件不能少,如果做好了,风险就小了很多。
责任编辑 倪莉琪
来源 上海发布