新浪财经

干货!2022年中国玻璃包装行业龙头企业分析——山东药玻:国内最大模制瓶生产厂家

前瞻网

关注

原标题:干货!2022年中国玻璃包装行业龙头企业分析——山东药玻:国内最大模制瓶生产厂家 来源:前瞻产业研究院

行业主要上市企业:目前国内包装行业的上市公司主要有山东药玻(600529)、正川股份(603976)、万顺新材(300057)、大胜达(603687)、美盈森(002303)紫江企业(600210)、双星新材(002585)、通产丽星(002243)、宏裕包材(837174)、嘉美包装(002969)、昇兴股份(002752)、宝钢包装(601968)等。

本文核心数据:山东药玻玻璃包装业务布局历程、山东药玻玻璃包装业务布局、山东药玻玻璃包装产量、山东药玻玻璃包装销量

1、中国玻璃包装行业龙头企业全方位对比

随着政府对环境友好型、资源节约型社会建设的不断深入和监管要求的不断提升,以及社会居民的环保意识、节约资源意识的增强,玻璃包装容器逐渐成为政府鼓励类包装材料,消费者对玻璃包装容器的认可程度也不断提升。目前国内玻璃包装行业的上市公司主要有山东药玻、正川股份、山东华鹏、华兴玻璃等。

2、山东药玻:玻璃包装业务的布局历程

山东省药用玻璃股份有限公司成立于1970年;2002年1月24日经中国证监会核准发行3200万股A股,并于2002年6月3日挂牌交易,成为中国药用玻璃包装行业首家上市公司;2021年公司扩大模制瓶规模和预封装瓶产品规模,产品销往全球60多个国家和地区。

3、山东药玻:玻璃包装业务布局及运营现状

——玻璃包装业务产品布局:玻璃包装产品涵盖医药、化妆品及食品领域

山东药玻主要从事药用玻璃包装产品的研发、生产和销售,产品包括模制瓶、棕色瓶、管制瓶、丁基胶塞、铝塑盖塑料瓶、预灌封等千余种规格,涵盖从玻璃瓶到丁基胶塞,到铝塑组合盖一整套药用包装产品。

山东药玻日用化妆品瓶涵盖黑料瓶、蓝料瓶、绿料瓶、棕料瓶、高白料和精白料等多色系品种,是行业内有色玻璃品种最齐全的企业之一。

从目前山东药玻的产品布局结构来看,模制瓶和棕色瓶是山东药玻的主要产品。2016-2020年模制瓶占公司总收入的40%左右,棕色瓶占公司总收入的25%左右。

——玻璃包装业务布局区域:销售网络布局全国

全国34个省、市、自治区、特别行政区,除西藏、澳门两地暂时没有山东药玻公司的医药玻璃包装业务外,其他省、市、自治区、特别行政区,均有山东药玻公司的医药包装业务网点,与上药集团、广药集团、哈药集团、华北制药集团、东瑞制药、辉瑞制药、中美上海施贵宝、葛兰素、勃林格、赛诺菲等3000多家中外制药厂家建立了长期稳定的供货关系,并远销欧、美、俄、日、韩、东南亚等多个国家和地区。2020年山东药玻国内收入占比近70%,国外收入占比在30%左右。

——玻璃包装研发投入:研发投入持续增加,打破国外技术垄断

山东有较为完善的研发体系,覆盖产品生产的全过程,为产品的升级换代和产品质量的提高提供了保证。公司是山东省药用包装材料工程技术研究中心、省级工业设计中心、省级企业技术中心,设立了博士后科研工作站。公司持续加大研发投入,2020年山东药玻研发投入1.34亿元,同比增长5.51%。

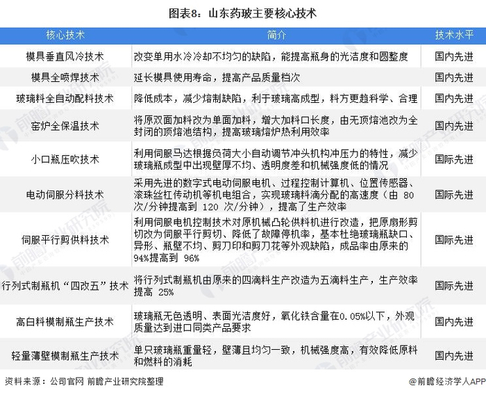
近年来,公司结合药包材行业技术发展态势和国内外市场实际需求,通过开展自主开发,以及与高校、科研院所合作开发等形式,积极开展技术创新,在新产品开发、传统产品品质提升、工业装备自动化技术升级、药用包装材料与药品相容性基础研究等方面取得了较好的成果。公司成立的药包材研究所,着重开展产品质量问题的研究,国内外高性能药包材性能、成分、结构、配方等的研究,同步跟进国家药包材研发和科研监管机构正在研究的课题和方向,为解决、提高、稳定产品质量提供针对性的解决办法。

在生产材料方面,国内企业可以自主生产钠钙玻璃和低硼硅玻璃,中硼硅玻璃技术壁垒高,生产难度大,全球市场主要由德国肖特、德国Gerreshiemer、日本NEG等少数企业垄断。国内市场只有山东药玻突破了中硼硅玻璃模制工艺,已经实现了进口替代。

——玻璃包装产品产销量:国内最大的模制瓶生产厂家

截至2021年6月末,山东模制瓶年产能70多亿支,是国内最大的模制瓶生产厂家,按全国100亿支市场容量估算公司市占率超过70%。2020年山东药玻模制瓶产量314580吨,同比增长19.26%。

受新冠疫情影响,就医人数减少,医药消费降低,上半年模抗瓶的销售量减少,下半年逐步恢复。2020年山东药玻模制瓶销量291684吨,同比增长4.3%。

棕色瓶方面,2020年一些负面特定事件对保健品市场的影响在逐渐减弱,国内棕色瓶市场开始回暖,国内市场销售量同比增加14%左右,国外棕色瓶市场保持稳定。2020年山东药玻棕色瓶销量210696吨,同比增长5.94%。

4、山东药玻:玻璃包装业务经营业绩

近年来,中国医药行业受益于医疗改革不断深化推进、市场需求快速增长,行业质量标准体系和管理规范不断健全等因素,市场规模快速增长,进而推动山东药玻收入持续增长。2020年公司玻璃包装业务实现收入23.74亿元,同比增长10.37%。

在毛利率方面,2016-2020年山东药玻的毛利率呈先上升后下降的趋势,2020年公司玻璃包装业务毛利率为36.01%。

5、山东药玻:玻璃包装业务发展规划

山东药玻以建设"百年药玻"为长远目标,秉承市场在内部、效益在内部的管理理念,夯实全过程的质量、安全、环保等基础管理,实现公司的持续、稳定、健康发展。在未来几年内,实现以下几个方面:

以上数据参考前瞻产业研究院《中国包装行业市场前瞻与投资战略规划分析报告》,同时前瞻产业研究院还提供产业大数据、产业研究、产业链咨询、产业图谱、产业规划、园区规划、产业招商引资、IPO募投可研、招股说明书撰写等解决方案。

更多深度行业分析尽在【前瞻经济学人APP】,还可以与500+经济学家/资深行业研究员交流互动。

加载中...