茅台因8亿捐助风波被197名股东起诉,缘何一年未立案?
红星新闻
贵州茅台竟垫底?!ESG 500强食品饮料行业榜单发布!
红星新闻12月11日消息,2020年10月,贵州茅台(600519.SH)曾陷入“捐赠风波”。
彼时,贵州茅台一则公告公布了8.3亿元的捐款,众多中小投资者质疑其捐赠的合法性,甚至向上交所、证监会等实名举报贵州茅台“非法捐赠”。随后,197名茅台中小投资者将贵州茅台起诉至仁怀市人民法院茅台人民法庭。
12月3日,网友“@茅台900元真不算高”向红星资本局爆料称,他是197名联合起诉的小股东之一。他们提起诉讼至今,一年时间过去了仍未立案。
对此,仁怀市人民法院茅台人民法庭一位工作人员回应称,“目前该案还在请示”。负责该案的庭长也以“需要仁怀市人民法院同意”为由拒绝了记者采访。与此同时,红星资本局还以投资者身份拨打了贵州茅台投资部电话,一位工作人员以“不清楚”为由挂断了电话。
有专家在接受红星资本局采访时称,如果贵州茅台不能很好地处理好此次诉讼,可能会影响其ESG评级,致使公司资本市场品牌受损。
8亿多捐款未经股东大会授权 ,中小股东质疑其“吃相难看”
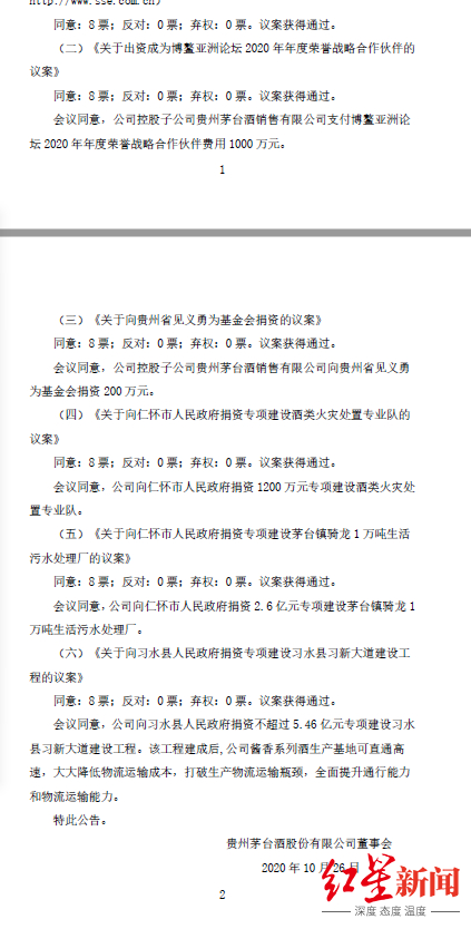
2020年10月23日,贵州茅台发布了第三届董事会2020年度第四次会议决议公告。公告显示,除了审议《2020年第三季度报告》外,董事会会议还通过了五项决议,包括金额高达8.3亿元的捐款。
其中包括:支付博鳌亚洲论坛2020年年度荣誉战略合作伙伴费用1000万元;向习水县政府捐资不超过5.46亿元专项建设习水县习新大道建设工程;向仁怀市捐资2.6亿元建污水处理厂;控股子公司贵州茅台酒销售有限公司向贵州省见义勇为基金会捐资200万元;向仁怀市人民政府捐资1200万元专项建设酒类火灾处置专业队。
决议公告
“@茅台900元真不算高”称,上述捐赠决议发布之前,贵州茅台董事会议事规则中并无捐赠的相关规定,只是规定董事会累计一年内动用的资产总额不得超过1.5亿元的规定,“而此次议案捐了8.3亿元,明显违规”。他认为,贵州茅台未经股东大会授权,擅自捐款,属违规操作,损害了中小股东的权益。
红星资本局注意到,在捐赠决议发布时,贵州茅台所使用的章程为2018年修订版。章程显示,对外大额捐赠和赞助的,必须先经公司党组织研究讨论,而董事会的职权里并未涉及捐赠事项。
2018年9月修订的贵州茅台股份有限公司章程
“@茅台900元真不算高”表示:“我们支持公司扶贫,但是股东大会是股份公司的最高权力机构,没有通过股东大会的授权,就直接以董事会的名义发布捐赠议案,是违规的。”
另外一位贵州茅台中小投资者杨瑞,在接受红星资本局采访时也称,虽然自己比较忙没有参加此次诉讼,但对于此次诉讼他是全力支持的,“股份公司是所有股东的,大股东不能太任性”。
在杨瑞看来,公司要政绩,可以用集团的钱,不应用股份公司的钱。“吃相太难看了,小股东们肯定不会客气。”他希望此次案件能够被公正审理并作出判决,也希望贵州茅台和股东经过磨合,真正建立起互信、多赢的鱼水关系,在大小股东的合力关心下行稳致远。
近一年未立案 ,股东认为很可能会不了了之
红星资本局从部分中小股东及全程参与该案件的相关人士处获悉,2020年12月21日,197名股东将起诉书递交给了仁怀市人民法院茅台人民法庭。
起诉书(受访者提供)
“当时法庭已收到了起诉书,但至今为止,法院未予立案,我们也未收到是否立案的书面通知。”有股东称,“近一年的时间过去了,立案似乎遥遥无期。”
仁怀法院(张锦业拍摄)
参与该案件的部分人员告诉红星资本局,他们曾向仁怀市人民法院反映,但法院却称“要向上级汇报”。
今年7月,他们根据《人民检察院民事诉讼监督规则》的相关规定,向仁怀市人民检察院反映,并要求其对这起民事案件进行监督。但最终检察院认为:因为需要调查核实,决定对本案中止审查,待情形消除后,检察院将恢复审查。中止审查的依据为《人民检察院民事诉讼监督规则》第七十二条第一款第四项的规定,红星资本局查阅发现,该规定为:其他可以中止审查的情形。
中止决定书(受访者提供)
股东们认为,申请立案的理由是非常充分的。有原告、被告,诉讼请求非常明确,又有具体的案由,事实清楚,理由充分,并且符合法律所规定的立案要求。但无论立案不立案,股东都没有收到通知。在他们看来,“此举意在无限期拖延,很有可能会不了了之”。
对此,上海大邦律师事务所律师游云庭告诉红星资本局,根据相关规定,人民法院应当保障当事人依照法律规定享有的起诉权利。对符合起诉条件的,应当在七日内立案,并通知当事人;不符合起诉条件的,应当在七日内作出裁定书,不予受理;原告对裁定不服的,可以提起上诉。
此外,另一名不愿透露姓名的律师称,如果遇到特别情况,法院也应在合理期内给予回复,“我觉得合理期最长就1个月吧!”
12月3日下午,红星资本局拨打了仁怀市人民法院的电话。该法院一位工作人员称,上述案件是由仁怀市人民法院茅台人民法庭在审理。
仁怀市人民法院茅台人民法庭一位工作人员告诉红星资本局,“我知道这个案子,是去年起诉的。”至于为何现在还没立案,该人员称,该案件的具体情况或许庭长最清楚。随后,红星资本局拨打了该庭长的手机号码,但该庭长、仁怀市人民法院等相关单位均婉拒了采访。
茅台拒绝承认捐款违规 ,但已叫停部分捐赠
红星资本局以投资者的身份,拨打了贵州茅台投资部的电话。工作人员称,对该案件并不清楚。
不过,据财联社报道,贵州茅台相关人士曾表示,“公司拒绝承认此前捐款一事违反规定,但未来会加强股东之间的良性互动,尊重各方意见,同时也承担社会责任,做出完美解决。”同时表示,“这次事件很好地启示了公司治理,未来会加强与股东的良性互动。
而“@茅台900元真不算高”告诉红星资本局,今年1月3日在北京茅台大厦,贵州茅台原董事会秘书刘刚曾与7位茅台股东对此进行了交流。据透露,对于捐赠的事项,刘刚当时给出了4种解决方案:第一、撤销4个董事会决议(除博鳌亚洲论坛是品牌宣传,款已支付外,其它4个捐赠议案目前还没有付过款),改由茅台集团捐款;第二、把捐赠改成投资;第三、修改章程、董事会议事规则,完善程序;第四、维持原捐赠。
今年2月10日,贵州茅台发布的一份公告中指出,终止四个捐赠事项,终止捐赠金额8亿元,即:除了博鳌论坛支付战略合作伙伴费1000万外,其他四项均终止。
终止四项决议
至于为何不终止博鳌论坛的捐赠事项,“@茅台900元真不算高”称,刘刚当时认为,博鳌捐1000万元成为战略合作伙伴的不算捐赠,“或许他们觉得钱已经付出了,不好处理吧。”
此外,贵州茅台也已经对公司的规章制度进行了相应完善。其中,在今年9月9日发布的贵州茅台最新版本的公司章程和董事会议事规则中明确规定,“在股东大会授权范围内,决定公司重大投资、购买或者出售资产、担保事项、关联交易、捐赠等事项。”
2021年9月修订后的规章制度
但他仍对贵州茅台的公司治理存在质疑,“他们今年2月为什么要终止部分捐赠事项,又为什么不向前期起诉他们违规捐赠的中小股东道歉呢?”在该股东看来,茅台在公布和撤销捐赠事项上,有点随意和草率。
针对这一案件,红星资本局拨打刘刚的电话,但均无人接听;通过短信告知采访意图,但截至发稿未收到回复。
专家:公司治理有问题,处理不好或影响ESG评级
“此次诉讼从去年就开始了,一直闹得沸沸扬扬。”透镜公司创始人况玉清告诉红星资本局,从此次起诉来看,8.3亿元的捐助金额显然超过了贵州茅台董事会的权限,它是有问题的。
另外一名不愿透露姓名的业内人士同样向红星资本局指出,贵州茅台没有正当理由的大额无偿捐助(即使能够抵扣所得税),未依照公司章程、公司权力机关议事规则,经公司董事会和股东大会相应决议批准,说明公司治理机制存在问题。
“茅台在处理此次诉讼上,应充分重视中小股东的利益诉求,建立健全公司治理机制,真正去保护好中小股东,才能上下团结共同发展。”在况玉清看来,贵州茅台虽然已在逐步完善公司的治理体系,其捐助项目也大部分被叫停,但未叫停的项目应该给中小股东们一个合理的解释。
“撤回所有捐助是公司与股东自行和解的最好方式。”上述业内人士称,如果处理不好,贵州茅台可能会承担对股东造成的损失,相应决策的董事高管要承担连带责任,从而影响公司形象。
此外,况玉清认为,“如果处理不好,贵州茅台的ESG评级可能会受到影响,毕竟‘G’就是公司治理。”据分析称,贵州茅台是沪深股市市值最高的股票,也是境外资金配置的A股重点,而境外资金对ESG的评级会比较关注。“一旦ESG评级受到影响,可能就会影响境外资金建仓,从而使资本市场品牌受损。”
红星资本局注意到,其实在今年10月的时候,MSCI官网公布了238家A股公司的最新ESG评级,其中贵州茅台的ESG评级被下调至CCC等级,为MSCI ESG评级的最低等级。
同时,MSCI网站也给贵州茅台相对于同业公司的关键指标比较。其中,包括公司治理、公司行为等6项指标处于同业落后水平。