新浪财经

方大正式入主海航,实控人方威首次亮相

界面新闻

关注

128日,海航集团航空主业板块交割,经营管理实际控制权移交给辽宁方大集团实业有限公司,意味着海航航空正式易主,由背靠国资转为民营企业接管。

129日,航空主业板块核心上市企业*ST海航(600221)发布公告,对股东权益变动以及变动后公司股权结构关系做了详细说明。

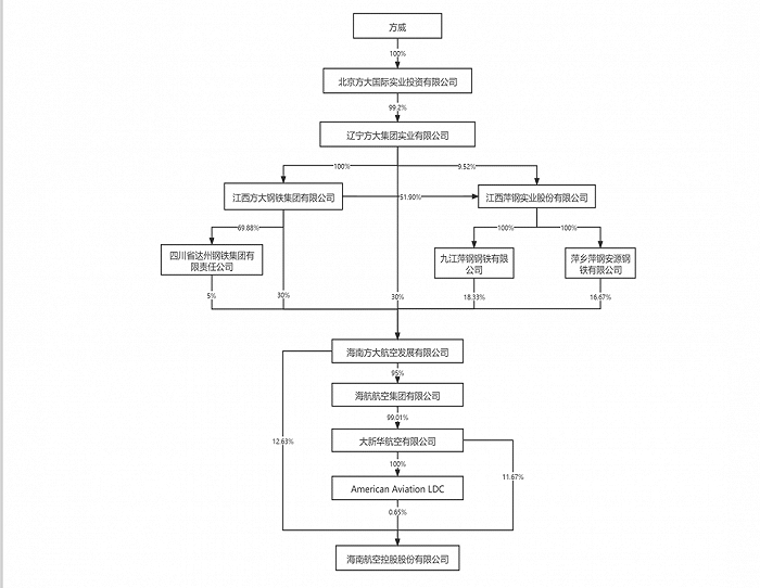
根据《重整计划》及《重整投资协议》的相关安排,方大航空认购*ST海航44亿股A股股票,其中42股由方大航空持有,2亿股方大航空不实际取得,交由管理人用于海航集团整体风险化解。

这里的方大航空,指的是海南方大航空发展有限公司。今年616日,方大集团实业作为牵头主体,联合其下属关联企业,设立海南方大航空发展有限公司,作为投资主体参与海航航空主业的重整投资,注册资本为300亿元。

除了直接认购股票以外,方大航空还通过对关联方的投资安排,最终取得*ST海航控制权。

今日公告对此投资安排做了披露:方大航空取得海航航空集团 95%股权,通过海航航空集团控制的大新华航空及大新华航空子公司 American Aviation LDC.间接持有*ST海航40.95亿股股票,截至目前,方大航空直接和间接持有*ST海航权益股份比例达到 24.95%

由此,*ST海航股权架构图就此改写——方大航空为控股股东,辽宁方大作为方大航空的控股股东,实际控制方大航空,实际控制人则为自然人方威。

股权架构关系图

128日,方大集团董事局主席方威首次亮相海航航空干部员工大会,描绘海航航空中长期发展规划与蓝图。

方威在海航航空干部员工大会上 

方威表示,海航航空首先要为自贸港建设发挥好作用,坚决落实执行海南省委、省政府的指示和要求,服从服务于中国民航业发展大局和海南自贸港发展战略,立志打造安全一流、服务一流、利润第一的世界航空公司

据《第一财经》报道,参加会议的海航人士透露,方威在发言中对航空板块的扭亏提出了建议,要强化精细化管理,降本增效,在提高座公里收入的同时,提高客座率到90%,在保障安全的前提下让海航航空发展成高收益企业。”

经营管理方面,辽宁方大集团将发挥多年来并购重组混改实践积累的丰富经验,充分信任、尊重、依靠海航航空现有的干部员工队伍,注入资金的同时,输入灵活的机制,本着“四个有利”,依法依规,公平公正,贯彻市场化、法治化原则,实现责、权、利统一,充分调动海航航空干部员工积极性,激发内生动力活力。

针对员工福利待遇,方威提出视员工为企业最宝贵的财富,努力为员工创造物质精神双幸福,建议恢复海航航空原有福利;实施利润提成政策、医疗福利政策、孝敬父母金、免费工作餐;坚决实行三个不减,不减一名员工,不减员工一分钱工资,不减员工一分钱福利待遇。

“绝不能在人力上降成本,从今天起,海航航空所有公司到时间必须开工资,遇到节假日要提前,晚发一天,财务总监或总经理、董事长免职,这就是方大的制度。”方威表示。

加载中...