新浪财经

2021年中国生物医药行业研发投入现状及发展趋势分析 创新药研发成果乐观

前瞻网

关注

原标题:2021年中国生物医药行业研发投入现状及发展趋势分析 创新药研发成果乐观 来源:前瞻产业研究院

生物医药行业主要上市公司:目前国内生物医药行业的上市公司主要有天坛生物(600161)、华兰生物(002007)、智飞生物(300122)、康泰生物(300601)、沃森生物(300142)、上海莱士(002252)等。

本文核心数据:研发支出、新药申请上市数量

我国生物医药研发支出累计环比增长

随着医改的稳步推进,传统的以销售为主的扩张模式难以为继,国内药企面临创新转型。2016-2020年,生物医药上市公司研发投入不断扩大。2020年,我国生物医药上市公司的研发支出达到115.34亿元,同比上升37.10%。2021年上半年,我国生物医药上市公司研发支出已经达到69.78亿元,全年研发支出有望进一步增长。整体来看,研发投入力度的加大一定程度上有助于加快企业在生物医药产品研究成果转化。

我国新药申请上市情况乐观,新产品研发活跃

从转化成果来看,我国新药上市情况乐观,2017-2020年,国产新药申请上市数量呈波动变化趋势,其中2018年达到峰值45件。2019年,药审中心受理国产Ⅰ类创新药上市申请25件(16个品种),2020年上市申请43件。

注:创新药物指的是企业或研究机构独创,具备新型化学结构以及新的治疗用途,并具备自主知识产权专利的药物,针对特定疾病疗效显著,提升治疗率,延长患者存活期。

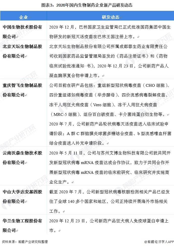
从活跃度来看,国内生物制药企业的研发活动较为活跃,由于2020年爆发新冠疫情,有3家药企在新冠疫苗和检测试剂方面投入研发,另外药企以人用疫苗、免疫球蛋白为主要研究方向。

我国创新药研究发展能力较强,投入及产出需改善

虽然我国生物医药行业的研发投入以及成果转化较为乐观,但与发达国家相比,在许多指标上我国创新药物研发仍待改善。无论是研发投入能力还是产出方面与发达国家均有一定差距。甚至与水平相近的印度相比,新药研发投入也存在一定差距。

目前我国政府越来越重视拥有自主知识产权的创新药物的研发工作,出台了一系列激励政策,起到了一定的成效,但是要使我国创新药物研发能力能够继续提升,我国政府应该不断调整、完善相关政策,为我国医药企业创新药物研发创造一个良好的政策环境。

注:强:★★★,较强:★★☆,一般:★★,较弱:★☆,弱:★,未统计:――

我国创新药研发趋势

虽然我国目前创新药的研发水平距离全球领先国家仍有一定差距,但未来,鉴于我国医药外包行业在全球的领先地位,以及庞大的市场。我国有实力成为全球药物创新中心;且随着中国新冠疫苗在全球普及程度提高,国家规划对生物医药的高度重视,我国生物医药行业在创新药研发方面未来可期。

以上数据参考前瞻产业研究院《中国生物医药行业市场前瞻与投资战略规划分析报告》,同时前瞻产业研究院还提供产业大数据、产业研究、产业链咨询、产业图谱、产业规划、园区规划、产业招商引资、IPO募投可研、招股说明书撰写等解决方案。

更多深度行业分析尽在【前瞻经济学人APP】,还可以与500+经济学家/资深行业研究员交流互动。

加载中...