新浪财经

预见2022:《2022年中国植物提取物行业全景图谱》(附市场现状、竞争格局和发展趋势等)

前瞻网

关注

原标题:预见2022:《2022年中国植物提取物行业全景图谱》(附市场现状、竞争格局和发展趋势等) 来源:前瞻产业研究院

植物提取物行业主要上市公司:博瑞生物(872404.NQ)、康隆生物(872213.NQ)、华康生物(870480.NQ)、岳达生物(834891.NQ)、天然谷(833760.NQ)、欧康医药(833230.NQ)、红星药业(832045.NQ)、康恩贝(600572.SH)、晨光生物(300138.SZ)、莱茵生物(002166.SZ)、海正药业(600267)

本文核心数据:中国植物提取物政策、进出口数据、市场份额、市场集中度等数据

行业概况

1、定义

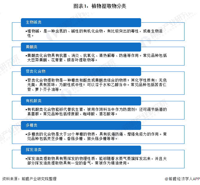
植物提取物是以植物为原料,按照对提取的最终产品的用途的需要,经过物理化学提取分离过程,定向获取和浓集植物中的某一种或多种有效成分,而不改变其有效结构而形成的产品。植物提取物是生物医药的重要组成部分。

2、产业链剖析:行业受上游原材料影响大

植物提取一般以农业劳动密集型农产品作为原料,经过高新技术的加工,提取健康食品和药用的原料,广泛应用于药品、化妆品、保健品和食品饮料等生产领域,故行业全产业链的地区分布范围极广。

具体分析产业链各环节情况,植物提取物上游主要为植物原材料领域和植物提取物生产检验设备,其中植物原材料领域直接影响植物提取物行业发展,上游成本结构中原材料成本占比超过90%,行业发展受到原材料价格影响十分巨大,行业对上游原材料议价能力较低,当上游植物原材料出现短缺或价格波动时,植物提取物行业会受到极大影响。相较而言,植物提取物行业对制取设备议价能力则相对较强,由于植物提取物设备制造厂商较多,因此行业产品选择余地较大,可选择范围较广,买家优势较为明显。

植物提取物是下游各行业产品生产的重要原材料,如医药、化妆品、食品饮料等各个行业都或多或少会使用到植物提取物,因此某一单一市场波动对植物提取物带来的影响较小,植物提取物对下游行业议价能力较强。同时,随着植物提取的范围增多,其在下游应用的领域也在不断拓宽,而下游对植物提取物的需求则会因此提升。近年来,随着人们对天然植物提取的关注度增加,植物提取物的市场需求或将迎来较大增长,从而对行业发展带来较大利好。

前瞻具体分析植物提取物行业产业图谱,得出植物提取物生产加工代表企业主要有晨光生物、莱茵生物等,下游应用领域代表企业则有桂林三金、宝德生物、双汇发展等企业。

行业发展历程:行业正处于黄金发展期

我国植物提取物行业源自传统中草药行业,总体发展时间较晚。20世纪70年代,部分中药厂开始采用机械设备提取植物成分,但仅作为生产的一个环节,未形成独立的行业;随着国际“回归 自然潮”的兴起和我国对外贸易的兴起,上世纪90年代,我国植物提取物行业进入起步期;到21世纪,随着更先进的植物提取物技术如酶法提取、超声提取、超临界提取、膜分离技术、微波萃取等技术采用,植物提取效率得到极大提升,我国的植物提取物行业进入黄金发展期。

行业政策背景

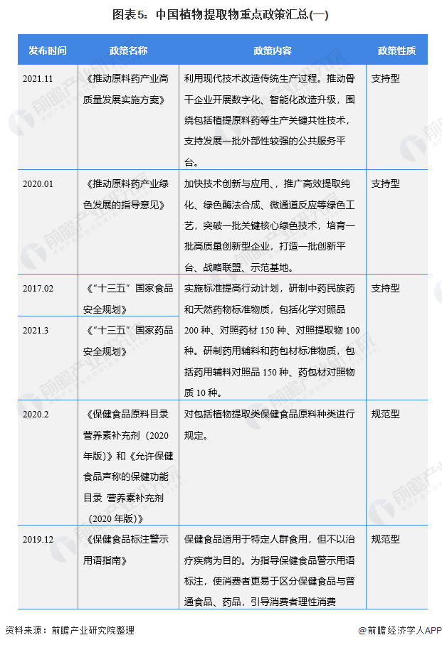
植物提取物作为大健康产品原料,被广泛应用于保健食品、原料药等与公众营养健康息息相关的行业,近年来,出于提升国民身体素质的目的,国家政府针对保健食品、原料药品等领域出台了多项政策,也促进植提行业的规范发展。

行业发展现状

1、受新冠疫情影响行业入局者有所减少

截至2021年,我国植物提取物生产存续和在业企业数量合计10144家,新注册企业数量在2011-2019年呈现逐年上升趋势,2020年受疫情影响,注册企业数量有所下降,仅为1261家,同比下降37.63%。

2、对外贸易情况分析

——受疫情影响首次出现进口下降

据中国海关数据显示,2010-2019年我国植物提取物行业进口额始终呈逐年增长态势,2020年受疫情影响较大,植物提取物进口总额7.7亿美元,同比下降9.31%。

——出口整体呈波动增长趋势

2010-2020年我国植物提取物行业出口额呈波动增长态势。其中,2010-2015年处于行业出口增长高速发展期;2015年以后,出口增速有所放缓,但仍旧保持增长势头。2019年,我国植物提取物行业出口额达23.72亿美元,同比增长0.2%。2020年,我国植物提取物出口总额24.5亿美元,同比增长3.29%。

3、行业投融资热情高涨

IT桔子数据显示,截至2021年9月,中国的植物提取产业投融资笔数先升后降,投资规模则呈现波动上升趋势,2020年产业投资规模达到15.07亿元,达到近十年来峰值。

行业竞争格局

1、区域竞争格局

截至2021年我国植物提取物注册企业主要分布于广东、陕西和湖南,该区域植物提取物相关企业数量分别为2974家、1412家和1338家。其次为山东省,分布数量为522家。

分析行业代表性企业分布情况,陕西省、湖南省分布上市企业较多,陕西省相关上市企业包括:蓝晓科技、三达膜等植物提取物技术企业,天然谷、岳达生物等植物提取物加工企业;湖南省分布有康隆生物、华康生物等植提加工企业、九典制药、九芝堂等基于自身药品业务布局植提业务的综合性药企。

2、企业竞争格局

我国植物提取物企业大体上可分为四个梯队,第一梯队包括莱茵生物、晨光生物等A股上市公司,技术先进、规模较大、知名度高;第二梯队包括部分新三板挂牌公司,如岳达生物等,有一定知名度、规模持续扩大;第三梯队包括绿色金可、骄王股份等受到业内认可的企业,其余是相对弱势的第四梯队企业。

由于植物提取物细分产品多样,应用领域广泛,部分细分领域出现龙头企业,如世界最大辣椒红素生产商晨光生物,业内企业多基于自身业务纵向产业链布局,故即便是植提业务竞争力较强企业,其市占率也较低,加之业内大部分为中小型规模企业,整体市场集中度极为分散。前瞻根据营收统计口径测算,得出2020年晨光生物为中国植提业务市场市占率排名第一的企业,其次为莱茵生物、欧康医药。

基于上述行业市场份额分析市场集中度情况,得到2019-2020年中国植物提取物行业市场集中度有所上升,CR3由6.58%上升至8.16%,头部企业竞争优势有所增强。

行业发展前景及趋势预测

由于产业整体仍处于快速发展阶段,具备明显优势的龙头企业尚未完成形成,前瞻结合国家相关政策以及较具代表性的企业投资动向情况对行业未来发展趋势进行分析如下:

以上数据参考前瞻产业研究院《中国植物提取物行业市场需求预测与投资战略规划分析报告》,同时前瞻产业研究院还提供产业大数据、产业研究、产业链咨询、产业图谱、产业规划、园区规划、产业招商引资、IPO募投可研、招股说明书撰写等解决方案。

更多深度行业分析尽在【前瞻经济学人APP】,还可以与500+经济学家/资深行业研究员交流互动。

加载中...