重磅!2021年中国及31省市海水淡化行业政策汇总及解读(全)
前瞻网
原标题:重磅!2021年中国及31省市海水淡化行业政策汇总及解读(全) 来源:前瞻产业研究院
行业主要上市公司:海亮股份(002203)、双良节能(600481)、巴安水务(300262)、津膜科技(300334)、江河海(839240)等
本文核心数据:海水淡化行业国家政策、各省市行业政策及规划
1、政策历程图
我国海水淡化行业政策演变可分为三个主要阶段。“十二五”时期,我国海水淡化行业尚处于初步发展阶段,国家政策着重于对行业进行基础规划,出台了《海水淡化科技发展“十二五”专项规划》等文件指导我国海水淡化技术创新体系的初步形成,以追赶世界先进水平;“十三五”时期,国家政策转向推动我国海水淡化产业向规模化、集成化方向发展,海水淡化成为我国重要的战略新兴产业;“十四五”以来,国家政策进一步转向应用领域,推动海水淡化的规模化利用成为新时期的政策重点。
2、国家层面政策汇总及解读
——国家层面海水淡化行业政策汇总
自2010年以来,国务院、国家海洋局、科技部、发改委等先后针对我国海水淡化行业出台多项支持政策,设立多个阶段发展目标,大力推动我国海水淡化行业发展。具体政策如下:
——国家层面海水淡化行业发展目标解读
根据2021年国家发改委和自然资源部发布的《海水淡化利用发展行动计划(2021—2025年)》,到2025年,我国要实现海水淡化关键核心技术装备自主可控,产业链供应链现代化水平进一步提高,海水淡化利用的标准体系基本健全,政策机制更加完善。到2025年,全国海水淡化总规模要达到290万吨/日以上,新增海水淡化规模125万吨/日以上,其中沿海城市新增105万吨/日以上,海岛地区新增20万吨/日以上。
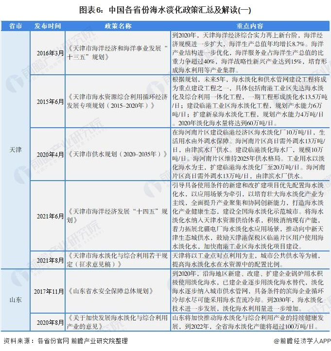
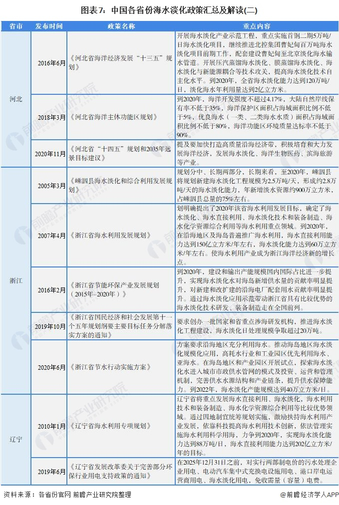
3、各省市层面的政策汇总及解读
——31省市海水淡化行业政策汇总
我国海水淡化市场全面开放以来,各省市均针对珠宝行业出台多项政策,规范和促进海水淡化行业的发展,尤其是广东、浙江、云南等海水淡化产业发展较好的省市,将鼓励海水淡化行业发展列入了“十四五”规划:
——31省市海水淡化行业发展目标解读
“十四五”期间,我国主要省份也提出了海水淡化行业的发展目标,侧重点各有不同,例如上海聚焦海水淡化设计领域,将推进设计集群建设;浙江着力打造长三角国际珠宝时尚街区,建设时尚产业基地;福建重点深化“互联网+”区域化链条化,扶持在珠宝石首市特色电商平台发展;广东将在伦教打造创新创意珠宝文化硅谷;云南则加快珠宝玉石、有色金属交易中心建设,通过“跨境电商+5G直播”实现转型。具体情况如下:
以上数据参考前瞻产业研究院《中国海水淡化产业深度调研与投资战略规划分析报告》,同时前瞻产业研究院还提供产业大数据、产业研究、产业链咨询、产业图谱、产业规划、园区规划、产业招商引资、IPO募投可研、招股说明书撰写等解决方案。
更多深度行业分析尽在【前瞻经济学人APP】,还可以与500+经济学家/资深行业研究员交流互动。