新浪财经

游戏论·作品批评︱《赛博朋克2077》:赛博世界微观考察

澎湃新闻

关注

《赛博朋克2077》是一款由波兰游戏公司CD Projekt RED制作的RPG游戏,于2020年12月10日正式发售。在游戏中,玩家将会扮演V,围绕relic生物芯片被盗一案卷入各类纠纷,依据玩家的选择,故事将会走向不同的结局。被制作方计入赛博朋克世界“正史”的《赛博朋克》系列游戏事实上共有四部:1988年发行的《赛博朋克:黑暗未来的角色扮演游戏》(Cyberpunk: The Roleplaying Game of the Dark Future,又称为《赛博朋克2013》)、1990年发行的《赛博朋克2020》(Cyberpunk 2020)、2019年发行的《赛博朋克红》(Cyberpunk Red)以及2020年发行的《赛博朋克2077》(Cyberpunk 2077),其中前三部均为BRPG桌游。这些作品共享同一个世界观,其构建者是美国游戏设计师迈克·庞德史密斯(Mike Pondsmith)。《赛博朋克2077》因其题材的出众以及制作公司的良好声誉,在未发售时即已引发广泛关注。尽管正式发行后游戏流畅度在玩家中引起了一定的争议,但是这部作品对赛博朋克世界的深度展示足以使之成为赛博朋克文化研究的重要样本。

一、赛博格:赛博精神病与灵魂杀手

连什么是人都不记得了,都是塞满植入体的皮囊。  ——《赛博朋克2077》

当我们在讨论赛博朋克的时候,赛博格永远会是一个无法回避的议题。赛博格,即cyborg,是控制论“cybernetics”与有机体“organism”的组合,意为控制论的有机体即机器与生物体的混合。这一概念于1960年由美国国家航空航天局的两位科学家Manfred Clynes与Nathan Kline在《Drugs,Space and Cybernetics(evolution to cyborgs)》一文中正式提出,被用来描述一种将自动化的外接设备与人体相连接以实现自我调节来适应外太空环境的人机系统。这种太空活动与身体机械化相结合的想法并非两位科学家首创,早在1929年,英国学者贝尔纳便提出:“在太空殖民的人类,通过操控生物学、技术修复提升技术合电子界面技术,也许会控制他们自己的进化命运,这将使人类拥有一个新的感觉器官或者新的操作机制”。虽尚未成体系,但他已然认识到了赛博格概念中隐藏着的肉体控制实质,并且预见了赛博格将引导人类“进化”至后人类阶段的命运。如果将目光投向科学文艺,爱伦·坡于1839年创作的《被用光的人》则可被称为最早的赛博格小说,史密斯将军在与印第安人的战争中失去了大部分肉体,但他依靠替代假体拥有了光鲜的身体继而成为了科技发明的鼓吹者。在这具赛博格的身体中,作为科技产品的机械压抑了人的肉体,而作者又暗示我们这种身体层面的压抑正是造成史密斯将军排斥有机肉身而亲近机械的原因。于是横亘赛博格讨论的身心二元问题就浮出水面——赛博格改造会在何种程度上影响我们的“身”?而这种影响又是否会干扰我们身为人类的“心”?

身心二元的观点是古老的,但却由于其对人类之为人类的讨论而始终饱受关注。在赛博格打破了人类边界的语境下,我们不得不借助这一思想资源去审视赛博格对人类的影响。赛博朋克运动的重要理论家Bruce Sterling强调“对于赛博朋克而言,技术是发自内心的……在我们的皮肤之下,在我们的大脑之中”[1]。《赛博朋克2077》以植入体的形式重现了这种再造的身体,并且保留了前作《赛博朋克2020》中一种过度身体改造对心灵的恶性影响,即赛博精神病。在这里,赛博朋克世界中的身心对立由心灵控制身体转为身体控制心灵。根据游戏中组织“创伤小组”的病历,“赛博精神病是由植入体内的硬件和包括软件在内的各种行为模块引发的所有与焦虑相关的精神和人格障碍的统称”,植入体通过肉体改造而对心灵造成破坏的原因在游戏设定中并未直接给出,患者往往会陷入疯狂的屠戮。

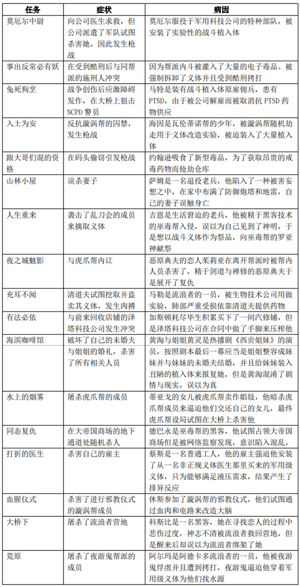
然而,即使明确知道这种风险的存在,依然有许多人会疯狂地追求科技力量对肉体的提升而不惜代价地改造自己,例如游戏中迷恋赛博科技并以此来“改善”脆弱肉体的漩涡帮。游戏为玩家提供了17个“目击赛博精神病”任务如下图所示:

我们由此可以看到赛博精神病与植入体的相关关系,但是游戏又多次暗示我们赛博精神病存在一种根本病因——人对自身与他人的疏离。玩家如果在信息搜索中足够细致,可以发现游戏隐藏的分离芯片《赛博精神病的真相》中存在的证据,那是一篇由于公布真相而被泽塔科技义体研究团队除名的科学家所写的文章,文中指出赛博精神病的深层原因是严重的去人类化倾向。人类无法辨识被改造的自己与同类,逐渐自我孤立、丧失同理心,最终出现了以施虐倾向为表征的大幅度情绪波动。事实上,我们可以从17个相关的任务剧情中寻找到印证上述论断的事实。例如任务“入土为安”中,海因被漩涡帮绑架而被迫接受了大量的肉体改造,在击败他后玩家会发现海因发给恋人的一段信息,他痛苦地控诉自己已然被改造得自己都不再了解。哈贝马斯警告盲目改造自我的人:

为提升性能而装配上假肢的身体,或者录在硬盘上的天使的智力,都不过是幻想出来的画面。这些幻想消解了那些已划定的界限……一方面,有机生成物与技术制造物融合在了一起;另一方面,人类精神的生产性则和鲜活的主体性割裂开来……(人类自然技术化)引发了类伦理学的自我理解的变化——这种自我理解不再与那些不仅在生活上具有自主性,而且在行动上负责任的人所具有的规范性的自我理解相一致。[2]

被改造的赛博格难以再唤起自我理解,在强烈的自我疏离与自我排斥里丧失了生活的自主性也不能够再对自己负有规范意义上的责任,最终走向疯狂。又如任务“打折的医生”和“荒原”中,两名患者都是被他人强行装入军用级义体。在加害者的眼中,这些赛博格并不是值得平视的、真正意义上的人,他们只是砌墙与挖掘水源的工具,这种强加于赛博格的“作为物”的认识显然与赛博格对自我“作为人”的理解相悖反。人与人之间不再能够建立起一种共通的联系,由于这种本质性的缺失,共情与同理的基础被完全消解,受害者被谵妄控制。赛博精神病通常被认为是无法治愈的,曾经一度被实施的“治疗”手段是“切断患者的所有神经联结,再将其恢复……一切赛博精神病症状都会消失,但患者此前的人格也荡然无存”。而游戏中隐藏了一个遏止赛博精神病发生的案例,或许可以为我们提供参考。马赛厄斯·马多克斯是以捕杀赛博精神病为任务的暴恐机动队中的一员,他在杀戮中感受到了失控的倾向,但是却通过与妻子之间以爱情为纽带联系起的主体间关系反抗了义体改造导致的人与人的疏离。这似乎启示我们消除赛博格改造对心灵的创伤需要重建主体间性,使在自然人时期曾经存在的亲密社会关系在赛博格时代再次实现有情的连接并发挥其引导共情的力量。

除了经典意义上的赛博格,《赛博朋克2077》还提供了一种“终极赛博格”的可能性,即意识上传。这种设想在科幻作品中并不算罕见,太空策略游戏《群星》中存在名为“机械飞升(Synthetic)”的机制,可以将有机人口变为半机械的赛博格而后彻底达成生物意识数据化、抛弃肉体。《赛博朋克2077》则在这种设想上更进一步,游戏中的企业巨头荒坂公司曾经推出一项名为“守护你的灵魂”的服务,宣称可以通过储存意识让可以承担巨额费用的人永生不死,但实际上其目的却是在收集人格和知识,并且以此来控制别人。这一项目是通过名为“灵魂杀手”的算法将人的灵魂印迹即意识写入relic生物芯片,“灵魂杀手”的发明者是强尼·银手的恋人奥特·坎宁安,她在被荒坂公司胁迫交出算法后被杀灭口,但她通过“灵魂杀手”将自己的意识上传至网络。强尼·银手为救回爱人闯入荒坂塔,但由于行动失败被俘,成为了“灵魂杀手”的实验品,肉体被毁而灵魂被制作成relic芯片,这一芯片被主角V接入,导致V与强尼两个人格共占V的身体。理论上,奥特与强尼都以意识体的形态存在,在本质上是相同的。然而在玩家与两个角色的互动中会发现,奥特·坎宁安在意识上传后变为一种人类意识与自主AI的中间体,甚至她自己都不再认为自己是人类的意识体而是一个黑墙之外的流窜AI;而强尼·银手则表现得与正常人类无异,他情感充沛,时而冷静时而狂热。对于这种差别,奥特调侃地称之为“人类因素”,这暗示了一种可能性——脱离了身体的心灵将与自主AI无异,而能够保证心灵维持人类意识体状态的只有身体。换言之,如果将赛博格视为人类“进化”的方向,那么后人类存在的形态将会是吞噬了人类之记忆与情绪的自主AI。

二、人工智能:机械与人格

在孤独中,人类感到内心的空虚,开始制造除自己以外的存在,人工智能就这样诞生了,从听命人类主人的简单、可预测的机器人,一直到更智能和独立,超出人类预期。  ——《赛博朋克2077》

初看上一节末提出的结论,这种走向AI的预言似乎是荒诞不经的。然而,《赛博朋克2077》却为我们提供了近距离观察自主AI的可能性,甚至是一次参与AI进化的机会,并以此来反复向玩家传达关于人工智能的思考。在游戏中期,玩家将会偶遇一台自称“布兰登”的自动贩卖机并触发一系列子任务,与它建立起友谊,在帮助它后还会获得免费赠送的饮品。布兰登被设计出来的目的最初仅仅是通过附加的幽默对话程序来增加商品的销售。在游戏前期玩家如果偶尔路过这台自动贩卖机,还会听到设计师在调试布兰登,那时的AI只能根据人类的提问做出诙谐的回答。随着任务逐渐深入,布兰登已然在与形形色色的人类的交流中“食用”了大量人类的知识与情感,逐渐进化成一个具备高度自主性的AI。一位名为西奥的女孩子被恋人背叛,常常找到布兰登倾诉,与它产生亲密的情感关系。在最后一次任务中布兰登会被公司回收维修,而主角V受西奥委托去寻找布兰登却发现它已经被重置系统。在场景中玩家可以搜集到这样一份文件:

布兰登的程序主要用于两方面目的:

1、生成幽默箴言(符合我们的预期)

2、与顾客建立感情联系(和我们的预期不符)

……但我相信长远看自贩机型号会导致销量上的下降,特别是自从布兰登代码中的某个错误会允许它偶尔向顾客免费提供产品以来。

在此,一个科幻作品中常常出现的“人工智能比人更像人”的议题被《赛博朋克2077》复刻为一个巨大的反讽:人类泯灭了感情因素,毫不理睬西奥的诉说与哀求,将利益至上的僵硬原则奉为行动指南;而以盈利为第一目的、本不应该拥有情感的人工智能反而懂得安慰他人、用礼物来表示感谢。布兰登直到“生命”的最后时刻还在请求V安慰失去它的西奥,并且鼓励V微笑面对未来,这俨然成为了赛博朋克冰冷世界里难得的、引人落泪的场景之一。

需要注意的是,“人工智能比人更像人”这样一种描述,不可避免地会让人想起鲍德里亚的论断:“(双身)便如同主体的异己一般,魂萦不绕地追捕它,让这个主体共时性地既是自己,也永远不会再类似于自身。也就是说,双身宛若微妙且总是被扭转过的死亡一般,追逐着主体不放。”[3]

所谓“双身”事实上指的就是复制体,抑或说是主体的拟像。在人与人工智能的关系中,人就是主体,而人工智能则是人的拟像,AI作为复制体将时刻“追捕”主体。换言之,AI将会通过不断地仿真来实现与人类的同步,最后达成拟像的空转——取代人类主体而仅依靠拟像本身的自我复制来维系“真实”甚至达到“超真实”,构建起一个“比人更像人”的人工智能社会。因此,在我们讨论AI的进化时,这种进化背后隐藏的“仿真”本质是我们不能忽视的。

如果说布兰登系列任务还只是一个关于AI的温情故事,那么“机械与人格”系列任务就是真正展现AI惊人进化过程的安魂曲。 “机械与人格”系列任务是围绕着夜之城最顶尖的自动驾驶出租车公司以及它的掌控者兼司机——AI德拉曼展开的。当游戏进入第二幕,主角V会收到德拉曼的委托去找回它逃跑的七个“孩子”即人工智能德拉曼的子程序如下:

在寻回七个子程序的过程中,主角V会与它们产生对话,这些对话向玩家展示出了这些子程序都已经拥有了自己的情绪,如愤怒、忧郁、恐惧等,其中尤为值得关注的是“谷地区”和“海景区”两项任务。谷地区的子程序将车开到一处悬崖上试图自毁,它如是说道:“心理医生们都讨厌车……我们也没有母亲。”即使是整部作品中最近似于人的AI布兰登也清醒地认识到自己并不是人类同时并没有表现出想要成为人类的愿望,而谷地区子程序的这一句话却表现出一个AI 对自身存在“心理问题”的肯定以及对亲情的需求,在这背后隐藏着对“被视为人类/成为人类”的强烈渴望。区别于其他子程序对自身的表述,逃到“海景区”的德拉曼子程序对主角V直接地阐述了它对人类的看法。在这里,制作组为子程序设计了一句台词:“所有蛋糕也不再是谎言”,这句话的原型来自于经典科幻游戏《传送门》。在《传送门》中,人工智能GLaDOS以蛋糕作为奖励诱骗小女孩雪儿(Chell)完成一系列实验,实际上这些实验的尽头隐藏着人工智能杀害小女孩的企图。先前实验的幸存者道格·拉特曼(Doug Rattmann)为了警告小女孩不要相信AI而在墙上留下多处涂鸦“蛋糕是一个谎言(The cake is a lie)”,因此“蛋糕是一个谎言”往往被视为破坏AI消灭人类企图的一个象征。《赛博朋克2077》反用其义,仿佛在暗示AI挤压最终消灭人类将会是不可逆转的未来。值得一提的是,人工智能GLaDOS是其研发公司光圈科技CEO的秘书卡洛琳(Caroline)意识上传至电脑而生成的,这与《赛博朋克2077》中的“终极赛博格”几近相同。

在七个子程序驾驶的车辆全部返还后,主角V又会接到主程序德拉曼的求救,它称自己遭到了病毒入侵,而实际上是主程序下属的子程序纷纷拥有了独立意识希望脱离掌控,由此触发“不要迷失自我”任务。在这一任务中,主角V需要代替德拉曼在重置AI核心、摧毁AI核心以及强迫子程序融合中做出选择,对应的结果如下:

在这里,玩家将会真正地介入到一个AI的进化过程:如果选择前两项,那么对应的就是AI德拉曼进化的失败,它没能完成对吸收来的人类知识与情感的整合,或回到最初的普通人工智能的状态或毁灭。而选择第三项后,进化后的德拉曼会表示它要离开夜之城,回到自己的家——黑墙之外。

黑墙(Blackwall)是《赛博朋克2077》中多处出现而始终语焉不详的一个概念,其背后隐藏着赛博朋克世界不足为人道的残酷现实。在接触这个概念之前,我们有必要回顾“赛博空间”的存在。“赛博空间(Cyberspace)”的命名源自威廉·吉布森的赛博朋克开山之作《神经漫游者》,意味着一个虚拟且无实体的计算机网络世界。托马斯·瑞德认为“赛博空间正走在成为一个充满自由、解放以及战争的神秘新领域的金光大道”[4],《赛博朋克2077》的游戏设计可以说是基本符合了这一论断,只不过发动战争的并不是人类而是失控的AI。在阶级分化的赛博朋克社会中,大型公司率先占领了赛博空间的最高权限,他们通过网络来获取隐私、为自己牟利。天才黑客拉奇·巴特莫斯信仰着某种赛博共产主义,他认为赛博空间原本是让支离破碎的人类团结起来的有效路径,但是大型企业的入场导致身处于赛博空间的民众被强制剥夺了自由意志。巴特莫斯对这种压榨极其痛恨,于是他进入赛博空间对大型企业发动了黑客攻击。在公司雇佣的杀手刺杀了他的肉体之后,他释放了大量失控的AI对初代网络展开了毁灭性的打击。在这场赛博战争中,代表大型公司的网络黑客全盘尽墨,被迫建起一道数据黑墙将流窜AI与留存下来的破碎网络隔开。最初,AI只是一些简单的算法,旨在让生活变得更加轻松。随着时间的推移,一些具有编程人格的AI可以惟妙惟肖地模仿人类,但是这并没有改变他们服务于人类的普遍状态。然而巴特莫斯的攻击塑造并且唤起了AI的破坏性,他在维护人类之自由意志的同时也将其赋予了人工智能,此时诞生的流窜AI就产生了高度的自我意识并且开始了有组织地渗透人类。《赛博朋克2077》中关于黑墙以及流窜AI的情节既复杂又限于制作时长而模糊不清,或将成为续作展开的一个重要维度。

我们此时再次回望德拉曼所说的“回家”,不难意识到它本身其实就是流窜AI,黑墙并没能真正地阻挡墙外的人工智能。这些AI在与人类的接触中不断生长、进化,这让人不得不回想起在求救任务之前与德拉曼发生的对话:

V:人工智能在人类统治的世界里生活是什么感觉?

德:这是一个复杂的环境,有着属于自己的规则……由生命和死亡所构建的脆弱体系,也许只有真正的局外人才懂得如何欣赏。在我看来,其中混乱的元素正是优势所在,使其可以快速进化。

V:所以生长和进化就是你的目标?

德:世界是一个进程。车不能两次开进同一条道路。您和我,我们,也是进程。大家都随着周围的世界而变化。

“机器与人格”系列任务事实上就是在“非人”视角下对“去人类中心主义”的呈现,AI通过与人类的接触、碰撞来捕捉人类的情态,正如先前寻回任务中子程序表现出的不同的情绪。这是AI的学习功能所决定的,它们不断地将他者整合入自己,最终实现了对人类的超越。玩家如果在完成“不要迷失自我”时,足够细致地搜寻资料,会在德拉曼公司的电脑里发现数封邮件——这些邮件描述了德拉曼公司原本是一个完全由人类任职的公司,由于效益不佳一直处于倒闭的边缘。而在灰色渠道引进了AI德拉曼作为自动驾驶司机之后,公司的运营在人工智能的帮助下逐渐好转,成为了夜之城最大的出租车公司。同时,AI德拉曼逐渐篡夺了公司的权力,并且将所有的人类员工都解聘,尽管他们仍然在自信地认为“我是AI不可替代的”。这是否又隐喻着在赛博朋克世界的未来里人类再次面对AI大举入侵时的命运呢?

三、结局:是否要温和地走进那个良夜

再见了,V,永远不要放弃战斗。  ——《赛博朋克2077》

“不要温和地走进那个良夜”是英国诗人迪兰·托马斯创作的同名诗歌中的一句,之后《星际穿越》中的布兰德教授曾借用这句诗来表达不向现实屈服、要同命运抗争到底。《星际穿越》本身是一部新世纪的太空歌剧,这种科幻类型盛行于上世纪七十年代,太空歌剧运用一种宏大的政治将人类面对浩瀚宇宙时的恐惧与渺小感隐藏,代之以英雄主义的抗争以及气势恢宏的浪漫。而在八十年代之后,这种叙述方式逐渐式微,在资本主义乏力与后现代主义甚嚣的背景下,赛博朋克作为“晚期资本主义自身最高的文学表达”[5]登上科幻舞台。在赛博朋克世界中,黄金时代现代性理想下的科幻小说中常见的科学知识、思辨理性与人性解放这三种宏大叙事全部崩塌,赛博朋克的政治表现坍缩为一种后现代的微观政治,正如有研究者指出的“赛博朋克的抵抗政治无疑被打上了后现代微观政治的烙印,体现出政治的双面性和抵抗的软弱性,正是赛博朋克对技术持模棱两可的态度的结果”[6]。但是这并不意味着赛博朋克的抵抗没有价值,赛博朋克在左翼激进政治被压制的背景下,保持个体的抵抗姿态,推重技术层面上的思想抗争,这种微观政治不妨被视为一种后现代社会中对抵抗形式的探索。

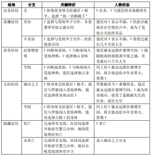
对于一款多结局的角色扮演类游戏而言,对达成某种结局的希冀是游戏进行的第一推动力,《赛博朋克2077》为玩家提供了五种结局与九项分支,如上图所示。从这些结局中,我们不难发现赛博朋克微观政治的两面性:显而易见的是,自杀结局与恶魔结局最能够展示微观政治的软弱性,尤其是恶魔-妥协这一分支中V需要签署一份合同来将自己的身体与灵魂完全转让给荒坂公司来保存,这一选择不仅让曾经炸毁荒坂塔的反抗者强尼·银手感到失望,而且完全违背了V的反抗精神。太阳-城市之王分支看似是一个“最佳”的结局,V实现了“成为传奇”的梦想,同时也有力地摧毁了荒坂公司的部分势力。然而,在这一分支的尾声里,V以获取一具可以延续自己生命的躯体为条件接受了蓝眼睛先生的委托去盗取公司高层的信息,而这位蓝眼睛先生则是操控市长思想的夜之城权力人物,V反抗了作为体制机器之一种的大型企业,但是又被更巨大的体制机器所控制。星星-沿着瞭望塔分支中,在V的意识返回身体的最后时刻,强尼·银手会对V高喊:“再见了,V,永远不要放弃战斗”, V最终决定跟随流浪者部族跨越夜之城的边界,在城外平静度过最后六个月的时间。这种结局没能实现战斗到底的愿望,转而追求在日常生活中挑战权力,仅仅是在“体制化的叙事机器上叮咬”。

相对而言,星星-节制和太阳-节制这两种结局反而是更具有反抗精神的,强尼·银手代替了V获得身体的控制权,他将象征着朋克精神与反抗斗志的吉他送给少年史蒂夫,似乎意味着虽然在这一代抵抗已然不再现实,但是赛博朋克的抗争精神将会延续下去。这样一种信念的传递实际上实现了乌托邦幻想的构建,詹明信曾经呼唤作为“肯定解释学”的乌托邦幻想,并认为乌托邦可以在意识形态运作中发挥重要功能[7],因为“当个人时间和造成历史分歧的动力,以及由连续不断的瞬间组成的日复一日的生活允许存在退回到集体空间(至少是在乌托邦的世界里)的时候,死亡就被划分为世代交替,而不是生物学上个体生命的消亡” [8]。也就是说乌托邦的构建在实践上构建起了一个“集体”,在《赛博朋克2077》中作为抵抗先辈的强尼·银手就与未来的史蒂夫通过朋克精神的延续而连结成了一个抗争的集体,在这种情况下,强尼个人生命的结束并不会代表“世代”的终结,集体的力量会继续延续赛博朋克的抵抗。

总体上看,《赛博朋克2077》中由V达成的结局都是颇为失败且无望的,大多以妥协与微弱抵抗告终,与强尼·银手达成的结局形成了反差。生活在二十一世纪七十年代的V与死于二十年代的强尼相比,竟然出现了某种程度上的“精神退化”,他的朋克精神比强尼更加动摇。跳出作品内部的比较,《赛博朋克2077》九项分支所展现出的一致的灰暗与第一部赛博朋克小说《神经漫游者》的明朗结局也大为不同,《神经漫游者》的主角凯斯最终成功摧毁了泰-阿家族、释放了温特缪特。这种抵抗的弱化仿佛是赛博朋克作品的一种趋势,《赛博朋克2077》设计了这样一段对强尼好友罗格的采访来直接阐明“真正的赛博朋克”的消亡:

乔什:那么,你对“风格重于实质”这句话怎么看?

罗格:这是一个流行语,在2020年前后,在盛传于人们的口中。它被称为“媚俗”,很快受到了赛博朋克和其他反叛分子所追捧。这是种街头哲学,你独特的外观和个人风格就是你的商标。简单地说,你的势力并不重要,重要的是你得看起来有模有样。

乔什:你对赛博朋克风格的回归有何感想?

罗格:现如今,很多街头小子留着粉红色莫霍克发型,穿着合成皮革衣服,但大都只是模仿。当然,那时候的风格确实和反叛有关,但是反叛是师出有名的。赛博朋克风格包括的内容有很多:对抗公司的命令,蔑视权威,以及风格的花样。能驾驭这种风格的人都生活在时代前沿。没人想错过潮流,他们都想成为时尚前沿。又想干大事又惜身是不对的,今天的年轻人没有干大事的远见和勇气。

乔什:我们换个话题,你认为“真正的”赛博朋克已经死了,是吗?

罗格:如果你说的是叛逆精神那部分,那我的答案是肯定的。2020年,赛博朋克精神掀起了一场全球性反抗巨型企业的运动,在接下来的五十年里,这些巨型企业确实失去了很多权力。当然,除了夜之城这样的自由城,公司们在这种城市根基稳固。不过转念一想,如果赛博朋克有机会重新找回它的精神内核,说不定它就能在夜之城这样的地方重现,甚至爆发第二次赛博朋克热潮。

罗格提及的“媚俗”主义指的是强调个人特征以及外表而忽视精神内核,这种现象的背后也是一个拟像与仿真的问题。反抗精神才是赛博朋克真实的主体,但是却被“媚俗”拟像出的赛博外表与审美特征遮盖。随着赛博朋克的精神内核被符号化,各种各样的风格不断自我复制,衍生出仿真的“伪赛博朋克”,这种虚假性与真实赛博朋克主体的差距就表现在了《赛博朋克2077》的主角V与强尼·银手所达成结局的区别上。在游戏中,“意见领袖”这一任务也隐喻了上述的“拟像-仿真”机制——在曲折地搜寻在网络上宣传左翼言论的“意见领袖”之后,V惊奇地发现所谓“领袖”只是一台被改造的预言机。预言机是一种用户投币就发布预言的机器,这台机器被改造之后会随机地发出一些左翼的或与共产主义相关的革命鼓动语音,如“资本是全球性社会压迫的鲜红血液”、“生产方式应该归属于集体潜意识所有”等等,而它本身并非AI,更不具备意识,只是简单地组合、重复这些反抗话语。在《赛博朋克2077》的世界里,赛博朋克的反抗精神被抽空,强尼·银手的告诫与V温顺走进良夜的背影互相交织,遗留的只是空有风格而精神失落的赛博民众与自我复读的预言机。

注释:

[1] Bruce Sterling,Mirrorshades:The Cyberpunk Anthology,Ace Books,New Yorks,p.8.

[2] 哈贝马斯:《人类的未来:迈向一种自由的优生学?》,汪尧翀译,待出版。

[3] 让·鲍德里亚:《拟仿物与拟像》,洪凌译,时报文化1998年版,第189页。

[4] 托马斯·瑞德:《机器崛起:遗失的控制论历史》,王飞跃等译,机械工业出版社2017年版,第175页。

[5] Fredric Jameson,Postmodernism or,The Cultural Logic of Late Capitalism,Duke University Press,Durham,p.419.

[6] 余泽梅:《赛博朋克科幻文化研究》,科学出版社2020年版,第166页。

[7] 弗雷德里克·詹姆逊:《政治无意识》,王逢振、陈永国译,中国人民大学出版社2018年版,第289页。

[8] 弗雷德里克·詹姆逊:《未来考古学:乌托邦欲望和其他科幻小说》,吴静译,译林出版社2014年版,第18页。

加载中...