【干货】智能水表行业产业链全景梳理及区域热力地图
前瞻网
原标题:【干货】智能水表行业产业链全景梳理及区域热力地图 来源:前瞻产业研究院
智能水表行业主要上市公司:目前国内智能水表行业的上市公司主要有旌旗电子(430387)、青岛积成(872230)、山科智能(300897)、迈拓股份(301006)、三川智慧(300066)、宁水集团(603700)、汇中股份(300371)、新天科技(300259)、天罡股份(832651)等。
本文核心数据:营收数据、毛利率数据、研发投入强度、产销量数据
智能水表产业产业链全景梳理:智能水表应用广泛
中国智能水表行业上游参与者由原材料/零部件供应商组成;中游参与者为3类不同技术的智能水表;下游参与主体包括供水公司及房地产开发商。
目前,智能水表行业上游供应企业较多。中游企业主要包括智能水表硬件制造企业,如宁水集团(603700)、新天科技(300259)、三川智慧(300066)等;行业中游还有解决方案服务提供商,如华旭科技等。下游主要是水务企业和房地产企业。
智能水表产业产业链区域热力地图:山东生产企业分布最集中
从我国智能水表产业链企业区域分布来看,智能水表产业产业链企业主要分布在山东地区,其次是在广东、江苏、上海、浙江等地区;其余省份虽然有企业分布,但是数量较少。
注:统计时间截至2021年11月18日。下同。
从上市企业的区域分布来看,浙江省智能水表行业的上市企业数量全国领先,具体有山科智能(300897)、宁水集团(603700)、金卡智能(300349)以及和达科技(688296)等;山东省有青岛积成(872230)、天罡股份(832651)等企业。
智能水表行业产业代表性企业经营情况
从智能水表业务收入及毛利率来看,宁水集团(603700)、三川智慧(300066)、新天科技(300259)的营收规模较大,尤其是宁水集团(603700),其智能水表相关业务营收达到9.05亿元,毛利率水平为37.46%;迈拓股份(301006)的智能水表业务毛利率水平最高,为60.66%。
从研发投入强度来看,相关上市企业的研发投入强度区间在3%-10%,其中,金卡智能(300349)的研发投入强度最大,为9.6%。作为行业内领先的智能水表企业,青岛积成(872230)的研发投入强度亦较大,为8.8%。
从产品产销量来看,我国智能水表行业上市企业相关产品均已实现量产,其中宁水集团(603700)等企业的产量规模处于行业领先地位。
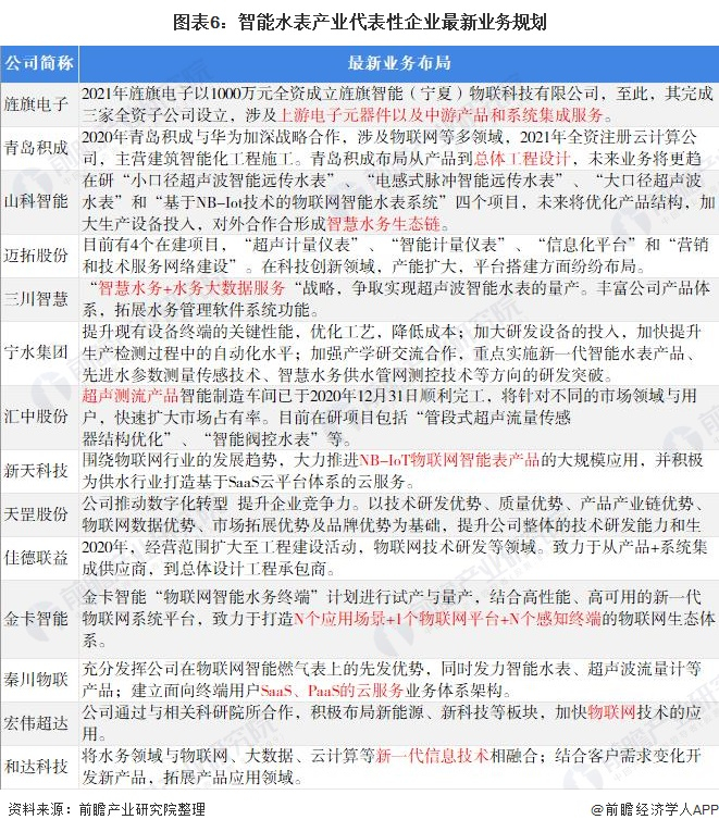
智能水表产业代表性企业最新业务规划
根据“十四五规划和2035年愿景目标纲要”,“十四五”期间,我国重视数字经济,重视产业智能化和物联网的推进。此外,智能水表企业的其他上市公司也明确了其智能水表业务的发展布局:
以上数据参考前瞻产业研究院《中国智能水表行业市场前瞻与投资战略规划分析报告》,同时前瞻产业研究院还提供产业大数据、产业研究、产业链咨询、产业图谱、产业规划、园区规划、产业招商引资、IPO募投可研、招股说明书撰写等解决方案。
更多深度行业分析尽在【前瞻经济学人APP】,还可以与500+经济学家/资深行业研究员交流互动。