ESG在债券投资和评级中的实践与应用
债券杂志
来源:中金点睛
作者:陈健恒 王海波等
本文对ESG在债券投资和评级领域的实践与应用进行了详细介绍。境外情况来看,ESG投资资金规模的快速增长,带动资产端发行人ESG评级的需求,同时评级公司的主动公开评级也为投资人提供了可信的投资依据,整体相辅相成,形成有效促进的正向关系。境内ESG投资和评级虽已得到一定发展,但与境外仍有一定差距,未来仍需要更多的有效政策来驱动。不仅是在资金端,也可在资产端对相关评级与信息披露进行规范化管理,使得市场更加透明,从而吸引更多资金进入。在未来我们有理由相信中国将会成为国际ESG投资领域的重要成员,为全球可持续发展助力。
摘要
01
ESG因素逐步纳入全球主流投资策略
ESG是Environmental(环境)、Social(社会)和Governance(治理)的简称,代表了公司在环境保护、社会责任及公司治理方面的事宜。而ESG投资是指将以上三个方面做为重要考量因素的投资策略。从全球两大组织的统计数据来看,越来越多的投资机构将ESG因素纳入自己的投资框架或策略当中。1)UNPRI:2006年联合国发布责任投资原则,正式将企业社会责任的履行纳入到了投资决策指标中。目前全球60多个国家超过4000多家机构签署建立合作关系,代表资产规模超过120万亿美元的资产。2)GSIA(全球可持续投资联盟):GSIA是通过一系列区域分支机构促进全球可持续投资的组织。其将ESG投资分为七类,也是目前全球认可度较高的分类标准之一。分别为负面/剔除筛选、正面/领先筛选、规范筛选、ESG整合、可持续发展主题投资、影响力/社区投资和企业参与及股东行动。据GSIA统计,截至2020年末,包括美国、欧洲、加拿大、大洋洲和日本在内的五大地区可持续合计投资额已达35.3万亿美元,可持续投资在总资产管理规模中的占比达到35.87%。
研究机构的调研显示全球债券投资领域纳入ESG因素的机构在2020年也出现快速增长。除了日益增长的ESG投资意识,增强收益和有效管理信用风险也成为ESG债券投资的重要原因。那么如何在债券投资中纳入ESG因素?联合国负责任投资原则组织已经给出管理固定收益类别资产ESG问题的指南,其中包括构建固定收益投资组合时纳入ESG因素和与发行人就ESG问题进行沟通,即积极鼓励发行人进行ESG风险管理。具体来看,将ESG因素纳入现有投资组合构建实践主要有三种方法:整合法、筛选法和主体法。不同的方法有不同的应用场景,适用的发行人也不尽相同。
02
国际ESG投资发展特征和趋势
(一)2019年以来基金规模加速增长,但固收产品占比仍低。据晨星统计,截至2021年10月末,全球可持续投资开放式基金净资产规模达4.09万亿美元,基金数目达6720只。其中欧洲可持续基金管理规模和数量均远超其余区域,其资产管理规模达3.65万亿元,占比89%,存续基金数目5785支,占比86%。权益、固定收益、货币和配置类基金净资产规模分别为2.05万亿美元、8570亿美元、4260亿美元和6470亿美元,占比分别为50%、21%、10%和16%。(二)相关指数和基于指数的被动投资产品发展速度较快。巴克莱和明晟公司(MSCI)、标普、摩根大通、富时等指数投资机构陆续发布ESG指数体系。在指数基础上进一步衍生了固定收益ETF产品。根据晨星的统计,全球ESG ETF基金规模持续增长,截止2021年10月份,全球ESG ETF基金总规模达到3860亿美元。但是同样的权益类的ETF基金占绝大多数,占比达到87%。固收类的基金规模虽然呈现快速增长,但是整体规模只有470亿美元左右,占比仅为12%。(三)ESG投资着重长期价值,符合主权和养老金等长期资金的投资理念,所以有越来越多的主权/养老基金也将ESG纳入投资策略。(四)海外实证研究表明纳入ESG因素可以降低风险同时,提高投资回报。在具体指数表现来看,ESG相关指数也表现了较为优异的抗风险能力。
03
中国ESG债券投资发展现状
虽然ESG投资理念较早进入国内,但是早期主要是集中在上市公司社会责任报告和环境信息披露和权益投资市场。直到2018年基金业协会出台相关绿色投资指引,第一支真正意义上的绿色固定收益基金产品才成立。随着近几年全球对可持续发展关注增多,国内市场呈现诸多新的特征:
(一)市场政策和基础设施建设渐进完善。在央行及多部委联合发布《关于构建绿色金融体系的指导意见》之后,证券投资基金业、信托业协会也相继发文支持绿色和可持续投资。2021年央行印发《银行业金融机构绿色金融评价方案》,将绿色债券投资也纳入银行业金融机构绿色金融考核评价。此举有效促进了银行投资绿色债券的积极性。银保监会印发保险资产管理公司监管评级暂行办法的通知,在具体考核指标加分项中明确列示环境、社会和公司治理(ESG)项。除相关监管和支持政策不断出台以外,ESG债券投资基础设施也不断完善。比如中债发布债券发行主体ESG评价体系,相关信用债投资指数也快速增长等。
(二)产品端:固收产品起步较晚,基金规模较小,但理财发展相对较快。我国ESG投资起步较早,但受限于绿债兴起较晚、信息披露等原因ESG债券投资基金发展相对缓慢。虽然近年ESG债券基金支数呈现增长,但目前规模仍然较小,未来随着监管鼓励和可投资标的的逐步增多,此类型基金或将呈现快速增长。同时不可忽视的是近年来商业银行推出较多ESG理财产品,成为我国ESG债券投资的新亮点。截至2021年6月底,全市场ESG主题理财产品存续余额超400亿元,较年初增长约50%,同比增长超2.14倍;投向绿色债券超800支,投资规模超2000亿元,较年初增长16.79%,同比增长26.46%。其他非银机构比如保险和信托也在基金探索相关产品和投资。
04
境内外ESG相关评级体系
在传统的信用评级框架下,公司治理因素一直是重要组成部分,但是环境和社会因素纳入相关考量较少。随着ESG观念的逐步深入,国外评级机构也逐步将ESG因素统一纳入到信用评级框架之下,形成了新的体系。举例来说,惠誉:于2019年11月宣布推出整合了ESG因素的信用评级系统ESG Relevance Scores,为全球固定收益指数中80%以上的债券提供评级服务。穆迪:2019年4月,穆迪收购ESG研究、数据和评估领域的全球领导者Vigeo Eiris的多数股权,将ESG因素纳入了其企业信用评级方法学。
除了将ESG因素纳入信用评级以外,境内外相关机构也已建立起单独的ESG评级。境外MSCI :评级框架分为4个步骤:搜集数据、风险暴露度量与公司治理度量、关键指标的评分与权重和ESG评级的最终结果。境外惠誉:2021年10月惠誉推出了ESG评级(Sustainable Fitch ESG Rating)。该体系分为三部分,分别是ESG Entity Rating(ER1-5)、ESG Instrument Rating(IR1-5)和ESG Framework Rating(FR1-5)。境内中债:中债也是分E、S和G三个大的范畴来对企业进行ESG评价。在三个大项下又分为14个评价维度,39个评价因素,160余个具体计算指标,设定指标权重后加权求和得到总分。
05
总结与展望
前文分别从ESG在债券投资和评级领域的实践与应用进行了详细介绍。从境外情况来看,ESG投资资金规模的快速增长,带动了资产端发行人ESG评级的需求,同时评级公司的主动公开评级也为投资人提供了可信的投资依据,整体相辅相成,形成了有效促进的正向关系。境内ESG投资和评级虽然已经得到一定发展,但是与境外仍有一定差距,未来仍需要更多的有效政策来驱动。不仅仅是在资金端,也可在资产端对相关评级与信息披露进行规范化管理,使得市场更加透明,从而吸引更多资金进入。国内随着相关支持政策陆续出台以及基础设施的逐步完善,各类型投资机构ESG相关投资的规模或将会出现明显增长。尤其是随着双碳目标的下达,ESG/绿色债券的规模已经出现明显快速增长,也为投资端提供了重要资产支持。我们有理由相信中国将会成为国际ESG投资领域的重要成员,为全球可持续发展助力。


正文
一
ESG因素逐步纳入全球主流投资策略
(一)全球关注/纳入ESG因素的投资机构呈现快速增长
定义:ESG是Environmental(环境)、Social(社会)和Governance(治理)的简称,代表了公司在环境保护、社会责任及公司治理方面的事宜。而ESG投资是指将以上三个方面做为重要考量因素的投资策略。ESG投资也称为社会责任投资、可持续投资或影响力投资。
从全球两大组织的统计数据来看,越来越多的投资机构将ESG因素纳入自己的投资框架或策略当中。
► UNPRI:2006年联合国发布责任投资原则 UN PRI(United Nations Principles for Responsible Investment) ,正式将企业社会责任的履行纳入到了投资决策指标中。PRI将负责人投资定义为:将环境、社会和治理(ESG)因素纳入投资决策和积极所有权的投资策略和实践。
UN PRI由国际机构投资者群体联合制定,在2005年时任联合国秘书长安南邀请一批全球规模大的机构投资者制定的。最早的参与投资机构有20家,从12个国家机构中选出。随着时间的推移签署负责人投资者原则的机构数量逐年快速增长。目前全球60多个国家超过4000多家机构签署建立合作关系,代表资产规模超过120万亿美元的资产。
图表1:责任投资原则签署方机构数量变化


正文
一
ESG因素逐步纳入全球主流投资策略
(一)全球关注/纳入ESG因素的投资机构呈现快速增长
定义:ESG是Environmental(环境)、Social(社会)和Governance(治理)的简称,代表了公司在环境保护、社会责任及公司治理方面的事宜。而ESG投资是指将以上三个方面做为重要考量因素的投资策略。ESG投资也称为社会责任投资、可持续投资或影响力投资。
从全球两大组织的统计数据来看,越来越多的投资机构将ESG因素纳入自己的投资框架或策略当中。
► UNPRI:2006年联合国发布责任投资原则 UN PRI(United Nations Principles for Responsible Investment) ,正式将企业社会责任的履行纳入到了投资决策指标中。PRI将负责人投资定义为:将环境、社会和治理(ESG)因素纳入投资决策和积极所有权的投资策略和实践。
UN PRI由国际机构投资者群体联合制定,在2005年时任联合国秘书长安南邀请一批全球规模大的机构投资者制定的。最早的参与投资机构有20家,从12个国家机构中选出。随着时间的推移签署负责人投资者原则的机构数量逐年快速增长。目前全球60多个国家超过4000多家机构签署建立合作关系,代表资产规模超过120万亿美元的资产。
图表1:责任投资原则签署方机构数量变化
资料来源:UNPRI,中金公司研究部
► GSIA(全球可持续投资联盟):GSIA是通过一系列区域分支机构促进全球可持续投资的组织,下属成员包括美国、欧洲、澳大利亚、英国、加拿大和荷兰。其将ESG投资分为七类,也是目前全球认可度较高的分类标准之一。分别为负面/剔除筛选(Negative/Exclusionary Screening)、正面/领先筛选(Positive/Best-in-Class Screening)、规范筛选(Norms-Based Screening)、ESG整合(ESG Integration)、可持续发展主题投资(Sustainability Themed Investing)、影响力/社区投资(Impact/Community Investing)和企业参与及股东行动(Corporate Engagement and Shareholder Action)。
据GSIA统计,截至2020年末,包括美国、欧洲、加拿大、大洋洲和日本在内的五大地区可持续合计投资额已达35.3万亿美元,较2016年末的22.9万亿美元增长约54%。此外,可持续投资在总资产管理规模中的占比也逐年提高,由2016年末的27.91%升至2020年末的35.87%。从区域分布来看,美国投资额近17.1万亿美元,占全部区域中的48.4%,欧洲投资额也有12万亿美元,占比34%,大洋洲投资额不足万亿美元,占比仅2.6%。
图表2:2016-2020年全球五大地区可持续投资情况
资料来源:GSIA,中金公司研究部,主要包括欧洲、美国、加拿大、大洋洲和日本
图表3:截至2020年末可持续投资区域分布
资料来源:GSIA,中金公司研究部
Invesco的调研显示全球债券投资领域纳入ESG因素的机构在2020年也出现快速增长。根据Invesco全球固定收益研究报告[1],在债券投资中纳入ESG因素考量的机构增长明显。2020年对全球108家大型投资机构的统计,北美地区有56%的机构在构建固定收益投资组合时考虑了ESG因素,较2019年增长18%,亚太地区这一比例为69%,较2019年增长31%,而在欧洲、中东和非洲(EMEA)地区该比例高达80%,较2019年增长29%。
除了日益增长的ESG投资意识,增强收益和有效管理信用风险也成为ESG债券投资的重要原因。同样根据Invesco全球固定收益研究报告,几乎没有受访投资人认为在债券投资中纳入ESG因素考量会对投资回报造成负面影响,反而有46%的受访机构认为会增长相应的投资回报,这一比例在欧洲、中东和非洲(EMEA)地区更高,达到52%。
图表4:各地投资者在构建固定收益投资组合时考虑ESG因素占比情况
资料来源:Invesco,中金公司研究部
图表5:2020年ESG因素对固定收益投资组合影响

资料来源:Invesco,中金公司研究部
(二)如何在债券投资中纳入ESG因素
联合国负责任投资原则组织已经给出管理固定收益类别资产ESG问题的指南,其中包括构建固定收益投资组合时纳入ESG因素和与发行人就ESG问题进行沟通,即积极鼓励发行人进行ESG风险管理。具体来看,
► 将ESG因素纳入现有投资组合构建实践主要有三种方法:整合法、筛选法和主体法。不同的方法有不同的应用场景,适用的发行人也不尽相同。具体方法的内容、纳入路径和各自特点详见图表6。
► 虽然固定收益投资者不是发行主体的所有人,但也是比较重要的利益相关方,所以在应积极与发行人就ESG相关问题进行沟通,鼓励发行人改善ESG风险管理,或发展更具可持续性的商业实践和经营增长模式。另外在相关信息披露方面也应积极与发行人沟通。
图表6:将ESG因素纳入债券投资的方法

资料来源:Invesco,中金公司研究部
(二)如何在债券投资中纳入ESG因素
联合国负责任投资原则组织已经给出管理固定收益类别资产ESG问题的指南,其中包括构建固定收益投资组合时纳入ESG因素和与发行人就ESG问题进行沟通,即积极鼓励发行人进行ESG风险管理。具体来看,
► 将ESG因素纳入现有投资组合构建实践主要有三种方法:整合法、筛选法和主体法。不同的方法有不同的应用场景,适用的发行人也不尽相同。具体方法的内容、纳入路径和各自特点详见图表6。
► 虽然固定收益投资者不是发行主体的所有人,但也是比较重要的利益相关方,所以在应积极与发行人就ESG相关问题进行沟通,鼓励发行人改善ESG风险管理,或发展更具可持续性的商业实践和经营增长模式。另外在相关信息披露方面也应积极与发行人沟通。
图表6:将ESG因素纳入债券投资的方法
资料来源:联合国负责任投资原则组织,中金公司研究部
二
国际ESG投资发展特征和趋势
(一)2019年以来ESG基金规模加速增长,但固收产品占比仍低
海外ESG债券基金从1980年以来每年都有新成立的基金,从2019年开始ESG债券基金数量加速增长。据晨星统计,截至2021年10月末,全球可持续投资开放式基金净资产规模达4.09万亿美元,基金数目达6720只。从2019年以来,全球ESG基金净资产规模增速在20%以上,其中2020年增速达到29%,截止2021年10月份,今年净资产规模增速也达到了17%。具体来看,
► 分区域来看,欧洲可持续基金管理规模和数量均远超其余区域,其资产管理规模达3.65万亿元,占比89%,存续基金数目5785支,占比86%,北美可持续投资也有一定体量,管理规模和基金数目占比分别为8%和7%。从边际变化情况来看,2021年Q3全球可持续基金增量达1340亿美元,新发可持续基金270只。其中,欧洲可持续基金增量超一千亿美元,占全球增量的81%,美国占比12%,日本也有4%,而2020年新发基金中,欧洲也以168只位列第一,占62.2%,美国和除日本外亚洲区域新发基金数目也在30只以上,占比超10%。
► 从资产配置情况来看,各地区可持续投资基金投资资产主要是权益资产,固定收益类资产占比不高。截止2021年10月末,权益、固定收益、货币和配置类基金净资产规模分别为2.05万亿美元、8570亿美元、4260亿美元和6470亿美元,占比分别为50%、21%、10%和16%。分区域来看,欧美可持续投资基金中配置固收类资产的比例相对更高,日本几乎全为权益类资产。
图表7:全球开放式ESG主题基金净资产规模变化
资料来源:MSCI,中金公司研究部
图表8:全球开放式ESG主题基金资产类别变化
资料来源:晨星,中金公司研究部
图表9:2021年10月末可持续投资管理规模区域分布
资料来源:晨星,中金公司研究部
图表10:2021年10月末可持续投资基金数量区域分布

资料来源:晨星,中金公司研究部
图表11:2021年Q3可持续投资管理规模增量区域分布

资料来源:晨星,中金公司研究部
图表11:2021年Q3可持续投资管理规模增量区域分布
资料来源:晨星,中金公司研究部
图表12:2021年Q3新发可持续投资基金数目区域分布
资料来源:晨星,中金公司研究部
(二)相关指数和基于指数的被动投资产品发展速度较快
巴克莱和明晟公司(MSCI)于2013年共同推出了反映ESG整合策略的固定收益指数系列,目前,MSCI已发布超过1500条ESG指数,如MSCI ESG Leaders Indexes、MSCI ESG Focus Indexes等;截至2020年末,MSCI共发布ESG指数23类,其中8类为固定收益指数。标普于2015年发布ESG主权债券指数系列,依据RobecoSAM公司的国家可持续发展评分对道琼斯主权债券指数样本进行权重调整;摩根大通于2018年宣布推出摩根大通ESG指数(JP Morgan ESG Index),成为全球首个以新兴市场债券为跟踪标的的ESG指数。富时等指数投资机构也基于自有或第三方ESG数据,形成了较为完善的ESG指数体系。
在指数基础上进一步衍生了固定收益ETF产品。根据晨星的统计,全球ESG ETF基金规模持续增长,截止2021年10月份,全球ESG ETF基金总规模达到3860亿美元。但是同样的权益类的ETF基金占绝大多数,占比达到87%。固收类的基金规模虽然呈现快速增长,但是整体规模只有470亿美元左右,占比仅为12%。
图表13:MSCI ESG指数类型

资料来源:MSCI,中金公司研究部
图表14:ETF固收基金支数和金额

资料来源:MSCI,中金公司研究部
图表14:ETF固收基金支数和金额
资料来源:晨星,中金公司研究部 注:2021年数据截至2021年11月19日
(三)主权基金和养老金纳入ESG政策的数量也快速增长
ESG投资着重长期价值,符合主权和养老金等长期资金的投资理念,所以有越来越多的主权/养老基金也将ESG纳入投资策略。景顺(Invesco)于2021年7月12日发布了年度《2021年全球主权资产管理研究》,报告详细阐述了82只主权财富基金及59家央行人士的观点。受访机构主要包括CB(Central Bank中央银行)、Investment sovereign(专注投资的主权基金,如新加坡的淡马锡,科威特KIA)、Liability sovereign(投资和责任兼顾的主权基金、如养老责任挪威GPFG,加拿大养老基金CPPIB)、Liquidity sovereign(投资和流动性兼顾的主权基金,如新加坡GIC,中国的华安SAFE)和Development sovereign(投资和发展兼顾的主权基金,如中国的中投基金)。
主要结论有以下两点:
1. 自2017年以来,主权基金及各国央行的投资组合对ESG原则的纳入比重大幅攀升。在短短四年时间里,在组织构架层面采用ESG政策的受访者比重急剧上升,主权基金的这一占比从46%升至64%,央行则从11%升至38%。
2. 主权基金对ESG承诺的践行方式因投资风格而异。仅13%的Liquidity sovereign制定了正式的ESG政策,相比之下,Liability sovereign中79%设有ESG政策。
具体举例来讲,
挪威政府养老基金 GPFG
作为全球投资战略的一部分,GPFG已将ESG投资理念广泛应用于全部资产投资中。截至2020年底,GPFG的总规模为10.9万亿挪威克朗,其中,股票类资产占比72.8%,固收类资产占比24.7%,房地产投资占比1.5%。
日本政府养老投资基金 GPIF
GPIF发布2020财年年报显示,GPIF的管理资产达到了186.16万亿日元。自2015年起开始进行ESG策略的改革,目前日本已经是亚洲可持续投资的与ESG实践的先锋。追踪ESG指数的在管资产(可狭义地定义为ESG投资)约为5.7万亿日元,多边开发银行发行的绿色、社会和可持续发展债券的投资约为4400亿日元。截至2020年3月底,对绿色、社会和可持续发展债券的投资增长至约4,414亿日元(债券符合国际资本市场协会(ICMA)等原则)
图表15:主权基金及各国央行的投资组合对ESG原则的纳入比重大幅攀升

资料来源:景顺(Invesco),中金公司研究部;2021年数据截至2021年3月末
(四)海外实证研究[2]表明纳入ESG因素可以降低风险同时,提高投资回报
近年来有越来越多的研究表明投资纳入ESG因素可以降低风险并提升风险调整回报。根据MSCI的一份研究报告[3],纳入ESG因素考量的债券投资人可以有效减少投资组合的下行风险。并且在财务因素方面,相比投资级债券,ESG与高收益债券相关性相对更高。在投资级债券方面,长期限品种和ESG因素相关度更高。从实证研究结果来看[4],高ESG评级的发行人具有更好的财务指标表现,最终也会有更好的信用资质。在风险方面,高ESG评级的发行人会展现出较低的系统性和非系统性风险,并且ESG因素可以解释部分尚未被信用评级解释的风险。
在具体指数表现来看,ESG相关指数也表现了较为优异的抗风险能力。2020年一季度全球疫情爆发,资本市场也出现了大幅波动。相比普通公司债券指数,ESG相关指数表现出了更好的抵御风险能力,下跌幅度要小于普通债券指数(图表16)。
图表16:疫情期间ESG相关债券指数相对跑赢大盘

资料来源:MSCI,巴克莱,中金公司研究部
三
中国ESG债券投资发展现状
虽然ESG投资理念较早进入国内,但是早期主要是集中在上市公司社会责任报告和环境信息披露和权益投资市场。直到2018年基金业协会出台相关绿色投资指引,第一支真正意义上的绿色固定收益基金产品才成立。2020年以来,随着全球对可持续发展关注增多,境内相关ESG/绿色投资的支持政策也逐步出台,银行、理财、保险和信托等投资机构也逐渐布局ESG投资市场,此部分主要对当前监管支持政策和各机构ESG投资现状进行分析。
(一)市场政策和基础设施建设渐进完善
2016年:8月人民银行牵头七部委发布《关于构建绿色金融体系的指导意见》,其中提出要“推动证券市场支持绿色投资,支持开发绿色债券指数、绿色股票指数以及相关产品”[5]。
2018年:11月证券投资基金业协会出台《绿色投资指引(试行)》[6],对绿色投资的目标和原则、基本方法和监督管理作出了详细说明,并且明确鼓励进行多元化绿色投资产品开发(具体内容见图表17)。
2019年:12月信托业协会发布《绿色信托指引》[7],文件中明确绿色信托指信托公司为支持环境改善、应对气候变化和资源节约高效利用等经济活动,通过绿色信托贷款、绿色股权投资、绿色债券投资、绿色资产证券化、绿色产业基金、绿色公益(慈善)信托等方式提供的信托产品及受托服务。优先支持“服务国家绿色发展重点扶持、认可的企业和项目;在环境、社会和公司治理(ESG)方面表现优异的企业;在节能、环保等环境指标优于行业标准的企业及项目”,并且要求“信托公司应当制定有效的绿色信托考核指标,并纳入公司现有的评价考核体系和奖惩机制中,落实激励约束措施,确保绿色信托持续有效开展。”
2020年:10月人民银行等七部委再次发文《关于促进应对气候变化投融资的指导意见》[8],再次明确提出“支持和激励各类金融机构开发气候友好型的绿色金融产品”。
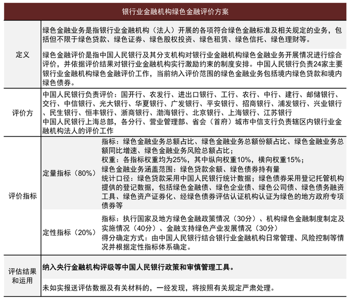
2021年:5月中国人民银行关于印发《银行业金融机构绿色金融评价方案》的通知[9],将绿色债券投资也纳入银行业金融机构绿色金融考核评价,并且此结果会纳入央行金融机构评级等相关政策和审慎管理工具。此举有效促进了银行投资绿色债券的积极性(具体内容见图表18)。
同月中国银保监会办公厅发布关于印发保险资产管理公司监管评级暂行办法的通知[10],在具体考核指标加分项中明确列示环境、社会和公司治理(ESG)项,具体考核内容为“评价期内参与绿色信贷、绿色债券、绿色基金等绿色金融项目,且在环境、社会以及公司治理方面被监管机构认定有突出贡献或表现的。”
图表17:证券投资基金业协会于2018年出台《绿色投资指引(试行)》主要内容

资料来源:景顺(Invesco),中金公司研究部;2021年数据截至2021年3月末
(四)海外实证研究[2]表明纳入ESG因素可以降低风险同时,提高投资回报
近年来有越来越多的研究表明投资纳入ESG因素可以降低风险并提升风险调整回报。根据MSCI的一份研究报告[3],纳入ESG因素考量的债券投资人可以有效减少投资组合的下行风险。并且在财务因素方面,相比投资级债券,ESG与高收益债券相关性相对更高。在投资级债券方面,长期限品种和ESG因素相关度更高。从实证研究结果来看[4],高ESG评级的发行人具有更好的财务指标表现,最终也会有更好的信用资质。在风险方面,高ESG评级的发行人会展现出较低的系统性和非系统性风险,并且ESG因素可以解释部分尚未被信用评级解释的风险。
在具体指数表现来看,ESG相关指数也表现了较为优异的抗风险能力。2020年一季度全球疫情爆发,资本市场也出现了大幅波动。相比普通公司债券指数,ESG相关指数表现出了更好的抵御风险能力,下跌幅度要小于普通债券指数(图表16)。
图表16:疫情期间ESG相关债券指数相对跑赢大盘

资料来源:MSCI,巴克莱,中金公司研究部
三
中国ESG债券投资发展现状
虽然ESG投资理念较早进入国内,但是早期主要是集中在上市公司社会责任报告和环境信息披露和权益投资市场。直到2018年基金业协会出台相关绿色投资指引,第一支真正意义上的绿色固定收益基金产品才成立。2020年以来,随着全球对可持续发展关注增多,境内相关ESG/绿色投资的支持政策也逐步出台,银行、理财、保险和信托等投资机构也逐渐布局ESG投资市场,此部分主要对当前监管支持政策和各机构ESG投资现状进行分析。
(一)市场政策和基础设施建设渐进完善
2016年:8月人民银行牵头七部委发布《关于构建绿色金融体系的指导意见》,其中提出要“推动证券市场支持绿色投资,支持开发绿色债券指数、绿色股票指数以及相关产品”[5]。
2018年:11月证券投资基金业协会出台《绿色投资指引(试行)》[6],对绿色投资的目标和原则、基本方法和监督管理作出了详细说明,并且明确鼓励进行多元化绿色投资产品开发(具体内容见图表17)。
2019年:12月信托业协会发布《绿色信托指引》[7],文件中明确绿色信托指信托公司为支持环境改善、应对气候变化和资源节约高效利用等经济活动,通过绿色信托贷款、绿色股权投资、绿色债券投资、绿色资产证券化、绿色产业基金、绿色公益(慈善)信托等方式提供的信托产品及受托服务。优先支持“服务国家绿色发展重点扶持、认可的企业和项目;在环境、社会和公司治理(ESG)方面表现优异的企业;在节能、环保等环境指标优于行业标准的企业及项目”,并且要求“信托公司应当制定有效的绿色信托考核指标,并纳入公司现有的评价考核体系和奖惩机制中,落实激励约束措施,确保绿色信托持续有效开展。”
2020年:10月人民银行等七部委再次发文《关于促进应对气候变化投融资的指导意见》[8],再次明确提出“支持和激励各类金融机构开发气候友好型的绿色金融产品”。
2021年:5月中国人民银行关于印发《银行业金融机构绿色金融评价方案》的通知[9],将绿色债券投资也纳入银行业金融机构绿色金融考核评价,并且此结果会纳入央行金融机构评级等相关政策和审慎管理工具。此举有效促进了银行投资绿色债券的积极性(具体内容见图表18)。
同月中国银保监会办公厅发布关于印发保险资产管理公司监管评级暂行办法的通知[10],在具体考核指标加分项中明确列示环境、社会和公司治理(ESG)项,具体考核内容为“评价期内参与绿色信贷、绿色债券、绿色基金等绿色金融项目,且在环境、社会以及公司治理方面被监管机构认定有突出贡献或表现的。”
图表17:证券投资基金业协会于2018年出台《绿色投资指引(试行)》主要内容
资料来源:央行,中金公司研究部
除相关监管和支持政策不断出台以外,ESG债券投资基础设施也不断完善。
► 中债发布债券发行主体ESG评价体系。中债估值中心自2019年起开启债券市场ESG评级体系的研发工作,于2020年10月末完成自主构建债券发行主体ESG评价体系。该体系综合考虑行业、个体差异,根据相关国家政策、行业标准设置60余个指标,覆盖全部公募信用债发行主体,填补了债券市场ESG评价体系空白。
► 相关信用债投资指数也快速增长。2016年以来随着色债券的发行,相关债券的指数也随之发布。随着ESG概念逐步得到市场关注,2020年以来相关债券指数也开始出现。2020年11月,中债在ESG评价体系基础上,推出了首只宽基人民币信用债ESG因子指数——中债-ESG优选信用债指数。该指数成分券由待偿期不短于1个月、中债市场隐含评级不低于AA级、在境内公开发行且上市流通的中债ESG评价排名靠前的发行人所发行的信用债组成。此外,中债还多次联合其他投资机构发布相关的策略或者定制ESG指数。
图表19:部分绿色/ESG债券指数

资料来源:中证指数有限公司,中国债券信息网,中金公司研究部
(二)产品端:固收产品起步较晚,基金规模较小,但理财发展相对较快
基金:我国ESG投资起步较早,但受限于绿债兴起较晚、信息披露等原因ESG债券投资基金发展相对缓慢。社会责任投资的理念于21世纪初进入国内,沪深交易所分别于2006年和2009年出台文件指导上市公司编制社会责任报告,2008年兴全基金推出首支社会责任投资产品“兴全社会责任股票型证券投资基金”。此后沪深交易所及证监会又多次发文规范乃至强制部分重点排污上市公司披露环境信息等。相较权益市场,我国绿色债券市场于2015年才正式兴起,可投资标的逐步增加。2018年,富国基金发行我国首支ESG债券基金富国绿色纯债,发展相对较慢。
虽然ESG债券基金支数呈现增长,但目前规模仍然较小,未来随着监管鼓励和可投资标的的逐步增多,此类型基金或将呈现快速增长。债券ESG投资也经历了从无到有的过程,自2018年起第一支ESG债券基金发行后截至2021年11月9日,据Wind统计,我国泛ESG债券基金共计5支,均为中长期纯债型基金,分别为富国绿色纯债、富荣富金转向金融债纯债、兴业绿色纯债一年定开A、兴业绿色纯债一年定C、永赢信利碳中和主题一年定开,合计规模41.49亿元,规模及在全部泛ESG基金中占比均在1.72%左右,整体规模仍然较小。投资上述ESG债券基金的招募说明书中均提及“投资于符合绿色投资理念的债券不低于非现金资产的80%,定义的符合绿色投资理念的债券是指,发行人致力于推动绿色产业发展或募集资金主要用于绿色项目或支持绿色产业发展的债券”。
图表20:泛ESG债券基金基本情况

资料来源:中证指数有限公司,中国债券信息网,中金公司研究部
图表21:截至2021年11月9日泛ESG基金规模分布

资料来源:央行,中金公司研究部
除相关监管和支持政策不断出台以外,ESG债券投资基础设施也不断完善。
► 中债发布债券发行主体ESG评价体系。中债估值中心自2019年起开启债券市场ESG评级体系的研发工作,于2020年10月末完成自主构建债券发行主体ESG评价体系。该体系综合考虑行业、个体差异,根据相关国家政策、行业标准设置60余个指标,覆盖全部公募信用债发行主体,填补了债券市场ESG评价体系空白。
► 相关信用债投资指数也快速增长。2016年以来随着色债券的发行,相关债券的指数也随之发布。随着ESG概念逐步得到市场关注,2020年以来相关债券指数也开始出现。2020年11月,中债在ESG评价体系基础上,推出了首只宽基人民币信用债ESG因子指数——中债-ESG优选信用债指数。该指数成分券由待偿期不短于1个月、中债市场隐含评级不低于AA级、在境内公开发行且上市流通的中债ESG评价排名靠前的发行人所发行的信用债组成。此外,中债还多次联合其他投资机构发布相关的策略或者定制ESG指数。
图表19:部分绿色/ESG债券指数

资料来源:中证指数有限公司,中国债券信息网,中金公司研究部
(二)产品端:固收产品起步较晚,基金规模较小,但理财发展相对较快
基金:我国ESG投资起步较早,但受限于绿债兴起较晚、信息披露等原因ESG债券投资基金发展相对缓慢。社会责任投资的理念于21世纪初进入国内,沪深交易所分别于2006年和2009年出台文件指导上市公司编制社会责任报告,2008年兴全基金推出首支社会责任投资产品“兴全社会责任股票型证券投资基金”。此后沪深交易所及证监会又多次发文规范乃至强制部分重点排污上市公司披露环境信息等。相较权益市场,我国绿色债券市场于2015年才正式兴起,可投资标的逐步增加。2018年,富国基金发行我国首支ESG债券基金富国绿色纯债,发展相对较慢。
虽然ESG债券基金支数呈现增长,但目前规模仍然较小,未来随着监管鼓励和可投资标的的逐步增多,此类型基金或将呈现快速增长。债券ESG投资也经历了从无到有的过程,自2018年起第一支ESG债券基金发行后截至2021年11月9日,据Wind统计,我国泛ESG债券基金共计5支,均为中长期纯债型基金,分别为富国绿色纯债、富荣富金转向金融债纯债、兴业绿色纯债一年定开A、兴业绿色纯债一年定C、永赢信利碳中和主题一年定开,合计规模41.49亿元,规模及在全部泛ESG基金中占比均在1.72%左右,整体规模仍然较小。投资上述ESG债券基金的招募说明书中均提及“投资于符合绿色投资理念的债券不低于非现金资产的80%,定义的符合绿色投资理念的债券是指,发行人致力于推动绿色产业发展或募集资金主要用于绿色项目或支持绿色产业发展的债券”。
图表20:泛ESG债券基金基本情况

资料来源:中证指数有限公司,中国债券信息网,中金公司研究部
图表21:截至2021年11月9日泛ESG基金规模分布
资料来源:万得资讯,中金公司研究部
图表22:截至2021年11月9日泛ESG基金支数分布
资料来源:万得资讯,中金公司研究部
理财:近年来商业银行推出较多ESG理财产品,成为我国ESG债券投资的新亮点。自兴业银行2016年推出首支ESG理念的理财产品——"万利宝-绿色金融"开放式人民币理财产品后,ESG理财产品自2019年起快速扩充,据普益理财统计,截至2021年10月18日,以ESG或绿色为主题的理财产品合计达99款,其中56款为固定收益类理财产品,占比最高。在固定收益类理财产品中,50%由股份行发行,约三分之一由国有控股银行发行,农商行发行较少。类型上,均为半开放式净值型产品。
2021年理财在ESG投资方面也有较快增长。根据中国理财半年报,2021年上半年理财市场新发ESG主题理财产品18只,累计募集资金超100亿元。截至2021年6月底,全市场ESG主题理财产品存续余额超400亿元,较年初增长约50%,同比增长超2.14倍;投向绿色债券超800支,投资规模超2000亿元,较年初增长16.79%,同比增长26.46%。
图表23:截至2021年10月18日泛ESG理财产品收益类型分布

资料来源:万得资讯,中金公司研究部
图表24:截至2021年10月18日泛ESG理财产品发行银行分布

资料来源:万得资讯,中金公司研究部
图表25:截至2021年10月18日泛ESG固定收益类理财产品概况

资料来源:万得资讯,中金公司研究部
保险:据保险资管协会统计[11],保险资金通过债券、股票、资管产品等方式投向绿色相关产业账面余额超过9000亿元。据上海证券报报道,2021年5月中国太保旗下长江养老发行首只ESG保险资管产品——金色增盈6号,填补了养老保险资管领域在ESG产品发行方面的空白[12]。
信托:据信托业协会披露,自2013年来存续绿色信托规模不断增长,截至2019年末,绿色信托存续资产管理规模达3354.6亿元,存续项目达832个。除绿色信贷业务外,近年来各家信托公司加大ESG产品创新,逐步将 ESG投资理念渗透到股权投资基金、证券投资类产品以及公益(慈善)信托等领域,以ESG为主题的创新型信托产品不断涌现。如中融信托成立一单碳交易CCER投资信托,中航信托推出天玑信恒1号ESG债券投资集合资金信托计划,是国内首支运用ESG投资理念的信托计划。
图表26:2013-2019年绿色信托存续情况

资料来源:万得资讯,中金公司研究部
图表24:截至2021年10月18日泛ESG理财产品发行银行分布

资料来源:万得资讯,中金公司研究部
图表25:截至2021年10月18日泛ESG固定收益类理财产品概况

资料来源:万得资讯,中金公司研究部
保险:据保险资管协会统计[11],保险资金通过债券、股票、资管产品等方式投向绿色相关产业账面余额超过9000亿元。据上海证券报报道,2021年5月中国太保旗下长江养老发行首只ESG保险资管产品——金色增盈6号,填补了养老保险资管领域在ESG产品发行方面的空白[12]。
信托:据信托业协会披露,自2013年来存续绿色信托规模不断增长,截至2019年末,绿色信托存续资产管理规模达3354.6亿元,存续项目达832个。除绿色信贷业务外,近年来各家信托公司加大ESG产品创新,逐步将 ESG投资理念渗透到股权投资基金、证券投资类产品以及公益(慈善)信托等领域,以ESG为主题的创新型信托产品不断涌现。如中融信托成立一单碳交易CCER投资信托,中航信托推出天玑信恒1号ESG债券投资集合资金信托计划,是国内首支运用ESG投资理念的信托计划。
图表26:2013-2019年绿色信托存续情况
资料来源:信托业协会,中金公司研究部
四
境内外ESG相关评级体系
(一)境外评级机构将ESG因素纳入信用评级体系实践
在传统的信用评级框架下,公司治理(Governance)因素一直是重要组成部分,但是环境和社会因素纳入相关考量较少。随着ESG观念的逐步深入,国外评级机构也逐步将ESG因素统一纳入到信用评级框架之下,形成了新的体系。
► 惠誉:惠誉于2019年11月宣布推出整合了ESG因素的信用评级系统ESG Relevance Scores,为全球固定收益指数中80%以上的债券提供评级服务。ESG评级相关性评分即对公司的14个ESG风险因素(5个E因素,5个S因素,4个G因素)进行评分,每个要素的评分结果为“1”到“5”,反映每个要素与信用评级决策的相关性和重要性,评分越高表示该ESG风险因素与信用评级的相关性和重要性越高,评分为“4”和“5”表示该ESG因素对当前的信用评级有影响,评分为“4”表示该ESG风险因素与其他因素一起,对信用评级有影响,可能会在评审委员会中讨论ESG问题和/或在已发布的评级报告中提及,评分为“5”表示该ESG风险因素与信用评级高度相关。评分过程分为两步:第一步,先在行业层面对ESG风险进行识别,得出50个独特的ESG评级相关性评分模板,与信用评级划分的50个行业一致;第二步,根据行业ESG评级相关性评分模板,对行业内的各个实体进行具体评分。
► 穆迪:2019年4月,穆迪收购ESG研究、数据和评估领域的全球领导者Vigeo Eiris的多数股权,将ESG因素纳入了其企业信用评级方法学。将ESG因素纳入公司信用评级的流程大致分为三步:一是进行信用分析,评估ESG因素在产品需求,公司名誉,生产成本和财务实力等方面的潜在影响。二是根据平衡记分卡,评估ESG对企业利润、财务杠杆、现金流、业务概况、财务政策以及规模等指标产生的实质性影响。企业利润等财务指标在不同行业会有不同的子要素。三是评估ESG对在平衡记分卡中未包括的其他考虑因素的重要影响。
图表27:惠誉、穆迪ESG相关性评级体系指标
资料来源:惠誉,穆迪,中金公司研究部
除了将ESG因素纳入信用评级以外,境内外相关机构也已建立起单独的ESG评级,下面就境内外主要机构ESG评级进行介绍。
(二)境外ESG评级方法:以MSCI和惠誉评级体系为例
1、MSCI
MSCI ESG评级框架分为4个步骤:搜集数据、风险暴露度量与公司治理度量、关键指标的评分与权重和ESG评级的最终结果。
► 搜集数据:MSCI通过三个层面获取数据来源:专业数据集(超过100个数据集,来自政府和NGO等组织)、公司信息披露(来自企业年报、代理人报告和企业社会责任报告等)、媒体信息(超过1600个数据信息,来自全球性或者地方性媒体、政府和NGO)。
► 风险暴露度量与公司治理度量:风险暴露度量是MSCI根据数据对企业进行风险和机会两个维度的评估。在风险方面又分为风险暴露和风险管理两个维度,每一个维度的评分范围为0-10分。机会评估中又会以风险评估的得分作为其中一个维度进行参考,以机会暴露能力作为另一个维度,评分范围同样是0-10分。争议事件评估也是企业风险暴露度量的一部分。对争议事件的评价可以体现企业风险管理中存在的结构性问题,MSCI从事件的影响性质和影响范围两个维度去定性事件,将争议事件分为非常严重、严重、温和和轻微四个等级。公司治理度量根据39项董事会关键指标、23项薪酬管理关键指标、26项所有权与控制力关键指标和8项会计与审计关键指标分别对企业董事会、薪酬管理、所有权与控制力、会计与审计进行分位数排名,再根据综合排名情况给出MSCI ESG公司治理度量的评分(范围0-10分),同时给出ESG公司治理度量的分位数排名。
► 关键指标的评分与权重:关键指标分为环境、社会、公司治理三个大类,三个大类下又分成10个主题,每个主题下再细分关键指标,总共35个关键指标。MSCI根据企业在每个关键指标上的表现,按照0-10分对每个指标进行打分。在权重设定方面,MSCI为每项关键议题设置5-30%的权重。具体权重分配需考虑两个方面:一方面是该指标对子行业的影响程度,另一方面是可能受影响的时间长度。在不同类型的子行业中,MSCI为每项关键议题分配了“高”“中”或“低”的影响程度,以及“短期”“中期”“长期”的影响时间。最后,按照权重进行加权计算得出每一个大类的得分。权重的确定根据该指标对于行业的影响程度和影响时间进行确定,影响程度越大,影响时间越短,权重则越大。
► 得出ESG评级的最终结果:上述三个大类的评分在通过加权平均算出总分(0-10分),总分经过行业调整得出公司评分(0-10分),再根据评分表给出ESG的评级结果。
图表28:MSCI ESG评级框架及流程

资料来源:MSCI,中金公司研究部
图表29:MSCI ESG核心主题和指标

资料来源:MSCI,中金公司研究部
图表29:MSCI ESG核心主题和指标
资料来源:MSCI,中金公司研究部
2、惠誉
2021年10月惠誉推出了ESG评级(Sustainable Fitch ESG Rating)。该体系分为三部分,分别是ESG Entity Rating(ER1-5)、ESG Instrument Rating(IR1-5)和ESG Framework Rating(FR1-5)。具体的方法论见图表30。
图表30:惠誉ESG评级体系介绍

资料来源:惠誉,中金公司研究部
(三)中国ESG评级方法:以中债为例
1、中债ESG评级模型
中债也是分E、S和G三个大的范畴来对企业进行ESG评价。具体来看,
► E(环境绩效):主要评价企业是否实现既定的环境目标。企业环境绩效主要涉及两个层面,一是环境风险暴露,主要是指行业整体运营特性导致企业在环境方面存在较大成本约束或监管约束的风险;二是环境风险管理能力,主要是指企业应对环境风险采取的措施和相应的表现。
► S(社会责任):企业的社会责任主要衡量企业在从事生产经营活动中对股东承担法律责任的同时,对员工、客户、社区和环境等主体所承担责任的履行情况。考察企业社会责任应当覆盖企业在生产经营。
► G(公司治理):主要衡量企业决策机制和制衡机制对其可持续经营的影响,其内涵包含两个层面,一是企业经营决策的主要参与者之间责任和权利分配,是指由股东、董事会和高级管理人员三者组成的一种组织结构;二是协调企业与所有利益相关者之间利益关系的机制,主要包括保护股东权利、优化董事会结构及功能、完善信息披露等方面的制度安排。
在三个大项下又分为14个评价维度,39个评价因素,160余个具体计算指标,设定指标权重后加权求和得到总分。
图表31:中债ESG评级流程

资料来源:惠誉,中金公司研究部
(三)中国ESG评级方法:以中债为例
1、中债ESG评级模型
中债也是分E、S和G三个大的范畴来对企业进行ESG评价。具体来看,
► E(环境绩效):主要评价企业是否实现既定的环境目标。企业环境绩效主要涉及两个层面,一是环境风险暴露,主要是指行业整体运营特性导致企业在环境方面存在较大成本约束或监管约束的风险;二是环境风险管理能力,主要是指企业应对环境风险采取的措施和相应的表现。
► S(社会责任):企业的社会责任主要衡量企业在从事生产经营活动中对股东承担法律责任的同时,对员工、客户、社区和环境等主体所承担责任的履行情况。考察企业社会责任应当覆盖企业在生产经营。
► G(公司治理):主要衡量企业决策机制和制衡机制对其可持续经营的影响,其内涵包含两个层面,一是企业经营决策的主要参与者之间责任和权利分配,是指由股东、董事会和高级管理人员三者组成的一种组织结构;二是协调企业与所有利益相关者之间利益关系的机制,主要包括保护股东权利、优化董事会结构及功能、完善信息披露等方面的制度安排。
在三个大项下又分为14个评价维度,39个评价因素,160余个具体计算指标,设定指标权重后加权求和得到总分。
图表31:中债ESG评级流程
资料来源:中债,中金公司研究部
图表32:中债ESG评级体系指标
资料来源:中债,中金公司研究部
五
总结与展望
前文分别从ESG在债券投资和评级领域的实践与应用进行了详细介绍。从境外情况来看,ESG投资资金规模的快速增长,带动了资产端发行人ESG评级的需求,同时评级公司的主动公开评级也为投资人提供了可信的投资依据,整体相辅相成,形成了有效促进的正向关系。境内ESG投资和评级虽然已经得到一定发展,但是与境外仍有一定差距,未来仍需要更多的有效政策来驱动。具体来看,
► 资金端:海外ESG投资的出现是市场驱动的结果,得益于投资人ESG意识的提升,同时相关自律组织的成立也起到了有效作用,共同带动了ESG投资的发展。同时随着近几年全球对气候、环境和社会等问题关注提升,相关基金投资规模也得到快速增长。海外理念的传播、外资逐步进入中国以及中国自身提出双碳目标的大背景下,境内ESG投资或将迎来快速发展,但是在这个过程中仍需要具体政策来推动。不仅仅是在资金端,也可在资产端对相关评级与信息披露进行规范化管理,使得市场更加透明,从而吸引更多资金进入。从境内情况来看,目前已经有部分机构开始开发基于ESG评级的指数产品,未来基于此类指数的投资基金规模可能也会看到相应增长。
► 资产端:资产提供方角度来看,随着ESG资金的增长,发行人为了吸引更多的资金主动选择进行ESG评级的动力也在增强。同时评级机构主动对企业进行ESG评级覆盖也会给资金端提供明确的投资指引。
► ESG评级:基于以上路径探讨和分析,ESG评级在未来将会成为促进市场发展的重要一环,相关业务模式也需要各市场参与方共同探讨。境内来看,中债已经建立起相关的评级框架,其余评级公司比如中诚信也开始进行ESG评级业务。
图表33:境内外ESG投资和评级发展路径

资料来源:中金公司研究部
总结来看,随着全球ESG观念的加深,同时高ESG评级的资产信用风险较低的情况下抵御风险能力较强以及可能带来的超额回报会使得海外相关主题投资基金规模或进一步增长。国内来看,随着相关支持政策陆续出台以及基础设施的逐步完善,各类型投资机构ESG相关投资的规模或将会出现明显增长。尤其是随着双碳目标的下达,作为ESG债券重要品种之一的绿色债券规模已经出现明显快速增长,也为投资端提供了重要资产支持,未来其余类别债券比如可持续发展挂钩债券的规模可能也会出现快速增长。我们有理由相信中国将会成为国际ESG投资领域的重要成员,为全球可持续发展助力。
[1]https://www.invesco.com/can/en/insights/esg-in-fixed-income-from-niche-to-mainstream.html
[2]MSCI 2020 Nov., Rohit Mendiratta, Hitendra D. Varsani, Guido Giese《Foundations of ESG Investing in Corporate Bonds,How ESG Affected Corporate Credit Risk and Performance》
[3]MSCI 2020 Nov., Rohit Mendiratta, Hitendra D. Varsani, Guido Giese《Foundations of ESG Investing in Corporate Bonds,How ESG Affected Corporate Credit Risk and Performance》
[4]MSCI 2020 Nov., Rohit Mendiratta, Hitendra D. Varsani, Guido Giese《Foundations of ESG Investing in Corporate Bonds,How ESG Affected Corporate Credit Risk and Performance》
[5]http://www.pbc.gov.cn/goutongjiaoliu/113456/113469/3131687/index.html
[6]https://www.amac.org.cn/aboutassociation/gyxh_xhdt/xhdt_xhgg/201811/t20181122_2433.html
[7]http://www.xtxh.net/xtxh/disciplineconvent/45758.htm
[8]https://www.mee.gov.cn/xxgk2018/xxgk/xxgk03/202010/t20201026_804792.html
[9]http://www.pbc.gov.cn/tiaofasi/144941/3581332/4265383/index.html
[10]http://www.gov.cn/zhengce/zhengceku/2021-01/13/content_5579620.htm
[11]https://www.iamac.org.cn/xhgz/202111/t20211102_7526.html
[12]http://www.cs.com.cn/bx/202105/t20210531_6171860.html
文章来源
本文摘自:2021年11月24日已经发布的《ESG在债券投资和评级中的实践与应用》
陈健恒 SAC 执业证书编号:S0080511030011 SFC CE Ref: BBM220
王海波 SAC 执业证书编号:S0080517040002 SFC CE Ref: BPC512
万筱越 SAC 执业证书编号:S0080120070129