新浪财经

干货!2021年中国植物提取物行业龙头企业分析——晨光生物:市占率进一步提升

前瞻网

关注

原标题:干货!2021年中国植物提取物行业龙头企业分析——晨光生物:市占率进一步提升 来源:前瞻产业研究院

植物提取物行业主要上市公司:博瑞生物(872404.NQ)、康隆生物(872213.NQ)、华康生物(870480.NQ)、岳达生物(834891.NQ)、天然谷(833760.NQ)、欧康医药(833230.NQ)、红星药业(832045.NQ)、康恩贝(600572.SH)、晨光生物(300138.SZ)、莱茵生物(002166.SZ)、海正药业(600267)

本文核心数据:中国植物提取物行业龙头企业全方位对比、晨光生物植物提取物业务布局历程、晨光生物研发费用、晨光生物植物提取物营业收入、晨光生物植物提取物净利润、晨光生物植物提取物业务发展规划等

1、中国植物提取物行业龙头企业全方位对比

目前,中国植物提取物龙头企业包括晨光生物、莱茵生物,前瞻汇总分析两家公司植提业务如下:

2、晨光生物:植物提取物业务的布局历程

2003年,晨光生物正式成立,次年自主研发建成首条连续化、规模化辣椒加工萃取生产线;2008年公司辣椒红色素产销量占全球市场50%,成为植物提取物行业内该细分领域的绝对龙头公司。2010年公司深交所上市成功,开展国际化业务布局。

3、晨光生物:植物提取物业务布局及运营现状

——产品矩阵建设情况:多系列,多产品

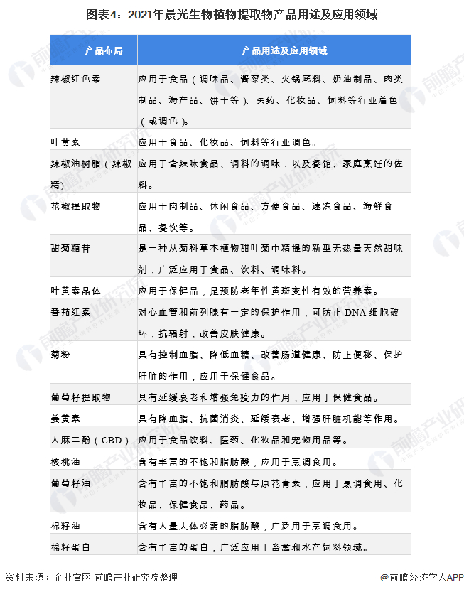
晨光生物旗下布局了多个植物提取物产品,主要研制生产四大系列产品:天然色素、天然香辛料和精油、天然营养及药用提取物、油脂和蛋白,产品种类共计80多种,业务布局全面。

进一步分析晨光生物主要产品布局情况,可知公司相关植提产品作为着色剂、功效成分应用于调味品、保健食品领域。

——产业链布局情况:向上下产业链环节发展,实现全产业链覆盖

晨光生物是植提行业中少数覆盖全产业链的企业,基于“种植、采购、生产、研发、销售”一体化经营优势,实现全方位的精细化管理,实现低成本工业化生产。

——产品研发情况:科研投入力度大

公司研发实行以市场为导向的“小试+中试+一级放大+二级放大+工业化生产”模式,让研发人员深入市场,根据市场反馈的各项信息研发前沿产品。根据公司财报数据,2018-2020年公司研发费用逐年上升,2020年研发费用高达8258.1万元,连续两年同比上升67%以上。

分析公司研发建设情况,研发中心为业内首家省级工程技术研究中心并被认定为“国家企业技术中心”。截至2020年公司建有科技平台21个,其中:国家认定企业技术中心、博士后科研工作站等国家级平台5个,河北省天然色素工程技术研究中心、院士工作站、博士后创新实践基地、国际科技合作示范企业、河北省两化融合公共服务示范平台等省部级平台12个,邯郸市棉籽综合加工工程技术研究中心、邯郸市天然色素科普基地等市级平台4个。

4、晨光生物:植物提取物业务经营业绩

分析公司营收情况,2018-2020年植物提取物业务呈现稳步增长态势,2020年整体植提业务营收达到39.13亿元,同比增长19.85%,其中香精香料等植提产品营收达到22.53亿元,占比呈逐年提高趋势。

分析公司盈利情况,2018-2020年植物提取物业务净利润也呈现稳步增长态势,2020年净利润达到2.66亿元,同比大幅增长40%。

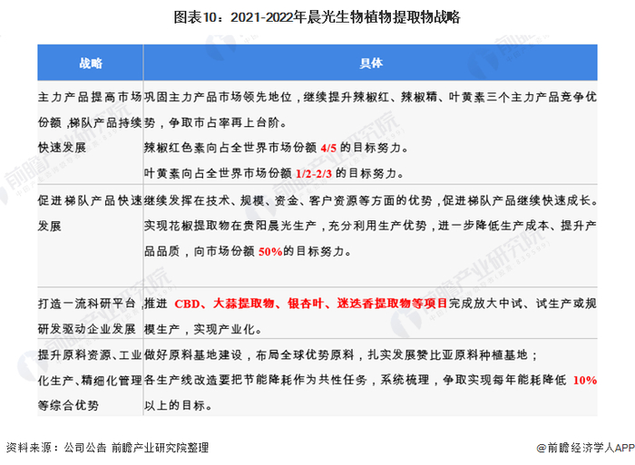
5、晨光生物:植物提取物业务发展规划

根据企业发布消息,未来将提升各产品综合竞争优势作为首要任务,统筹公司的生产、研发、质量等资源,进一步提高各产品的市场份额,力争尽早培育出十个左右世界第一或前列的植提品种,建成世界天然提取物产业基地。

以上数据参考前瞻产业研究院《中国植物提取物行业市场需求预测与投资战略规划分析报告》,同时前瞻产业研究院还提供产业大数据、产业研究、产业链咨询、产业图谱、产业规划、园区规划、产业招商引资、IPO募投可研、招股说明书撰写等解决方案。

更多深度行业分析尽在【前瞻经济学人APP】,还可以与500+经济学家/资深行业研究员交流互动。

加载中...