新浪财经

【最全】2022年人造肉产业上市公司全方位对比(附业务布局汇总、业绩对比、业务规划等)

前瞻网

关注

原标题:【最全】2022年人造肉产业上市公司全方位对比(附业务布局汇总、业绩对比、业务规划等) 来源:前瞻产业研究院

人造肉产业主要上市公司:主要包括双塔食品(002481)、华宝股份(300741)、诚志股份(000990)、东方集团(600811)、金字火腿(002515)、双汇发展(000895)等。

本文核心数据:营收规模、规划产能

1、人造肉产业上市公司汇总

目前,我国人造肉行业正处在发展初期,相关企业正在进入技术积累和产品研发当中,相关上市公司的人造肉业务并未形成营收规模,大部分都处在市场拓荒阶段。在我国人造肉产业上市公司中,有双塔食品、山东赫达、华宝股份的上游原材料企业,人造肉企业包括东方集团、金字火腿等。

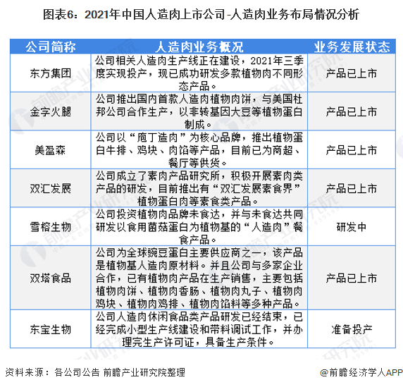
2、人造肉行业上市公司业务布局对比

各大上市公司的人造肉业务大部分处在小规模生产,产品试水阶段。企业通过推出自我品牌、联手初创企业等方式开辟市场。目前,双塔食品在人造肉领域发展较快,旗下豌豆蛋白产品也供应全球主要人造肉企业,并且推出了自身的人造肉产品。其中,产品已经投放市场的企业包括金字火腿、美盈森、双汇发展等。

3、人造肉行业上市公司人造肉业务业务发展对比

由于现目前相关上市企业在人造肉领域暂未形成一定的营收规模,产品产量与销量也较小,因此对比相关企业发展从以下四个角度进行,分别为旗下人造肉品牌、人造肉产品、合作企业、产业链布。从下表发现,在业务发展的全面性上,东方集团、金字火腿暂时领先。

4、人造肉行业上市公司人造肉业务规划对比

由于人造肉行业起步较晚,行业发展处于早期阶段,相关企业依然处于业务摸索阶段,仅为部分相关企业在业务上有一定的长远布局。金字火腿在最新的数字智能产业基地中规划了2000吨的植物肉智能生产线,东宝生物正计划推进人造肉大规模量产,双塔食品也在上游原材料布局逐步加深。

以上数据来源于前瞻产业研究院《中国人造肉行业趋势前瞻与投资战略规划分析报告》,同时前瞻产业研究院还提供产业大数据、产业研究、产业链咨询、产业图谱、产业规划、园区规划、产业招商引资、IPO募投可研、招股说明书撰写等解决方案。

更多深度行业分析尽在【前瞻经济学人APP】,还可以与500+经济学家/资深行业研究员交流互动。

加载中...