新浪财经

预见2022:《2022年中国重防腐涂料产业全景图谱》(附市场规模、竞争格局、发展前景等)

前瞻网

关注

原标题:预见2022:《2022年中国重防腐涂料产业全景图谱》(附市场规模、竞争格局、发展前景等) 来源:前瞻产业研究院

重防腐产业主要上市公司:目前国内重防腐产业主要上市公司有渝三峡A(000565)、飞鹿股份(300665)、飞鲸新材(838426)等。

本文核心数据:中国重防腐涂料产量、中国重防腐涂料市场规模、中国重防腐涂料消费结构

1、产业概况

1.1 定义:重防腐涂料是涂料品种中最具技术代表性的品类

防腐涂料是指用于保护钢铁等金属材料免于受化学介质或化学烟雾的腐蚀的涂料。

而重防腐涂料是防腐涂料的一种,它是相对于常规防腐涂料而言,能在相对苛刻腐蚀环境里应用、并具有能达到比常规防腐涂料更长保护期的一类防腐涂料。重防腐涂料一般具有两个显着特征:一是能在苛刻条件下使用,并具有长效防腐寿命,重防腐涂料在化工大气和海洋环境里,一般可使用10年或15年以上,即使在酸、碱、盐和溶剂介质里,在一定温度条件下,也能使用5年以上;二是厚膜化,一般防腐涂料的涂层干膜厚度为100μm或150μm左右,而重防腐涂料干膜厚度则在200μm或300μm以上,还有500~1000μm,甚至高达2000μm。重防腐涂料是防腐涂料中最具技术代表性和影响力、最有发展潜力的一类防护涂料,也是衡量一个国家涂料工业发展水平的重要标志之一。

重防腐涂料可以从原材料、产品环保性能、应用领域这几种分类方式进行分类,具体分类情况如下:

1.2 产业链剖析:重防腐涂料生产是重要一环

从产业链的角度来看,重防腐涂料的上游主要为原材料市场,中游为重防腐涂料生产企业,下游是重防腐涂料产品需求市场。重防腐涂料具有较高的产品技术性能,中游生产制造是重防腐涂料产业链的重要一环。

具体来看,重防腐涂料上游原材料种类很多,大致可以分为树脂、颜料、助剂、溶剂、乳液、填料等,每种类别里又包括了很多细分种类;重防腐涂料产业中游为重防腐涂料的生产,重防腐涂料按原材料可分为环氧类重防腐涂料、聚氨酯类重防腐涂料、富锌防腐涂料、丙烯酸氯化橡胶重防腐涂料、氟碳重防腐涂料等等;重防腐涂料产业下游应用主要包括石油化工行业、海洋工程行业、铁路公路桥梁等基建工程行业、电力工业、汽车工业等等。

从重防腐涂料产业链的参与企业上看,上游参与企业主要有美国陶氏、巴陵石化、江苏三木集团、龙佰集团、元利科技、万盛股份等;中游重防腐涂料参与企业主要包括佐敦(上海)投资管理有限公司海虹老人(中国)有限公司阿克苏诺贝尔(中国)投资有限公司庞贝捷管理(上海)有限公司宣伟中国天津德威涂料有限公司中远海运国际(香港)有限公司中国涂料(香港)有限公司山东乐化集团有限公司立邦投资有限公司等;下游需求企业主要包括重石油、国家电网、中国铁建中国中铁、上汽集团等。

2、产业发展历程:行业处在产业升级发展时期

自20世纪80年代以前,国内重防腐涂料行业处于起步发展阶段;自20世纪80年代开始,世界船舶、集装箱产业开始向我国转移起,国际知名重防腐涂料生产商挪威佐敦、日本中涂、美国PPG等纷纷在国内投资设厂,带动国内重防腐涂料市场的快速发展。目前,国内工业高质量发展对重防腐涂料的产品防腐性能、绿色环保等方面提出了更高的要求,重防腐涂料产业进入产业升级发展时期。

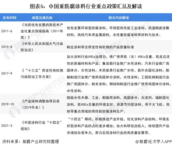
3、行业政策背景:政策推动行业向高性能、绿色环保方向升级

重防腐涂料是防腐涂料中技术水平较高、最具代表性和影响力、最有发展潜力的一类防护涂料,也是衡量一个国家涂料工业发展水平的重要标志之一。《产业结构调整指导目录(2019年本)》将“用于大飞机、高铁等重点领域的高性能防腐涂料生产”产业纳入鼓励发展产业范围。另外,自2015年以来中国环境保护政策趋严,绿色化经济成为社会经济发展主旋律,在重防腐涂料方面,国家层面出台了一系列政策规范行业朝环保节能化方向转型发展。整体来看,国家政策正推动行业向高性能、绿色环保方向升级。

4、上游供给情况:重防腐涂料原材料类型多样,整体供应充分

重防腐涂料的主要生产原材料包括树脂、颜料、助剂和溶剂,细分产品品类较多,覆盖范围较广。树脂是成膜物质,是重防腐涂料中的主要成分,它的分子结构决定着涂料的主要性能;颜料是用来辅助隔离腐蚀因素的,根据作用机理又可分为防锈颜料和片状填料;溶剂分为有机溶剂或水,用来溶解基料树脂,便于成膜;助剂主要是用于提升产品性能。受益于国内完善的工业产业链布局,目前国内重防腐涂料上游原材料市场整体供应充分,但少部分高端助剂产品对进口市场仍有一定程度的依赖。

原材料对于重防腐涂料行业的影响主要体现在原材料供应的稳定性和产品生产成本上。整体来看,目前国内重防腐涂料的原材料供应市场存在波动,并且短期内受到新冠疫情等复杂因素导致全球原材料价格上涨,对重防腐涂料生产企业的成本控制有一定影响。

5、下游发展情况:工业防护领域应用占比高达46%

重防腐涂料主要应用于工业防护、船舶工业、集装箱工业、海洋工程等国民支柱性行业。2020年,在高性能重防腐涂料市场中,工业防护市场需求最大,应用占比达到46%;其次是船舶工业应用占比为35%。

6、产业发展现状

6.1 供给:国内产量稳步增长,即将突破500万吨

中国防腐涂料产业与全球领先国家相比起步较晚,但近年来也取得了长足的进步,世界知名防腐涂料企业纷纷在中国建立自己的工厂和实验室。根据涂料工业数据,2015-2018年的复合增速达到13%。进一步结合新材料在线数据,2020年我国防腐涂料产量同比增长3.9%,近几年增速基本平稳,而重防腐这类高性能涂料增长相对较快,初步以4%的增速测算2020年国内重防腐涂料产量约为462万吨。

6.2 需求:国内市场企业销售收入突破1000亿元

随着国内重防腐涂料技术进步和现代喷涂设备的应用,尤其是高压无气喷涂设备、无溶剂双口喷涂设备、粉末喷涂设备等的大力推广,将重防腐涂料应用市场进一步拓展。根据涂料工业资料,2018年行业实现销售收入984.47亿元。参考2019-2020年重防腐涂料的产量增速,初步测算2020年中国重防腐涂料行业企业销售收入达到1065亿元。

6.3 价格:行业领先企业产品价格呈下降趋势

近几年,国内重防腐涂料行业企业通过不断增长技术投入,已经在重防腐涂料原材料及生产工艺的研发上取得了积极进展。随着重防腐涂料市场需求的持续扩大,国内重防腐涂料行业厂商也加速了产能布局,市场的供需格局和产品价格逐渐发生变化。

以行业上市企业飞鹿股份的防腐涂料销售情况来看,2018-2020年企业防腐涂料产品的平均销售单价逐年下降,从2018年的1.29万元/吨下降至2020年的的0.75万元/吨,平均复合降幅达到24%。

注:1)由于企业并未单列重防腐涂料产品数据,上述数据参考企业年报中的“防腐涂料”数据;2)企业未披露2017年及以前相关数据。

7、产业竞争格局

7.1 区域竞争:生产企业集中在东部和南部沿海地区,广东省企业最多

从重防腐涂料生产企业区域分布来看,广东、江苏、山东、河北、辽宁、湖北等地的重防腐涂料生产企业数量相对较多。整体来看,主要分布在东部和南部的沿海地区。

7.2 企业竞争:国内市场主要被外资占据,国产品牌竞争力较弱

重防腐涂料领域是我国涂料行业对外开放最早、国际化程度最高的领域。自20世纪80年代开始,国际知名重防腐涂料生产商如丹麦的海虹老人Hempel、挪威佐敦、日本中涂、美国PPG、荷兰Akzo Nobel、韩国KCC等纷纷在国内投资设厂,完成了本地化生产和战略布局,从而形成了我国重防腐涂料高端市场由外资或合资企业主导,低端市场以内资企业为主的竞争格局。特别是在集装箱和船舶等高端应用领域,由于对涂料技术要求较高,外资企业和合资企业占据了国内80%的市场份额。

根据2021年10月份涂界发布的“2021中国重防腐涂料类TOP10”,前十企业中有7家是外资或合资企业,国产品牌仅有德威涂料、中远海运、乐化集团入围前十榜单。国内的重防腐涂料企业主要是以小型企业为主,在资金、技术、品牌等方面都难以与国际涂料巨头匹敌,特别是在汽车、船舶、集装箱等高端应用市场中,国产品牌竞争力较弱。

8、产业发展前景及趋势预测

8.1 产业将朝向环保性、功能性、涂料涂装一体化方向发展

当前国内重防腐涂料产业高速发展,新技术、新产品层出不穷,市场竞争日益激烈。在“十四五”规划及未来若干年,随着国内工业水平的发展提升,重防腐涂料行业有着巨大的市场发展空间,未来的重防腐涂料技术将逐渐完善现有的应用缺陷,并进一步朝着环保性、功能性、涂料涂装一体化三大方向发展。

8.2 预计到2026年全国重防腐涂料市场规模将突破1400亿元

根据中国涂料工业协会发布的《中国涂料行业“十四五”规划》,预计“十四五”期间,国内涂料行业整体总产值年均增长4%左右。结合涂料市场整体增速情况,预计重防腐涂料市场将稍高于涂料市场平均水平,初步以5%的复合增长率测算,到2026年全国重防腐涂料市场规模将达1427亿元。

以上数据来源于前瞻产业研究院《中国重防腐涂料行业发展前景预测与重点企业经营分析报告》,同时前瞻产业研究院还提供产业大数据、产业研究、产业链咨询、产业图谱、产业规划、园区规划、产业招商引资、IPO募投可研、招股说明书撰写等解决方案。

更多深度行业分析尽在【前瞻经济学人APP】,还可以与500+经济学家/资深行业研究员交流互动。

加载中...