新浪财经

【最全】2022年中国电子化学品行业上市公司全方位对比(附业务布局汇总、业绩对比、业务规划等)

前瞻网

关注

原标题:【最全】2022年中国电子化学品行业上市公司全方位对比(附业务布局汇总、业绩对比、业务规划等) 来源:前瞻产业研究院

本文核心数据:上市公司营业收入、上市公司市场布局、上市公司发展规划等

1、电子化学品行业上市公司汇总

电子化学品是电子工业中的关键性基础化工材料,电子工业的发展,要求电子化学品与之同步发展,不断地更新换代,以适应其在技术方面不断推陈出新的需要。目前我国关键性电子化学品主要包括:光刻胶(又称光致抗蚀剂)、超净高纯试剂(又称工艺化学品)、特种电子气体和环氧塑封材料等。在细分领域上市公司方面:

光刻胶行业上市公司有:南大光电(300346)、上海新阳(300236)、容大感光(300576)、飞凯材料(300398)、广信材料(300537)、雅克科技(002409)、晶瑞电材(300655)、彤程新材(603650)、强力新材(300429);

超净高纯试剂行业上市公司有:晶瑞电材(300655)、江化微(603078)、新宙邦(300037)、光华科技(002741)、西陇科学(002584)、格林达(603931);

电子特气行业上市公司有:金宏气体(688106)、巨化股份(600160)、昊华科技(600378)、雅克科技(002409)、华特气体(688268);

封装材料行业上市公司有:飞凯材料(300398)、福斯特(603806)、深南电路(002916)、康强电子(002119)、兴森科技(002436);

半导体硅片行业上市公司有:隆基股份(601012)、中环股份(002129)、立昂微(605358)、沪硅产业(688126)、众合科技(000925)、中晶科技(003026)。

2、电子化学品行业上市公司业务布局对比

电子化学品行业包含各类化学品,其中每个公司都有自身电子化学品的重点攻关产品,并且都在产线建设上加大力度。我国电子化学品上市公司的电子化学品业务布局情况如下:

3、电子化学品行业上市公司电子化学品业务业绩对比

从我国电子化学品行业上市公司电子化学品业务业绩情况来看,我国电子化学品行业的产品盈利水平很高,各类产品的毛利率均较高。并且从销售占比情况来看,我国企业的电子化学品主要供应的是国内市场,海外市场涉足较少。

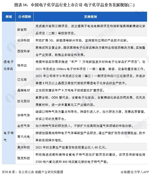
4、电子化学品行业上市公司电子化学品业务规划对比

从我国电子化学品行业上市公司电子化学品业务规划来看,产线建设规划市大部分公司的重点工程;其次就是电子化学品的研发投入,公司均寻求在技术研发上建设技术壁垒,提高产品竞争力,从而提高市场份额。

以上数据参考前瞻产业研究院《中国电子化学品行业市场前瞻与投资战略规划分析报告》,同时前瞻产业研究院还提供产业大数据、产业研究、产业链咨询、产业图谱、产业规划、园区规划、产业招商引资、IPO募投可研、招股说明书撰写等解决方案。

更多深度行业分析尽在【前瞻经济学人APP】,还可以与500+经济学家/资深行业研究员交流互动。

加载中...