新浪财经

2020年度上海工程技术研究中心评估结果

媒体滚动 2021.11.19 19:38

原标题:2020年度上海工程技术研究中心评估结果 来源:上观新闻

出炉啦!

依据《上海工程技术研究中心建设与管理办法》(沪科规〔2019〕6号),我委组织材料、能源及交通领域的61家上海工程技术研究中心(以下简称“工程中心”)开展进行了评估,现将评估结果予以发布。

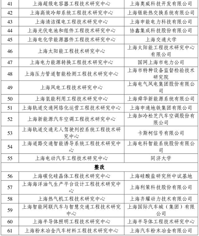
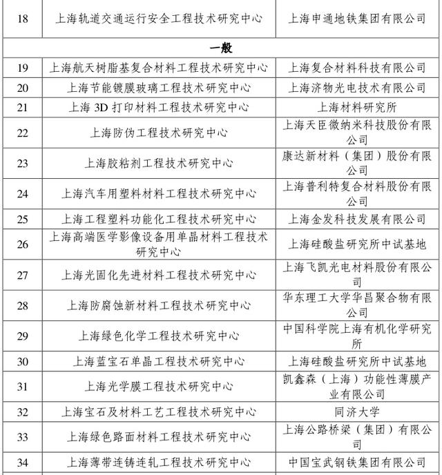
2020年度上海工程技术研究中心评估结果

上海镁材料及应用工程技术研究中心等9家工程中心评估结果为“优秀”,上海煤基多联产工程技术研究中心等9家工程中心评估结果为“良好”,上海航天树脂基复合材料工程技术研究中心等37家工程中心评估结果为“一般”,上海碳化硅晶体工程技术研究中心等6家工程中心评估结果为“整改”。

对评估结果为“优秀”与“良好”的工程中心予以经费支持,经费总额3510万元。对评估结果为“整改”的工程中心,根据管理办法有关要求,应在两年内完成整改并提交整改情况报告。

希望各依托单位及工程中心认真总结经验,针对工程中心建设运行中存在的问题,研究制定解决方案和改进措施,推动工程中心建设发展,充分发挥对科创中心建设的支撑作用。

加载中...