预见2022:《2022年中国工业无人机行业全景图谱》(附市场规模、竞争格局和发展趋势等)
前瞻网
原标题:预见2022:《2022年中国工业无人机行业全景图谱》(附市场规模、竞争格局和发展趋势等) 来源:前瞻产业研究院
工业无人机主要上市公司:纵横股份(688070)、中农立华(603970)、中国卫星(600118)、中航电子(600372)、亿嘉和(603666)、航天彩虹(002389)等。
本文核心数据: 工业无人机市场规模、工业无人机应用市场结构
行业概况
1、定义:主要用于商业领域任务
工业无人机属于民用无人机的一种,是一种精准、高效、便捷的可远程控制的航空器,工业无人机主要用于协同或代替人工完成多种商业领域的任务,其通常搭载为完成作业飞行活动的装置或设备。根据国家统计局制定的《国民经济行业分类与代码(GB/T4754-2017)》,“工业无人机”归入计算机、通信和其他电子设备制造业(国统局代码39)中的智能消费设备制造(396),四级代码为3963(智能无人飞行器制造)。
工业无人机按机身结构可分为固定翼、旋翼、直升机等类型。由于各类型无人机的机身结构(动力原理)不同,不同种类的无人机可以依据其特点,开展不同的工业应用。
2、产业链剖析:技术领域广、产业链较长
工业无人机产业链上游为无人机零部件制造、系统开发,代表企业有索尼、北科天绘、英特尔、高通、新能源等;工业无人机产业链中游为无人机研发、整机组装、专业飞行服务及其他相关服务,代表企业有大疆、零度科技、亿航、易瓦特等;工业无人机产业链下游主要为相关的应用场景,如农林植保、地理测绘等。
行业发展历程:行业处在高速发展阶段
较之传统人工作业,工业无人机可以大幅提高效率。我国工业无人机行业起步于2000年,我国开始研制工业型无人遥感系统,并在2005年启动农用无人机研发。2006-2014年间,无人机在农林植保、安防监控、电力巡检等领域得到初步应用,进入到稳步发展阶段。2015年以来,5G网络的超大带宽数据传输、海量连接和超低延时的远程控制能力,将促进空域的合理利用,进而极大延展工业无人机的应用领域。在电力巡检、高层消防、森林防火、遥感测绘、农林牧渔、城市管理、环保监测、应急通信、医疗救援等多种场景中实现创新应用,产生巨大的经济价值和社会效益。
截止目前,我国工业无人机行业的发展大致可分为三个阶段,目前正处在高速发展阶段。
行业政策背景:政策推动工业无人机发展
近年来我国工业无人机行业发展迅猛,在世界范围内取得一定先发优势,但对工业无人机领域的行业规范以及行业标准仍待完善,近年来,我国发布多项政策,鼓励、支持、规范无人机行业发展。
行业发展现状
1、工业无人机市场规模增速较快,市场潜力巨大
2015-2019年,中国工业无人机行业高速发展,五年年均复合增长率约为50%。根据弗若斯特沙利文数据,2019年,我国工业无人机市场规模约达152亿元,2020年,我国工业无人机市场规模约达273亿元。
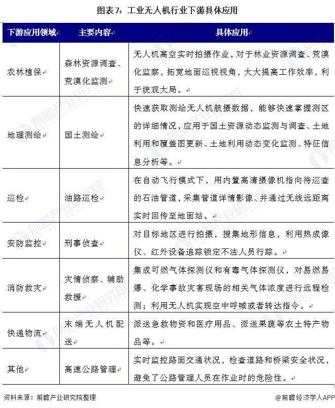
2、下游应用领域广泛、主要应用于地理测绘领域
工业无人机的主要应用领域包括:电力巡检、应急救援、航空摄影、水利应用、农药喷洒、航空测绘、国土资源、旅游业、管线巡查、医疗业、海事监察、农业林业、物流运输、交通管制、气象监测、反恐防暴等。且随着工业无人机技术水平的不断提升,各行各业对无人机应用需求的提升,工业无人机应用领域将更加深化、细化,应用领域将不断扩大。
从结构上看,2020年中国工业无人机主要应用领域里,地理测绘占比最大,约29.27%,其次为农林植保、巡检、安防监控及消防救灾,占比分别为24.85%、14.17%、10.21%及4.98%。
3、投资规模趋于稳定
工业无人机的投资热潮伴随着消费级无人机投资浪潮的平静而不断高涨,目前,工业无人机行业投资仍以风险投资为主。2015-2017年,工业无人机投资规模相对较大,其中2017年,工业无人机投资规模达10.9亿元,为近年来最高。2018-2021年,投资规模逐步趋于稳定,在2.8到4亿元之间波动变化。截至2021年9月,工业无人机行业投资金额为4亿元。
注:统计时间截至2021年9月18日。
行业竞争格局
1、区域竞争:广东地区区域优势显著
从企业数量分布来看,工业级无人机企业主要聚集在珠三角地区以及长三角地区,其中,广东、江苏地区企业数量远远超过其他省市,集聚效应初步显现,逐渐成为国内主要的工业无人机生产基地。
从工业无人机技术专利申请区域分布来看,广东地区工业无人机相关专利申请数量最多,为57个,其次是上海,专利申请数量为48个,位居第二。
注 :数据统计时间截至2021年9月18日。
按技术类型看,工业无人机实用新型专利申请量排名前三的地区分别是广东省、上海市、四川省。发明专利排在前三位的分别是上海市、广东省、四川省。
注 :数据统计时间截至2021年9月18日。
2、企业竞争: 大疆创新业务布局较全面
从国内工业无人机代表性企业发展布局看,大疆创新、零度智控、亿航布局整个产业链,在无人机的研发、整机组装、相关运维服务等领域均有部署。从工业无人机销售渠道来看,多数工业无人机企业的销售渠道主要为京东、淘宝等第三方平台。
行业发展前景及趋势预测
1、工业无人机行业市场规模进一步扩大
未来,工业无人机行业增长速度仍将保持在高位,根据弗若斯特沙利文预测,2026年,我国工业无人机市场规模约达2658亿元。
2、5G、云计算等助力工业无人机发展
根据弗若斯特沙利文研究报告显示,5G具有超低延时、超大带宽、超高可靠性的特点,相比4G拥有广覆盖、海量连接等优势。目前,已有部分无人机应用在4G网络通信的支持下运行,但受带宽、时延、干扰的影响较大。随着5G商业化进程的发展,新一代移动通信网络将解决无人机行业应用里遇到的通信问题,赋予无人机超高清图传、超低时延数据传输、超视距飞行、异地控制等能力。而云计算平台可以为工业无人机行业提供安全的数据存储、计算服务,是无人机实现智能化的重要因素。
更多数据可参考前瞻产业研究院《中国工业无人机行业市场前瞻与投资战略规划分析报告》,同时前瞻产业研究院还提供产业大数据、产业研究、产业链咨询、产业图谱、产业规划、园区规划、产业招商引资、IPO募投可研、招股说明书撰写等解决方案。
更多深度行业分析尽在【前瞻经济学人APP】,还可以与500+经济学家/资深行业研究员交流互动。