新浪财经

兴证2022年度海外科技硬件策略报告:光学赛道长坡厚雪,功率器件朝气蓬勃

市场资讯 2021.11.18 08:14

来源:张忆东策略世界

原标题:【兴证海外 TMT】2022年度海外科技硬件策略报告:光学赛道长坡厚雪,功率器件朝气蓬勃 

—●●●●—

投资要点

—●●●●—

展望明年,我们认为消费电子终端出货增速将先抑后扬,光学是为数不多的增长赛道,而VRAR有望持续高增长,元宇宙概念提升市场关注。与此同时,新能源车与碳中和的长期趋势的明确将持续推动车用半导体、功率器件、光学传感器的行业需求上涨。半导体行业制造端持续扩产,同时需求端正在对齐长短料来调节库存,帮助供应商适配产能至产品瓶颈;一旦供给恢复正常,手机与乘用车的出货量有望快速回升。

我们判断缺芯或延续至明年上半年,时序进入需求传统淡季,伴随晶圆代工新增产能投产,渠道库存器件有望释出,终端出货将在下半年环比及同比显著增长。我们预测2022年手机与PC出货量分别同比+3.8%/-1%。在增量需求方面,由于新能源车与智能驾驶的芯片需求数倍提升,汽车芯片供应紧张问题或长期存在,但是该缺口有望因行业增产及库存调节持续收敛,国产替代趋势正在加速蔓延。

消费在缺芯缓解下有望逐季改善,VRAR预期升温,光学仍为核心增量。我们预期21/22年手机出货同比增长+7%/+4%,5G器件挤压成本的压力减小,而光学仍为重要卖点,规格或持续升级。iPhone的市场份额进一步提升,22年平板与穿戴式设备的供给瓶颈大概率获得改善,关注核心部件供应商。从新兴产品来看,今年Oculus2因高性价比进入大众视野,而苹果MR及AR设备亦有望于22及23年推出,ARVR生态加速发展;其中光学部件如菲涅尔透镜及ToF镜头为供应链重要增量。

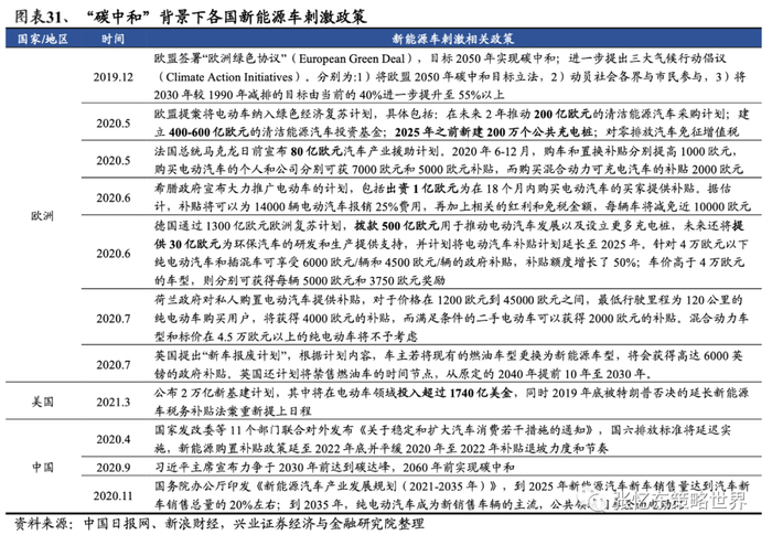
碳中和加速汽车电动化,ADAS渗透下感知端先行升级。我们预计21/22年全球汽车销量同比增长8%/5%,而其中新能源车今年或增长60%,未来5年维持30%以上增长。汽车电气化(功率器件5x)及智能化(摄像头8x)等趋势推动下,单车半导体价值量或达800美金。功率方面,MOSFET及IGBT国产化率不到10%,由于海外疫情冲击供应,催化国内厂商车规级功率器件导入,市场空间广阔。传感器方面,国内L3合法化或提前至2022年来到,以SoC芯片为核心的竞争白热化;而视觉传感器具高性价比(相对激光雷达),看好镜头与传感器量价齐升趋势。

投资建议:我们认为当前行业核心矛盾在芯片供给端的约束,明年行业整体出货将由供给改善推动,下半年增速会更为显著。消费电子核心推荐汽车电子、ARVR等穿戴式设备等增长赛道,以及国产供应链扩大份额的结构性机会,看好全球光学龙头舜宇光学科技(02382.HK)、结构件与组装龙头比亚迪电子(00285.HK)。此外,云计算与数字基建短期节奏或受到宏观经济影响,观察上游运营商及云厂商的资本投向,服务器、光模块、光纤光缆板块等业绩较为明确,推荐IDC龙头万国数据(09698.HK)、光纤龙头长飞光纤光缆(06869.HK),看好中国移动(00941.HK)。此外,新能源车与智能驾驶的结构性机遇明确,看好国内晶圆代工龙头中芯国际(00981.HK)、华虹半导体(01347.HK),并建议关注汽车处理器芯片龙头英伟达(NVDA.O)、第三代半导体龙头克里科技(WOLF.O)。

风险提示:疫情影响供应链与物流,国际情势影响半导体发展、5G换机意愿不及预期

—●●●●—

报告正文

—●●●●—

1、消费电子:虚拟现实逐步成真,光学为核心增量

传统消费电子受缺芯影响22H1承压,巨头加码元宇宙下22年VR出货或破千亿,光学仍为消费电子价值核心增量。我们认为缺芯或延续至22H1,判断智能手机21/22年出货同比增长中个位数及低个位数,未来5年复合增速或维持3.7%(IDC预测),驱动主要来自5G换机,其中21/22年5G智能手机出货量将达5亿/6.8亿。伴随5G渗透边际趋缓,BOM成本或转向射频外的其他部件,光学、PCB等价值量有望提升。此外,巨头加码元宇宙下,VR/AR逐步兑现成长预期,预计21/22年全球VR出货900万/1600万台,AR出货70万/140万。我们认为光学仍为消费电子终端感知最为明显的细分赛道,VRAR中近半成本为光学器件,看好相关龙头标的。

1.1、手机:22年先抑后杨,把握份额结构变化

22年手机销量增速先抑后扬,光学等部件重现升规趋势

芯片瓶颈的缓解及5G换机周期延续,推动2022年智能手机预计出货增长3.8%。全球智能手机在2020年触底之后,2021年出货量呈现反弹。随着5G网络持续布建,5G换机需求方兴未艾。全球新冠疫情形势趋于缓和,释放新兴市场对中低端4G手机的需求。我们预测22H1尽管缺芯有望缓解,但因21H1各大OEM拉货抢市占垫高基数,22H1同比或下滑;22H2伴随缺芯缓解及传统旺季来临,有望同比实现较大增长。全年智能手机出货或呈现前低后高,全年出货同比增长3.8%。球VR出货900万/1600万台,AR出货70万/140万。我们认为光学仍为消费电子终端感知最为明显

今年行业主打性价比5G,21Q3缺芯导致旺季不旺,明年国内5G用户趋于饱和后光学等器件重回升规趋势。据信通院数据,国内智能手机出货量二三季度同比下滑,主要因芯片短缺、海外疫情反复等影响。9月国内5G渗透率相对年初仅提升约3ppts,渗透率趋于饱和。我们判断在5G渗透速率边际减弱下,手机BOM成本将由5G射频等部件逐步转向光学等器件。

苹果份额预期提升,荣耀承接部分华为份额

苹果受益新机性价比销量向好,安卓机受缺芯影响市占提升低于预期。今年发布的iPhone13系列升级幅度不大。芯片:全系列搭载A15处理器,采用台积电5nm制程,较上一代CPU性能提升50%,GPU性能提升30%。屏幕:Pro系列支持ProMotion 10-120Hz自适应刷新率,省电高效。光学:后置摄像头规格提升,前置3D结构光模组体积减少20%。续航与内存:全系列较12系列提升1.5h-2.5h续航时间,内存128GB起步(12系列64GB起步),13 Pro/Pro Max最大内存高达1TB。价格方面,iPhone13 mini/13/13 Pro/13 Pro Max四个版本起售价分别为5199/5999/7999/8999元,128GB 12系列起售价分别为5999/6799/8499/9299元,同比降价300-800元不等。公司或意图通过高性价比提升消费意愿,受益5G换机潮拉动销量,或挤压国产品牌高端机型份额。

21H2荣耀获得芯片后份额快速提升,21Q3份额已至中国第三。根据Counterpoint数据,21Q3荣耀在国内出货环比提升近96%超1180万部,份额升至第三达15%。我们认为荣耀依托优秀的产品力及线下渠道合作关系,有望持续获得超预期表现,或更多承接华为份额。

国内产业链逐步完备,组装及光学等核心环节份额持续提升

苹果策略催生双系统供应链体系,大陆厂商全球化供应能力持续提升,抢占台系市场份额。以富士康为代表的台系厂商优势在iPhone的良率和自动化程度,然其他核心产品上国内厂商成本优势已逐步体现,因此台湾厂商逐步向东南亚扩产以获得更低的生产成本。苹果逐步发展出中国大陆及东南亚两套供应链体系,部分大陆厂商为配合苹果生产亦在东南亚建厂。

国内产业链逐步完备,龙头厂商有望实现垂直整合。立讯通过收购并购整合自身能力,收购日铠以切入中框加工业务,京东方切入三星iPhone手机 OLED屏幕订单。国内光学龙头舜宇蚕食大立光高端镜头份额。我们认为未来立讯精密有望成为iPhone核心供应商,更好把握苹果终端创新周期。与此同时,像光学等壁垒较高的细分零部件行业亦不断向上游模组整合。

1.2、PC:22年出货或不再增长,ARM生态加速发展

疫情推动21年远程教学办公需求超预期,然需求或于明年常态化,预计21/22年出货同比增长16.4%/-4%。根据集邦咨询调查显示,2021年PC出货量将持续2020年的增长势头,有望达到16.4%的增长率,出货量达2.4亿台。由于后疫情时代远程教育及办公需求减少,消费者市场对PC的需求预计将减少,考虑到 20企业级市场将出现 PC替代趋势,办公数字化驱动PC用量,预计2022年PC电脑出货量将微幅放缓,出货量2.35亿台。

苹果自研M1性能业界领先,看好非x86开源生态份额提升。根据IDC, 2020年苹果PC出货量同比达29.1%,全球增速第一。苹果自20年发布自研芯片M1,可将系统性能提高3.5倍,将图形性能提高6倍,机器学习速度提高15倍。目前,苹果于2020年11月发布MacBookAir ,13英寸MacBook Pro,Mac mini,以及2021年4月发布的iPad pro均搭载M1芯片,预期自研芯片有望带动销量。

1.3、智能手表:健康属性突出,销量有望超20%增长

疫情冲击下,大众健康意识增强,智能手表在功能丰富下21/22年或增长29%/20%,或成增速较快的消费电子终端。受益健康意识抬头、消费需求升级、运动人数增加,应用于医疗领域的智能手表加速升级迭代。根据Gartner调研,以智能手表、耳戴式设备为核心的可穿戴设备呈现出高速发展态势。21年消费者用在可穿戴设备上的支出将达到815亿美元,22年预计达到939亿美元。我们判断伴随21及22年华为及苹果等大厂陆续推出血压以及无创血糖监测,行业整体出货有望维持超20%以上增长。CCS Insights预测22年全球智能手表出货量将达到1.8亿只(YoY+20%),全球智能手环出货预计出货1.03亿只(YoY+20%)。

处理器、屏幕及结构件为智能手表成本大头,看好高端机型占比提升带动结构件转向价值量更高的不锈钢。根据Counterpoint,Apple Watch 6智能手表成本占比中前四分别为CPU及存储(24%)、屏幕(13%)、中框(13%)、传感器(12%)。我们认为伴随健康意识抬头,高端机型因具有更为丰富的健康监测功能销量有望超预期,而其中由铝合金向不锈钢的转化或为结构件厂商带来更多业绩弹性。

1.4、VRAR:元宇宙迎来VR拐点,AR可期

巨头加码元宇宙,元宇宙或成互联网下一世代的重要形态,VR设备高增速,叠加内容生态或形成飞轮效应,我们预期VR将于22年加速成长,AR则有待技术成熟。Facebook与10月29日宣布更为名为Meta,全面布局元宇宙。短期元宇宙将主要集中在社交及娱乐,而长期来看或成为新一代生产力。我们认为软硬共同结合方能推进行业发展,目前VR硬件已逐步成熟,相关应用或率先落地;而AR在光学设计及信息传输上仍存瓶颈,预计至少2-3年方有爆款产品释出。

VR:Oculus2出货近千万,巨头加码元宇宙下维持超40%增速

21年成VR元年,出货接近千万,未来5年出货有望维持40%以上复合增速;AR或于22年突破百万出货量级。疫情以来,社交隔离驱动VR游戏、虚拟会议、云端展览、AR 测温等需求崛起,2020 年全球 VR 头显出货量达 670 万台(YoY+72%),AR 眼镜出货量 40 万台(YoY +33%)。据VR陀螺测算,2021年全球VR/AR头显出货量有望达到1100万台(YoY+60%),未来五年CAGR为41.02%。2021-2025年间,全球VR虚拟现实产品出货量年均增速约41.4%,AR增强现实产品出货量年均增速则有望达到约138%。

标杆产品Oculus2助力VR市场迎拐点,行业进入正向循环。早期VR产品存在晕眩感强、分辨率低、体积大、价格贵等缺点,随着芯片、显示技术、通讯手段和算法等技术的不断进步,VR终端产品用户体验日趋改善。标杆VR头显Quest在2020年完成迭代,较上一代在舒适度(轻10%)、清晰度(支持90Hz刷新率、像素提高50%)、续航(4倍)、延时(大幅降低)上皆有提升,而价格仅售299美元,预计2021年销量将达700-800万台,带动整体VR头显出货接近千万。同时更多内容厂商在VR投入,而生态的完善反过来吸引用户购买更多VR设备。

21年巨头积极新品频发,22年苹果入局加速行业发展。根据uploadvr,Facebook 2021年或不推出Quest Pro;我们预计 Quest 2销量将持续稳健,新品Quest Pro将于2022年或之后推出。国内厂商Pico、Nolo推出低价一体机有利于拉动国内消费级市场:继Quest 2之后,2021年5月,Pico Neo 3发售,在各项硬件参数及定价方面对标Quest 2,同时,市面上最低价的 6DOF VR一体机Nolo Sonic推出。索尼新一代PSVR将推出:根据 PlayStation Blog今年2月讯,PSVR下一代产品将登陆PlayStation。苹果预计22H2开始量产MR头显,预计备货量百万级别。

VR产业链包括硬件、软件、内容制作与分发、应用及服务四大环节。硬件环节包括核心器件、终端设备和配套外设三部分。核心器件方面,包括芯片、传感器、显示屏、光学器件、通信模块。配套外设方面,包括手柄、摄像头、感知设备(指环、触控板、触/力觉反馈装置等)。屏幕、处理器与存储为VR头显硬件成本占比前三的部件。Oculus Quest 2采用高通骁龙XR2芯片组、闪迪内存、JDI 和夏普的LCD 显示屏、两片菲涅尔透镜、国产锂电池组、4 个外部摄像头实现6DOF 头部交互,实现了更轻的质量、更紧凑的结构、更准确的交互和更高的图像性能。

AR:22年出货有望破百万,或成下一代智能终端形态

全球AR眼镜22年出货将破百万,23年技术成熟后有望起量,成为新一代人机交互平台。由于应用面相对较窄和价格尚未达到消费级水平,目前多见于B端商业场景。而谷歌(Google Glass EE2)、 微软(Hololens)、小米(智能眼镜探索版)等大厂均已布局, 苹果将于2022年启动AR glass, 预计于2023年上市,我们预计量级可对标iWatch四五千万级别产品,届时行业消费级 AR 产品有望起量。

光学器件是AR硬件核心,约占 AR 硬件成本一半。AR 主要由操作系统、处理器、光学组件、摄像头和传感器、存储器几部分构成。光学环节对于 AR 眼镜尤为重要,对显示视野、分辨率、刷新率、延时、 眩晕、定位跟踪精度等都提出了较高的要求。AR 眼镜的光学与显示模组包括近眼显示(即光学镜片)、微显示器及与二者相关的景深技术,是AR 眼镜组成的核心部分,影响最终成像效果,较其他部件量产和普及的壁垒高,对AR眼镜能否达消费级有很大影响。

2、汽车电子:碳中和加速电动化,自动驾驶加速渗透

汽车芯片缺货环比持续改善,预计全球汽车销量21/22同比增长6%/9%。东南亚疫情反复影响多家半导体大厂,iHS预测2021年全年因芯片供给不足,全球汽车或将减产630-710万辆。21Q3以来,随着台积电等晶圆厂加大投产、马来西亚等地的疫情恢复,晶圆代工与封测产能紧缺正在逐步缓解。 

21年新能源车全年或逆势增长60%,未来五年销量维持30%以上增长,2025年渗透率有望攀升至17%。2021上半年,全球插电式混合电动车(PHEV)和纯电动车(BEV)销量263万台,同比增长166%。美国、欧盟及中国地区销量同比增长均超150%。全年汽车销量有望同比增速恢复8%增长达到8427万台,其中新能源车渗透率攀升至6%,预计销量达463万台。预计未来5年全球汽车/新能源车复合增速分别达2%/27%。

巨头角逐自动驾驶,软硬件技术成熟下行业有望加速渗透。据《智能网联技术路线2.0》预测,2021年全球L1渗透率达25%,L2渗透率达20%,L3渗透率为3%,2022年L2增长至23%,L3增长至4%;中国L1渗透率达18%,L2渗透率达20%,L3渗透率为2%,2022年L1增长至19%,L2增长至25%,L3增长至4%。据华为预测,2030年全球电动汽车占所销售汽车总量比例将达50%,中国自动驾驶新车渗透率达20%,整车算力将超过5000 TOPS。从今明两年推出的新车型看,各车企新能源汽车主要目标是提高续航里程,并逐渐提高自动驾驶能力。

2.1、功率器件:国产加速替代,布局第三代半导体

IGBT:新能源长期驱动,疫情加速国产品导入

碳中和及疫情冲击下,国产功率器件在车规及工业级应用有望加速渗透。由于半导体三大终端中PC及智能手机增速放缓,整体需求边际减弱;各大晶圆厂新增产能也陆续商用,头部厂商如台积电、德州仪器、联电预计皆于22H2陆续开出新产能,有助半导体供需缺口在明年闭合。与此同时,功率半导体的长期需求以及国产替代仍将持续驱动行业发展,国产功率器件有望加速导入车规级工业级应用。

各国政策加速汽车电动化,汽车电动化大幅提升功率半导体用量。中国、欧盟、日韩等国家与地区相继宣布将于本世纪中叶实现碳中和的目标,出台多项汽车行业的绿色刺激计划以完成传统燃油车的替代。中国目标2025年新能源车达到新车销售总量的20%左右。新能源汽车对于电力的控制需求大幅增加,功率器件在单车半导体价值量占比,从燃油车的21%提升到纯电动车的55%。根据英飞凌测算,2020年PHEV和BEV两类新能源车的半导体平均总用量为单车834美元,其中单车功率半导体占330美元。从器件来看,电动车新增功率器件的需求主要为为IGBT、MOSFET及多个IGBT集成的IPM模块,具体包括:逆变器中的IGBT模块;OBC、DC/DC中的高压MOSFET;辅助电器中的IGBT分立器件。

新能源车、光伏、工控需求叠加下IGBT开启高速增长,6年复合增长率达80%。IGBT,是由BJT和MOS组成的复合全控型电压驱动式功率半导体器件。新能源汽车普遍采用高压电路,需要频繁进行电压变化,对电压转换电路需求提升。适用于高压大功率场景的IGBT广泛应用于新能源车的主逆变器,DC-AC逆变器、变压器、换流器等。SiC MOSFET与IGBT具有不同的适用参数范围,且芯片结构更简单,主要应用在新能源车主逆变器、车载充电器(OBC)、DC/DC转换器中。随着新能源汽车加速渗透,IGBT和SiC MOSFET需求都将大幅提升。新能源车IGBT市场规模有望在2026年达到17亿美元,6年CAGR高达80%。SiC材料也有望在2025年达到54亿美元的市场规模。

海外龙头占据主导,缺芯加速国产替代进程。IGBT的主要产品形式是分立器件与模组。2019年IGBT分立器件市场规模14.4亿美金,IGBT模组市场规模33.1亿美金,这两大细分市场主要份额均被德日厂商占据,前三大厂商总份额超50%。其中英飞凌在设计、制造及封装三大环节均有布局,在这两大细分市场分别占32.5%/35.6%的份额;国内厂商逐步开始车规验证,有望提升渗透。

第三代半导体:新能源车带来核心增量,5年复合增长率达38%

第三代半导体功率器件迎高速增长,新能源汽车为核心增量。第三代半导体主要是指碳化硅(SiC)和氮化镓(GaN),相比于第一、二代半导体材料,其具有更宽的禁带宽度、更高的击穿场强及更高的热导率等特性,可用于制作高温、高压、高频及高功率应用场景下的分立器件。SiC目前主要用于制作功率器件,应用领域主要包括新能源汽车、光伏、风电、UPS(不间断电源)等,而GaN多用于微波射频器件,其功率器件则主要用于快充、数据中心及消费电子领域。

根据TrendForce,GaN功率元件2025年市场规模将达8.5亿美元,21-25年CAGR达78%,前三大应用分别为消费电子60%、新能源汽车20%、通讯及数据中心15%。SiC功率器件2020年全球市场规模6.8亿美元,预计2025年可达33.9亿美元,21-25年CAGR达38%,前三大应用分别为新能源汽车61%、光伏及储能13%、充电桩9%。

目前美、欧、日厂商在碳化硅产业中较为领先,其中美国厂商占据主导地位。目前美国在此领域全球独大,有Wolfspeed、II--VI、道康宁等具有极具竞争力的企业,并且占有全球碳化硅70-80%的产量。欧洲拥有完整的SiC衬底、外延、器件、应用产业链,拥有英飞凌、意法半导体等优秀半导体制造商,在全球电力电子市场拥有强大话语权。日本是设备和模块开发方面的绝对领先者,主要厂商有罗姆、三菱电机、富士电机、松下、东芝、日立等。目前,Wolfspeed、II-VI和Dow等领先SiC晶圆供应商都在加大投入产能。目前国内化合物半导体产业体系仍然在发展的初级阶段。SiC材料和器件在军工国防领域的重要作用,也越来越突出。SiC外延设备在推动产业链国产化过程中,意义尤为重大。

2.2、传感器:自动驾驶,处理器与传感器率先受益

巨头加码自动驾驶,L3规范或在2022年出台。自2020年起,各大车企先后宣布实现了L3级自动驾驶汽车的量产,包括奥迪、本田等国际车企和长安UNI-T、小鹏P7、埃安V、广汽新能源埃安LX等中国车企。2021年9月,市场监管总局正式出台《汽车驾驶自动化分级》国家推荐标准(GB/T 40429-2021),将于2022年3月1日起正式实施,意味着中国正式拥有自己的自动驾驶汽车分级标准,进一步加速中国车企针对性的研发生产。与此同时,智能驾驶市场接受度不断提高,推动自动驾驶渗透率持续走高。全球范围内,预计2025年L3整体自动驾驶渗透率有望达12%;据广汽研究院预测,2025年中国L3渗透率将达10%,整体自动驾驶渗透率或超57%。

软件定义汽车下,各大车企发力SoC占据自动驾驶制高点。MCU芯片长久以来一直被IDM龙头垄断,但“软件定义汽车”的浪潮下,自动驾驶SoC芯片市场成为热门领域。目前自动驾驶芯片参与者可分为四类:消费芯片厂商、传统汽车芯片厂商、汽车OEM厂商以及AI芯片初创公司。英伟达目前领先,其强劲的芯片、完善的验证工具链深受车企喜爱,且在商业化拥有先发优势;高通芯片具有成本优势,且在智能座舱域的领导地位有利于自动驾驶方案的推广;与此同时,特斯拉芯片在高速图像处理、NPU、SRAM三方面具有优势,华为凭借自研越影操作系统,仍将具备发展潜力。由于后入场者受限于研发周期长、难以与车企进行新合作等问题,预期2022年自动驾驶竞争将进一步激化。

SoC方案驱使多传感器融合趋势进一步深化。在自动驾驶的技术路线,以特斯拉为代表的纯视觉方案对于决策端的计算要求非常高。由于需要将摄像头的二维影像做深度判断,必须依靠大量数据积累以及深度学习算法来弥补。单一的传感器难以满足复杂的自动驾驶场景,而多传感器信息融合(MSF)对多传感器或多源的信息和数据进行多层次、多空间的组合处理,不同传感器优势互补,在不同使用场景中发挥各自功能,从而有效地提高系统的冗余度和容错性。由于激光雷达成本较高、目前主流量产车型采用是摄像头、毫米波雷达和超声波雷达组合方案。

车载镜头:自动驾驶带来单车量价齐升,出货维持10%以上增长

自动驾驶带来单车镜头用量提升4倍,预计25年车载镜头出货/规模达2.5亿颗/140亿人民币,5年复合增速10%/14%,镜头为自动驾驶增量最大的细分零部件。根据安装位置分类,车载摄像头共可分为前视、后视和侧视、环视、内置5大类型。前视技术壁垒最高,因其承担ADAS自动驾驶识别功能,价值量相较环视及后视高3倍及以上;环视、侧视及后视则更多为司机人眼识别;内视摄像头用于实现监测疲劳驾驶监测、手势识别等车舱内驾驶员状态。

国内厂商已位居车载镜头龙头,自动驾驶兴起下有望向上游模组拓展。舜宇自2012年便稳居全球车载摄像头龙头地位,客户包括欧美一线车企与国内造车新势力。与此同时联创电子、亚洲光学等厂商亦进入新势力供应链,车载镜头领域国内厂商凭借稳定品质及及时响应份额持续提升。车载模组目前仍由Tier1厂商把控,镜头厂商或凭借光学经验实现前视模组的突破,然受制于认证壁垒,我们预期模组整体市占提升或较为缓慢。

车载镜头:最精确的车载传感,2023年价格下探后有望放量

激光雷达高精度、高分辨率特性,有助实现更高级别智能驾驶。激光雷达是由激光器发出脉冲激光并接收物体的反射后,得到精确的三维立体图像,最大的优势是在获得物体三位图像的同时,可以判断与物体的距离。激光雷达方案具备高精度、高分辨率和3D感知等优势,目前方案成本相对高昂,2023年激光雷达平均价格有望下降,将推动激光雷达加速上车。

在激光雷达领域的国外企业主要以Velodyne、Luminar等为主,国内华为和大疆Livox也发布了各自的激光雷达产品;华为去年12月发布了96线激光雷达,并与极狐合作,在极狐下一款HBT车型预计成为全球首款搭载激光雷达的量产车型。此外,还有小鹏汽车和蔚来ET7均宣布将于2021年和2022Q1发布搭载激光雷达的量产车型。禾赛科技于2021年1月在科创板的上市申请已获受理,为国内第一家上市的激光雷达公司。

毫米波雷达:抗干扰性强且可全天候工作,为激光雷达重要补充

毫米波雷达体积小、抗干扰性强,可全天候工作,是目前自动驾驶的核心传感器。毫米波雷达通过发射波长在毫米范围内的信号,从而具有不受天气干扰的优点,尽管相较于激光雷达其精度较低,但与此同时价格较为低廉,目前价格在千元级别,为当前汽车核心的传感器之一。

近年来国内企业努力突破海外垄断,已实现短程雷达量产并加速远程雷达布局。从全球市场来看,2018年博世、大陆、海拉、富士通天、电装等海外企业占据68%份额,行业集中度较高。而华域汽车、德赛西威、深圳安智杰等国内厂商已实现24GHz的SRR毫米波雷达量产,并在小鹏、奇瑞等部分车型上进行搭载。77GHz方面,国内厂商加速布局,华域汽车、德赛西威已获得量产订单,但核心技术仍被外资零部件制造商所掌控,未来将加速核心技术研发。

超声波雷达:高性价比传感器,倒车及泊车系统核心

超声波雷达性价比高,为停车辅助场景下的重要传感器。超声波雷达通过发射频率超过40KHz的超声波,根据时间差测算障碍物的距离,其测距精度大约是1~3厘米左右。超声波雷达的最大优势是价格低廉,单个超声波雷达售价最低10-100元区间,因而广泛应用于倒车雷达系统和自动泊车系统等停车辅助场景。据AI车库数据,当前国内在售车型的倒车雷达功能渗透率已接近100%,自动泊车系统渗透率在2019年达到了22%,预计在2025年将达到50%。

博世、法雷奥等海外企业占据全球市场份额超50%,本土厂商亦表现不俗,差距较小。2018 年,法雷奥和博世占据全球超声波雷达市场份额前两位,两者之和过半。而本土厂商奥迪威表现亮眼,全球份额达到5.6%,其中倒车雷达传感器为其王牌产品,全球市占率近10%。相较于毫米波雷达和激光雷达,国内外厂商超声波雷达技术差距较小,国内一系列企业自主生产的超声波雷达能够满足自动泊车和倒车等功能。

3、投资建议

展望明年,我们认为消费电子终端出货增速将先抑后扬,光学是为数不多的增长赛道,而VRAR有望持续高增长,元宇宙概念提升市场关注。与此同时,新能源车与碳中和的长期趋势的明确将持续推动车用半导体、功率器件、光学传感器的行业需求上涨。半导体行业制造端持续扩产,同时需求端正在对齐长短料来调节库存,帮助供应商适配产能至产品瓶颈;一旦供给恢复正常,手机与乘用车的出货量有望快速回升。

我们判断缺芯或延续至明年上半年,时序进入需求传统淡季,伴随晶圆代工新增产能投产,渠道库存器件有望释出,终端出货将在下半年环比及同比显著增长。我们预测2022年手机与PC出货量分别同比+3.8%/-1%。在增量需求方面,由于新能源车与智能驾驶的芯片需求数倍提升,汽车芯片供应紧张问题或长期存在,但是该缺口有望因行业增产及库存调节持续收敛,国产替代趋势正在加速蔓延。

消费在缺芯缓解下有望逐季改善,VRAR预期升温,光学仍为核心增量。我们预期21/22年手机出货同比增长+7%/+4%,5G器件挤压成本的压力减小,而光学仍为重要卖点,规格或持续升级。iPhone的市场份额进一步提升,22年平板与穿戴式设备的供给瓶颈大概率获得改善,关注核心部件供应商。从新兴产品来看,今年Oculus2因高性价比进入大众视野,而苹果MR及AR设备亦有望于22及23年推出,ARVR生态加速发展;其中光学部件如菲涅尔透镜及ToF镜头为供应链重要增量。

碳中和加速汽车电动化,ADAS渗透下感知端先行升级。我们预计21/22年全球汽车销量同比增长8%/5%,而其中新能源车今年或增长60%,未来5年维持30%以上增长。汽车电气化(功率器件5x)及智能化(摄像头8x)等趋势推动下,单车半导体价值量或达800美金。功率方面,MOSFET及IGBT国产化率不到10%,由于海外疫情冲击供应,催化国内厂商车规级功率器件导入,市场空间广阔。传感器方面,国内L3合法化或提前至2022年来到,以SoC芯片为核心的竞争白热化;而视觉传感器具高性价比(相对激光雷达),看好镜头与传感器量价齐升趋势。

投资建议:我们认为当前行业核心矛盾在芯片供给端的约束,明年行业整体出货将由供给改善推动,下半年增速会更为显著。消费电子核心推荐汽车电子、ARVR等穿戴式设备等增长赛道,以及国产供应链扩大份额的结构性机会,看好全球光学龙头舜宇光学科技(02382.HK)、结构件与组装龙头比亚迪电子(00285.HK)。此外,云计算与数字基建短期节奏或受到宏观经济影响,观察上游运营商及云厂商的资本投向,服务器、光模块、光纤光缆板块等业绩较为明确,推荐IDC龙头万国数据(09698.HK)、光纤龙头长飞光纤光缆(06869.HK),看好中国移动(00941.HK)。此外,新能源车与智能驾驶的结构性机遇明确,看好国内晶圆代工龙头中芯国际(00981.HK)、华虹半导体(01347.HK),并建议关注汽车处理器芯片龙头英伟达(NVDA.O)、第三代半导体龙头克里科技(WOLF.O)。

4.1、重点推荐公司

舜宇光学科技(02382.HK):手机逆风前行,车载等新兴业务多点开花

手机行业需求疲弱导致营收略低于预期;技改下毛利率显著提升,带动利润增长超预期。公司2021H1收入198亿(人民币,下同)(+5.1%),归母净利27亿(+52.4%);毛利率24.9%(+5.4ppts),净利润率13.6%(+4.2ppts)。其中,光学零件收入43亿(+12.4%),毛利率42.9%(+1.4ppts);光电产品收入153亿(+2.9%),毛利率14.8%(+3.7ppts);光学仪器收入1.8亿(+43.7%),毛利率44.2%(+5.6ppts)。

疫情不改扩产规划,车载镜头量价齐升对冲手机镜头压力,内部效率不断提升下目标维持毛利率。公司保持全年30亿资本开支规划,预计年底手机镜头/车载镜头/手机摄像模组产能180KK/月、7.5KK/月、100KK/月,同比增幅12.5%/25%/33.3%。与此同时,公司下调全年手机镜头出货指引至5-10%(原先15-20%)以反映行业需求疲软;然在ADAS快速渗透下上调车载镜头全年出货指引至30-35%(原先20-25%);手机摄像模组维持原先指引。从ASP来看,21H1手机镜头/模组同比低个位数/双位数下滑,我们判断21H2因年降成本要求叠加降规趋势,ASP或持续承压。车载镜头伴随8MP前视开始量产(相对普通后视ASP提升2-3倍),整体ASP有望逐步提升。毛利率方面,公司通过内部效率改善提升毛利率,目标全年同比持平。

研发维持高强度,北美大客户进展超预期,车载等新兴业务全面开花。上半年公司研发费用率同比提升1ppts至6.7%,主要投入车载业务及VRAR衍射光波导。截至21H1,公司已授权专利数增长40%至2488件。手机方面公司表示北美大客户进展超预期,我们估算ASP较相同规格安卓提升10-20%,毛利或达50%,份额或为低个位数。车载各细分业务进展良好,8MP前视模组上半年完成行业首个量产,预计下半年将实现3款量产,还有10款在研;激光雷达在研10款方案,基本覆盖头部客户。我们判断,目前营收占比高个位数的车载镜头因毛利率略高于手机镜头,预计可贡献整体毛利的10-15%。此外,公司在VRAR领域先发优势显著,已成为Oculus 2核心的光学供应商,AR方面三色光波导、衍射光波导行业领先;同时已经开始流片22nm 的SoC平台,软硬件结合助力AIoT落地。

投资建议:上调目标价8%至266.5港元,维持“买入”评级。公司21H1净利逆势取得超预期的成绩,反映公司在生产效率的显著提升。我们认为手机镜头在北美大客户取得显著进展下份额有望持续提升,手机模组21年将逐步获得韩国大客户高端份额;同时公司作为全球车载镜头龙头,积极开拓HUD、激光雷达等领域,长期或打开公司盈利和估值空间。我们预计公司21/22年收入达到424/530亿元,同比增长11.6%/25%,归母净利润61/75亿元,同比增长24.7%/23.5%。我们给予公司40倍PE估值水平以反映公司新兴业务的优势地位,维持“买入”评级。

风险提示:1)手机光学升级不及预期;2)车载镜头搭载量提升不及预期

比亚迪电子(00285.HK):缺芯下主业承压,电子雾化获重要突破

21Q2业绩概况:北美大客户组装业务推动营收环比增长,然公司结构件整体表现改善不及预期导致利润环比仅微增。公司21Q2营收246亿元(YoY+8%,QoQ+24%),毛利率7.2%(YoY-6.1ppts,QoQ+0.8ppts),毛利17.8亿(YoY-41.4%,QoQ+39%),归母净利润8.3亿(YoY-54%,QoQ+2%),净利率为3.4%(YoY-4.5ppts,QoQ-0.7ppts)。

北美大客户平板出货预期不改,然公司相关业务全年仍有望实现3倍增长。当前北美大客户业务主要在平板与手表的组装及结构件。我们判断北美大客户平板今年预期出货仍为6000万台,而公司组装份额或超2成;金属框/玻璃盖板全年有望实现10%/5%份额。此外,手表陶瓷背盖及玻璃前盖份额有望达40%/30%,我们判断21年北美大客户组装/结构件毛利率或达23%及1.5%。平板/手表收入年比或实现3倍增长达400及60亿。

缺芯影响安卓高端旗舰机出货,消费旺季或推动出货环比提升。二季度消费电子受芯片缺货影响出货承压,我们判断三季度缺芯或仍将持续,然四季度伴随众多新机上市,整体手机需求以及高端机份额提升,公司安卓结构件业务有望增长。根据我们测算,公司在安卓机及电脑业务零部件/组装收入为120亿/250亿人民币,目前金属和塑料市占稳定,未来增量在于小米组装业务以及所有安卓品牌玻璃前盖的份额提升。

新兴业务多点开花,电子雾化获重要突破。公司新兴智能产品如无人机、扫地机器人、游戏硬件等维持高增长动能,预计全年收入同比增长约40%达130亿。其中游戏显卡及游戏笔记本(约占新兴智能1半营收)受益英伟达出货持续增长,有望保持超30%同比增速;同时三季度已实现陶瓷雾化器及烟弹的产品出货,相关产品是公司战略投入业务,已规划千万级别每月的产能规模。可应对行业高速增长需求,我们判断公司在实现首个品牌客户量产后有望加速产品迭代,或有望持续获得品牌客户订单,明年将有显著业绩贡献。此外,汽车智能系统受益行业复苏,除供自家比亚迪品牌汽车,也逐步向外部客户出货,预计全年同比增长约70%至接近30亿。

投资建议:我们认为,受缺芯影响公司三季度盈利或持续承压,四季度伴随新款产品推出,结构件表现有望回升,盈利水平随之改善。同时公司电子雾化产品在三季度已有明确客户量产,公司相关的技术积累与客户需求逐步得到验证,或于明年产生显著的业绩贡献,同时驱动估值中枢。我们预计公司21/22年归母净利37/53亿,按2022年净利润给予16倍PE估值,维持“审慎增持”评级。

风险提示:结构件价格竞争,新产能利用率不及预期,组装业务利润率较低

万国数据(09698.HK):营收符合预期,运营面积持续扩张

FY21Q2业绩:营收基本符合预期,项目收购致使亏损扩大。万国数据21Q2营收18.64亿(人民币,下同),同比+38.9%,接近彭博一致预期18.71亿。经调整毛利率54.0%(-0.4ppts),经调整EBITDA 8.96亿(+41.4%),经调整EBITDA率48.1%(+0.9ppts)。归母净亏损为3.25亿,去年同期亏损1.14亿,上季度亏损3.01亿,主要由于项目收购(本季度完成了BJ15、TJ1、CZ8以及新的BJ17、BJ18、BJ19数据中心的收购)带来的管理费用和利息支出增加,以及新增项目爬坡带来的折旧摊销增长所致。公司维持2021全年业绩指引:预计2021全年收入77-80亿(中位数+36.8%),经调整EBITDA 36.6-38亿(中位数+39.2%)。

积极融资助力产能扩张,维持资本开支指引。21Q2公司完成总债务融资47亿元,再融资部分占27亿元。截至21Q2,公司现金达123亿元(+59.2%)。本季度公司完成了BJ15、TJ1和CZ8数据中心的收购,分别产生1.9/1.4/0.25万平米的运营面积,以及BJ17、BJ18、BJ19的新交易,共产生约1.1万平米的运营面积;同时正在香港葵涌地区开发两个新数据中心HK1、HK2,与之后新签订的HK4共同产生约2.1万平米的运营面积;宣布在马来西亚收购绿地,可开发容量为2.235万平米,作为东南亚地区扩张的第一步。公司预计21年CAPEX将达120亿(+28%),2017-2020年CAPEX三年CAGR高达67%。

头部客户营收贡献保持稳定,新政扶持驱动未来成长。截至21Q2,公司客户数达到718个(+6.7%),前5大客户贡献了70.1%(-4.7ppts)的签约面积与64.9%(-1.6ppts)的收入,头部客户营收贡献保持稳定。此外,随着工信部发布三年行动计划,数据中心被指定为新的基础设施,政策的支持将加速数据中心行业的发展。作为行业领头羊,凭借在核心经济区域的竞争优势,公司未来的成长性较为确定。

投资建议:根据测算,公司2021、2022、2023年收入预计为77.5亿、103亿和120亿元,当前股价对应的EV/EBITDA2021、2022、2023年分别为19.3x、13.8x、11x,结合公司的先发优势和行业龙头地位,我们给予公司2021年25x的EV/EBITDA以及“买入”评级。

风险提示:外部环境影响5G建设成本、ARPU增长不及预期、国际情势影响供应链

长飞光纤光缆(06869.HK):集采价量双升,出口持续增长

市场供求状况好转下盈利改善。2021上半年公司总营收43.52亿元(人民币,下同),同比+27.7%。毛利率23.2%,同比+1.5ppts。归属股东净利润4.79亿,同比+82.5%;归属股东扣非净利润1.61亿,同比-34.2%,其中非经常性收益主要来自公司投资杭州中欣晶圆半导体公允价值变动。分产品看,光纤及光纤预制棒收入13.47亿,同比+9.1%;光缆收入18.68亿,同比+30.2%;其他产品及服务收入10.97亿,同比+67.5%。

成本优势巩固领先地位,多元化发展打开增长空间。传统产品方面,随着研发及工艺水平提高,光纤及预制棒仍有明显的降成本空间,有助公司盈利提升。多元化方面,公司在细分领域多模产品(用于数据中心内部)、特种光纤(用于医疗、采矿、军事及工业)和消费电子均有布局。特种与多模业务过去两年收入年平均增速达到20-30%,毛利达到40-50%,预计未来会继续保持高速增长。光纤光缆之外,公司积极拓展光模块和光器件领域,并多次中标运营商集采。

海外市场增长持续,国际化战略推进提升盈利水平。2021上半年公司海外营收14亿,同比+59.4%,在总营收中占比提高至33%。国外网络建设不及国内,预计未来五年全球单模+多模光纤总需求平均年增长率将达到5.2%,其中非洲、拉丁美洲等新兴市场增速或达10%。价格方面,单模光纤海外价格比国内高20%以上,带来海外收入部分更高的毛利率。目前,公司已在印尼、南非等地建立了项目团队,并100%控股了巴西Poliron(主做线缆),以优化全球产能分配,并减少物流成本。我们判断疫情后随着需求端恢复,公司将持续提升海外市场收入。

投资建议:考虑到下半年集采价格有望回暖,以及公司在中欣晶圆财务投资收益,我们预计2021-22年公司营业收入89.2/96.4亿元,归母净利6.5/9.2亿元。基于2021年盈利预测给予15倍PE,维持“审慎增持”评级。

风险提示:行业产能过剩,产品价格急剧下跌;行业竞争加剧,产品价格下跌;5G建设不及预期,光纤光缆需求疲软

中芯国际(00981.HK):先进制程超预期,盈利指引大幅上调

高景气度下营收超指引,ASP提升下毛利率大超指引。21Q2业绩:收入13.4亿美元,环比+21.8%(指引+17%-19%),同比+43.2%,主要由于晶圆付运量增加及产品组合优化下ASP提升所致。月产能达56万片/月(8寸当量),环比+3.8%。产能利用率达100.4%,环比+1.7ppts。毛利率30.1%(指引25%-27%),环比+7.4ppts,同比+3.6ppts。经营开支环比转正,主要为处置子公司获得净收益2.31亿美元。

消费电子与本土需求强劲,扩产如期推进。14/28nm先进制程本季营收占比14.5%(同比+5.4ppts,环比+7.6ppts),N+1研发稳步推进,28nm持续扩产。此外,本季摄像头、特殊存储、电源管理芯片需求强劲。150nm/180nm的高压驱动芯片营收环比+56%。数码相机、传统家电等相关产品销售收入环比翻倍,为消费电子中成长最快的应用。中国内地与香港地区营收合计收入环比+38%,收入占比+7ppts,在地生产需求快速增加。实体清单不确定性影响持续,然本季度公司仍然完成2万片8寸产能扩张;公司预计成熟制程到年底持续满载,维持今年1万片12寸扩产及不低于4.5万片的8寸扩产目标。

二季度拉货致使三季度环比指引保守,然上调全年营收及毛利率指引彰显信心。3Q21指引:收入环比增长2%-4%,指引中值为13.8亿美元;毛利率32%-34%,中值环比+2.9ppts。2021年指引:公司上调2021全年收入增速至30%(原先中高个位数),毛利率目标30%(原先10-20%中位数),维持全年资本开支43亿美元及折旧20亿美元,上调EBITDA指引至30亿美元(原先23亿)。我们判断,公司设备获取进度或有乐观进展致使全年营收指引上调,同时高景气度下ASP或有1-2成涨幅,下半年毛利率有望接近35%水平。

投资建议:本季度公司先进与成熟制程表现皆超预期,同时公司21年资本开支规划维持高位反映行业景气度延续以及公司获得成熟制程设备许可的确定提升,全年营收及毛利率指引上调反映公司充分受益景气周期。我们预测公司21/22年的净资产将达到每股2.12/2.23美元。我们根据2021年预测每股净资产给予2.2倍PB,维持“审慎增持”评级。

风险提示:外力干扰设备获取、行业景气度延续性不如预期

华虹半导体(01347.HK):盈利持续改善,无锡厂或年底扭亏

营收超指引,产能利用率与ASP提升下毛利率接近指引上限。公司21Q2收入3.461亿美元(公司指引3.35亿),QoQ+13.5%,YoY+53.6%,得益于国内市场需求增长,销售数量与单价均显著提升,尤其是 MCU微控制器、射频、电源管理、标准式闪存以及超级结等业务。毛利率24.8%(公司指引23-25%),QoQ+1.1ppts,YoY-1.2ppts,同比下降的主要原因为12寸平台销售额增长伴随着大量的折旧费用,环比增长则由产能利用率与ASP提升推动。整体产能利用率达109.5%,QoQ+5.3ppts,YoY+16.1ppts。归母净利4,409万,QoQ+33%,YoY+147%。

电子消费品叠加内地需求提升,8寸利用率超110%。电子消费品营收占比同比提升4.4ppts至63.7%,收入YoY+64.9%。中国地区营收占比同比提升12.8ppts至73.8%,收入YoY+85.5%。8寸厂期末产能利用率达112.1%,QoQ+7.8ppts,YoY+11.7ppts;毛利率31.6%,QoQ+4.3ppts,YoY+3.9ppts。我们判断,全年8寸厂有望维持110%,毛利率或接近35%。

12寸持续满产下年底有望盈亏平衡,明年或扩至9.5万片/月。无锡12寸厂21Q2营收8,410万,QoQ+54%,收入占比提升至24.3%。二季度末产能为4.8万片/月,产能利用满载。期末产能利用率104.1%,QoQ+0.3ppts,YoY+65.8ppts。公司预计21年底扩至6.5万片/月,其中IC类产能4.7万片/月,Power类产能1.8万片/月,我们判断四季度或可达盈亏平衡。在折旧压力下12寸21H2毛利率或维持高个位数,预计长期稳态下可达40%。

21Q3指引强劲,量价齐升助推毛利率超25%。公司21Q3指引:收入4.1亿美元,QoQ+18%,YoY+62%;毛利率25%-75%,QoQ+1.2ppts,YoY+3.4ppts。公司预计每个季度8寸与12寸产品ASP提价幅度为3%-5%,全年ASP增长将超10%;全年产能增幅80%,业绩弹性显著。

投资建议:公司营收超指引上限以及8寸/12寸满载,反映了行业需求高景气;毛利率因折旧成本增加短期下滑,但我们判断产能满载可熨平无锡厂新增产能折旧影响,同时下半年产能布建完成后产品组合优化或有助提高公司毛利率。我们维持公司2021 /2022年收入预测15.4/20.5亿美元,每股净资产2.11/2.29美元。我们看好公司在景气周期下扩产对业绩带来的成长性与确定性,上调PB估值水平至3.6倍,维持“买入”评级。

风险提示:需求景气度不及预期;无锡厂产能爬坡及产品组合优化不及预期

中国移动(00941.HK):盈利持续改善,云业务打开空间

全球电信运营商龙头,ARPU重回上升通道。中国移动延续移动用户基础优势,领跑5G市场;5G套餐用户在8月净增841万户,为将来ARPU增长奠定基础。同时提供5G企业增值服务,打造新型互联网生态网络。公司2021年中报运营收入为4436亿元(+13.8%);EBITDA为 1620亿元(+11.21%),盈利能力不断增强。在用户创收上,中国移动移动业务ARPU为52.2元(+3.8%),其中5G用户ARPU达到88.9元,较4G用户显著提升。

移动云增长强劲,数据安全政策带来机遇。中国移动在产业数字化领域大规模投入,2020年公司加大云服务业务,完善“3+3+X”数据中心布局,IDC可用机架达36万架,为云服务提供有效支撑。大力发展政企市场。中国移动在政企市场中的DICT业务收入达435亿元,同比增长66.5%,是三大运营商中同比增速最快、规模第二大的。近期出台的数据安全、用户信息监管、国资云等政策,有望打开运营商数据中心及云业务空间与价值量。

CAPEX平稳增长,费用管控持续优化,有望迎来价值回归。5G资本支出平稳增长,折旧费用优于预期。2020年,中国移动5G相关资本开支1025亿元,2021年预计1100亿元;由于基站建设峰值已过,未来增速或进一步下调。对于低线城市的5G覆盖,中国移动与中国广电以1:1的比例共同建设700MHz无线网络,进一步降低5G基站平均建设成本。从估值角度来看,2021年上半年平均市盈率为7.21,市净率为0.68,位于近三年来较低分位数水平。我们认为伴随盈利能力提升与A股上市,估值有望持续修复。

风险提示:外部环境影响5G建设成本、ARPU增长不及预期、国际情势影响供应链

英伟达(NVDA.O):各业务营收创新高,未来成长性确定

游戏、数据中心和专业可视化分业务营收创历史新高。FY22Q3营收65亿美元(YoY+68%,QoQ+15%),总营收、游戏、数据中心和专业可视化分业务收入均创历史新高。毛利率64.8%(YoY+6ppts,QoQ+0.7ppts)。GAAP净利润23.74亿美元(YoY+282%,Qoq+24%)。Non-GAAP净利润26.23亿美元(YoY+92%,QoQ+13%)。业绩指引:受益于各业务增长迅猛,公司预计FY22Q3将持续强劲,收入指引68亿美元,上下浮动2%。GAAP 和Non-GAAP毛利率预计分别为65.2%/67%,上下浮动30个基点。

游戏业务需求强劲,RTX渗透率将持续提高。受益于强劲需求及安培架构GPU ASP的提升,FY22Q3游戏业务营收31亿美元(YoY+85%,QoQ+11%)。新产品GeForce RTX 3080 Ti和RTX 3070 Ti,提供比上一代快50%的性能,并支持实时光线追踪、DLSS、AI渲染等功能。RTX重置了计算机图形,而目前图灵和安培RTX GPU的组合仅升级了整体安装基础的20%左右,持续渗透空间较大。GeForce为会员提供超出行业标准的PC游戏访问权限数量,帮助玩家在功率不足的设备上获得RTX级性能,游戏业务收入有望持续增长。

加大AI软件布局,数据中心业务优势明显。数据中心业务FY22Q3营收24亿美元(YoY+35%,QoQ+16%),主因云厂商大客户和垂直行业需求强劲。超算方面,公司为世界500强超级计算机中的342台提供支持,其中包括70%的所有新系统和前10名中的 8 台。本季度公司发布两款AI即服务产品NVIDIA Base Command和Fleet Command,加大AI 软件部署。公司不断壮大生态布局,构建全面丰富的产品矩阵,竞争优势明显。

专业可视化收入创记录,汽车未来收入贡献确定性高。专业可视化业务FY22Q3营收达到创纪录的5.19亿美元(YoY+156%,QoQ+40%),主要受益于汽车、公共部门和医疗保健等垂直行业的强劲需求。汽车业务FY22Q3营收达到1.52亿美元(YoY+3%,QoQ-1%)。自动驾驶初创公司Auto X推出最新自动驾驶平台,适用于NVDIA DRIVE提供支持的Robo-taxi。NVDIA DRIVE平台于自动驾驶乘用车、出租车、卡车多场景发力,大量设计项目中标增加,未来收入贡献确定性高。

风险提示:需求景气度不及预期,行业竞争加剧

Wolfspeed(WOLF.N):碳化硅技术龙头,驱动业绩持续增长

营收功率器件需求强劲引领公司业绩持续增长。公司FY22Q1营收1.566亿美元(QoQ+7.4%,YoY+ 35.6%),超指引上限(1.44-1.54亿美元)。Non-GAAP净亏损2380万美元,摊薄EPS-0.21美元,均超指引上限。Non-GAAP毛利率33.5%,QoQ+1.2ppts。分业务:功率器件收入同比增长57%,受益汽车强劲需求;射频器件方面,5G建设持续带动出货,但受马来西亚疫情影响供应受限。

汽车功率器件需求良好,叠加下游销售市场广阔业绩将持续上涨。公司十月份与通用汽车宣布建立合作伙伴关系,为其诸多车型提供碳化硅器件,并计划在2024年后加速推进该计划。除汽车领域的巨大需求,公司射频、工业和能源领域业务进展良好。目前公司大部分研发项目是关于汽车逆变器,其他研发项目包括电动汽车低压充电器、电梯、储能产品和感应炊具等。公司FY2022Q2营收指引1.65-1.75亿美元(区间中值QoQ+14%),Non-GAAP毛利率33.7%-35.7%(区间中值QoQ+2.2ppts)。预计FY2024将实现15亿美元营收。

全球最大碳化硅晶圆厂预计2022H1试量产,毛利水平有望进一步提高。预计FY2022的净资本支出约4.75亿美元,用于建厂与扩产。公司现有达勒姆厂生产150mm的碳化硅晶圆与器件为主,目前正在进行大规模的扩产。同时,新建莫霍克谷工厂为全球最大的碳化硅晶圆厂,主要生产200mm碳化硅晶圆与器件,且已收到首个正式采购订单,有望在2022年上半年试量产。预计未来毛利率将从30%增长到50%以上,受益于产能转移至莫霍克谷工厂,实现成本下降。预计莫霍克谷工厂的晶圆生产成本将比达勒姆工厂低50%以上,生产周期将快50%以上,产量将高20-30%。

深耕碳化硅技术多年,引领行业向第三代半导体转化。公司深耕碳化硅技术三十多年,世界上最大碳化硅晶圆厂已初具规模,在技术、产能等方面形成坚固壁垒。受益于电动汽车普及带来的碳化硅器件渗透率进一步提升,公司作为专业技术领导者,有望引领行业向第三代半导体转化并保持行业领先地位。

风险提示:碳化硅技术发展不及预期,疫情反复影响供应链,产能扩充不及预期

5、风险提示

1)  疫情影响供应链与物流:东南亚疫情反复对电子行业组装及半导体后段封测产生影响,同时相关零部件运输亦可能受阻。

2)  国际情势影响半导体发展:中美在高科技领域的博弈或造成生产环节或遵循本土化优先而非技术及成本优势,从而带来交付及制造成本的提高。

3)  5G换机意愿不及预期:因国内5G渗透率已达较高水平,以及整体消费力承压下,换机进程可能不如预期。

注:文中报告依据兴业证券经济与金融研究院已公开发布研究报告,具体报告内容及相关风险提示等详见完整版报告。

《兴业海外TMT科技硬件2022年度策略报告:光学赛道长坡厚雪,功率器件朝气蓬勃》

对外发布时间:2021年11月15日

报告发布机构:兴业证券股份有限公司(已获中国证监会许可的证券投资咨询业务资格)

本报告分析师 :洪嘉骏

SAC执业证书编号:S0190519080002

SFC HK执业证书编号:BPL829

联系人:李佳勋

自媒体信息披露与重要声明

兴业证券股份有限公司经中国证券监督管理委员会批准,已具备证券投资咨询业务资格。

本报告仅供兴业证券股份有限公司(以下简称“本公司”)的客户使用,本公司不会因接收人收到本报告而视其为客户。本报告中的信息、意见等均仅供客户参考,不构成所述证券买卖的出价或征价邀请或要约。该等信息、意见并未考虑到获取本报告人员的具体投资目的、财务状况以及特定需求,在任何时候均不构成对任何人的个人推荐。客户应当对本报告中的信息和意见进行独立评估,并应同时考量各自的投资目的、财务状况和特定需求,必要时就法律、商业、财务、税收等方面咨询专家的意见。对依据或者使用本报告所造成的一切后果,本公司及/或其关联人员均不承担任何法律责任。

本报告所载资料的来源被认为是可靠的,但本公司不保证其准确性或完整性,也不保证所包含的信息和建议不会发生任何变更。本公司并不对使用本报告所包含的材料产生的任何直接或间接损失或与此相关的其他任何损失承担任何责任。

本报告所载的资料、意见及推测仅反映本公司于发布本报告当日的判断,本报告所指的证券或投资标的的价格、价值及投资收入可升可跌,过往表现不应作为日后的表现依据;在不同时期,本公司可发出与本报告所载资料、意见及推测不一致的报告;本公司不保证本报告所含信息保持在最新状态。同时,本公司对本报告所含信息可在不发出通知的情形下做出修改,投资者应当自行关注相应的更新或修改。

除非另行说明,本报告中所引用的关于业绩的数据代表过往表现。过往的业绩表现亦不应作为日后回报的预示。我们不承诺也不保证,任何所预示的回报会得以实现。分析中所做的回报预测可能是基于相应的假设。任何假设的变化可能会显著地影响所预测的回报。

本公司的销售人员、交易人员以及其他专业人士可能会依据不同假设和标准、采用不同的分析方法而口头或书面发表与本报告意见及建议不一致的市场评论和/或交易观点。本公司没有将此意见及建议向报告所有接收者进行更新的义务。本公司的资产管理部门、自营部门以及其他投资业务部门可能独立做出与本报告中的意见或建议不一致的投资决策。

本报告的版权归本公司所有。本公司对本报告保留一切权利。除非另有书面显示,否则本报告中的所有材料的版权均属本公司。未经本公司事先书面授权,本报告的任何部分均不得以任何方式制作任何形式的拷贝、复印件或复制品,或再次分发给任何其他人,或以任何侵犯本公司版权的其他方式使用。未经授权的转载,本公司不承担任何转载责任。

在法律许可的情况下,兴业证券股份有限公司可能会持有本报告中提及公司所发行的证券头寸并进行交易,也可能为这些公司提供或争取提供投资银行业务服务。因此,投资者应当考虑到兴业证券股份有限公司及/或其相关人员可能存在影响本报告观点客观性的潜在利益冲突。投资者请勿将本报告视为投资或其他决定的唯一信赖依据。

投资评级说明

报告中投资建议所涉及的评级分为股票评级和行业评级(另有说明的除外)。评级标准为报告发布日后的12个月内公司股价(或行业指数)相对同期相关证券市场代表性指数的涨跌幅,香港市场以恒生指数为基准,美国市场以标普500或纳斯达克综合指数为基准,A股市场以上证综指或深圳成指为基准。

行业评级:推荐-相对表现优于同期相关证券市场代表性指数;中性-相对表现与同期相关证券市场代表性指数持平;回避-相对表现弱于同期相关证券市场代表性指数。

股票评级:买入-相对同期相关证券市场代表性指数涨幅大于15%;审慎增持-相对同期相关证券市场代表性指数涨幅在5%~15%之间;中性-相对同期相关证券市场代表性指数涨幅在-5%~5%之间;减持-相对同期相关证券市场代表性指数涨幅小于-5%;无评级-由于我们无法获取必要的资料,或者公司面临无法预见结果的重大不确定性事件,或者其他原因,致使我们无法给出明确的投资评级。

免责声明

市场有风险,投资需谨慎。本平台所载内容和意见仅供参考,不构成对任何人的投资建议(专家、嘉宾或其他兴业证券股份有限公司以外的人士的演讲、交流或会议纪要等仅代表其本人或其所在机构之观点),亦不构成任何保证,接收人不应单纯依靠本资料的信息而取代自身的独立判断,应自主做出投资决策并自行承担风险。根据《证券期货投资者适当性管理办法》,本平台内容仅供兴业证券股份有限公司客户中的专业投资者使用,若您并非专业投资者,为保证服务质量、控制投资风险,请勿订阅或转载本平台中的信息,本资料难以设置访问权限,若给您造成不便,还请见谅。在任何情况下,作者及作者所在团队、兴业证券股份有限公司不对任何人因使用本平台中的任何内容所引致的任何损失负任何责任。

本平台旨在沟通研究信息,交流研究经验,不是兴业证券股份有限公司研究报告的发布平台,所发布观点不代表兴业证券股份有限公司观点。任何完整的研究观点应以兴业证券股份有限公司正式发布的报告为准。本平台所载内容仅反映作者于发出完整报告当日或发布本平台内容当日的判断,可随时更改且不予通告。

本平台所载内容不构成对具体证券在具体价位、具体时点、具体市场表现的判断或投资建议,不能够等同于指导具体投资的操作性意见。

加载中...