新浪财经

预见2022:《2022年中国LED照明行业全景图谱》(附市场规模、竞争格局和发展趋势等)

前瞻网

关注

原标题:预见2022:《2022年中国LED照明行业全景图谱》(附市场规模、竞争格局和发展趋势等) 来源:前瞻产业研究院

行业主要上市公司:欧普照明(603515)、阳光照明(600261)、佛山照明(000541)等

本文核心数据:中国LED照明市场规模、中国LED照明产品渗透率、中国LED照明各环节产业规模等

行业概况

1、定义

LED是发光二极管(Light Emitting Diode)的简称,属于一种化合物半导体组件,LED照明即是发光二极管照明,是一种半导体固体发光器件。它是利用固体半导体芯片作为发光材料,在半导体中通过载流子发生复合放出过剩的能量而引起光子发射,直接发出红、黄、蓝、绿、青、橙、紫、白色的光。而LED照明产业是指涉及LED照明上、中、下游各个相关行业的总称。

从LED照明发光强度的不同,可将LED芯片按发光强度分为普通亮度LED、高亮度LED和超高亮度LED,发光强度<10mcd为普通亮度,10mcd-100mcd间的为高亮度,达到或超过100mcd的称超高亮度。普通亮度主要用于指示灯;高亮度用于特殊照明;而超高亮度则可以进一步用于通用照明。

2、产业链全景图谱

LED照明行业由上游的外延片及LED芯片厂商、中游的LED封装以及下游照明应用领域组成。上游的外延片及LED芯片 ,主要提供LED封装环节的原材料;中游LED封装主要是通过扩晶、固晶、短烤、焊线等一系列流程完成LED产品的制造;下游应用则分为通用照明及特殊照明两大类,通用照明包括家居照明、酒店照明等;特殊照明则包括应急照明、汽车照明等。

行业发展历程:行业发展较早

我国LED照明行业随着技术的不断发展而发展。自1995年国外品牌进入中国后,我国照明技术便开始推广并且快速增长。从2009年开始,在技术领域,中国LED从产业链的应用端快速向上游延伸,出现了有自主知识产权的芯片。2016年至今,我国LED照明行业技术更是达到一个新高度,相继出现全光谱、健康照明、植物照明、汽车照明、IR/UR、Micro/MiniLED、LiFi等相关产品及技术解决方案。我国LED照明具体发展历程如下:

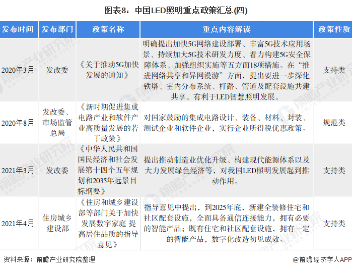
行业政策背景:支持性政策促进LED照明行业发展

自2011年我国发布《中国逐步淘汰白炽灯线路图》以来,国务院、国家发改委、住建部等部门都陆续印发了支持、规范LED照明行业的发展政策。在《中华人民共和国国民经济和社会发展第十四个五年规划和2035年远景目标纲要》中提到要大力发展半导体产业,同时大力发展绿色经济、构建现代能源体系等,预计未来LED照明将迎来进一步发展。

行业发展现状

1、中国LED照明相关产品覆盖较全

我国LED通用照明市场可以根据客户主题来细分为家居照明,商业照明,工业照明以及政府公共照明四类。主要产品包括各类吊灯、顶灯等。而LED特殊照明市场主要包括汽车照明、景观照明、UV照明等,主要产品包括各类应急灯、车灯等。

2、中国LED照明需求将进一步扩大

从我国LED照明产品渗透率来看,2015-2019年我国LED照明产品国内渗透率(LED照明产品销售数量/照明产品总销售数量)不断提高,2020年LED照明产品国内市场份额达到78%。较上年度提升了2%。说明我国LED照明产品的需求不断提高,在我国利好政策不断推出、配套产业链不断完善的情况下,预计未来我国LED照明需求将进一步扩大。

3、中国LED照明市场规模持续增长

从我国LED照明市场规模来看,2016-2020年我国LED照明市场规模保持波动变化态势。受全球新冠疫情影响,2020年我国LED照明市场规模有所下降,降至7013亿元,同比下降7.10%。

4、中国LED照明各环节市场规模

经过LED照明多年的发展,LED照明下游应用市场逐渐趋向稳定成熟,产业规模也远大于其他细分环节;上游外延芯片受外界影响较大,近几年呈现波动状态;中游封装受上游影响,变化趋势和上游变化趋势基本相同。2020年上中下游产业规模分别为221亿元、825亿元及5967亿元。

行业竞争格局

1、区域竞争:主要集中在珠三角、长三角地区

以地域分布来看,中国的LED产业可以划分为长三角经济区,环渤海经济产业区,珠三角经济产业区,闽赣经济产业区和中西部经济产业区五大主要经济产业区。其中珠三角和长三角是国内LED产业最为集中的地区,上中下游产业链比较完整。

2、企业竞争:行业集中度较低

我国LED照明行业从销售收入角度分类,可大致分为三个梯队,我国年销售收入在20亿元以上的企业包括飞利浦、欧普照明、雷士照明、佛山照明、阳光照明等企业;年销售收入在5-20亿元之间的企业包括雪莱特、勤上光电等;年销售收入在5亿元以下的大部分是民营企业,品牌知名度较小。即使在第一梯队企业销售收入和资产规模仍具有较大差距,行业较为分散,市场集中度较低。

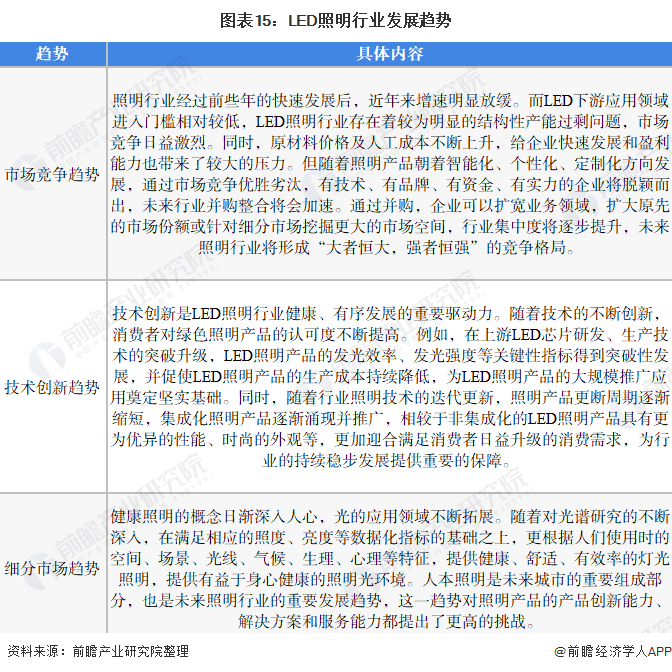
行业发展趋势

从LED照明现有竞争来看,行业存在较高技术壁垒且下游应用领域因其进入门槛相对较低,预计,未来照明行业将形成“大者恒大,强者恒强”的竞争格局;从技术创新发展趋势来看,由于技术创新是LED照明健康、有序发展的重要驱动力,预计未来LED照明技术将迎来进一步发展;从细分市场发展来看,健康照明、人本照明是LED照明未来的发展趋势。

以上数据参考前瞻产业研究院《中国LED照明产业市场前瞻与投资战略规划分析报告》,同时前瞻产业研究院还提供产业大数据、产业研究、产业链咨询、产业图谱、产业规划、园区规划、产业招商引资、IPO募投可研、招股说明书撰写等解决方案。

更多深度行业分析尽在【前瞻经济学人APP】,还可以与500+经济学家/资深行业研究员交流互动。

加载中...