新浪财经

【干货】伺服电机行业产业链全景梳理及区域热力地图

前瞻网

关注

原标题:【干货】伺服电机行业产业链全景梳理及区域热力地图 来源:前瞻产业研究院

伺服电机制造行业主要上市公司:目前国内伺服电机制造行业的上市公司主要有汇川技术(300124.SZ)、科力尔(002892.SZ)、江苏雷利(300660.SZ)、宁波韵升(600366.SH)、星辰科技(832885.NQ)、昊志机电(300503.SZ)、正弦电气(688395.SH)、伟创电气(688698.SH)、微光股份(002801.SZ)、江特电机(002176.SZ)。

本文核心数据: 伺服电机产业产业链、中国伺服电机产业产业链全景图、伺服电机产业产业链生产企业分布热力地图、中国规模以上伺服电机产业产业园区分布情况

伺服电机产业产业链全景梳理

伺服电机行业的上游主要是原材料和电子零部件等其他材料供应商,由于伺服电机的工作原理,其稀土磁材是其制造过程中所必需的重要原材料,伺服电机制造处于整个伺服系统中的一部分,除伺服电机制造以外,伺服系统还包括伺服驱动器制造以及数控系统研发等环节。下游需求,伺服电机可以广泛应用于医疗器械、机器人制造、汽车制造和工业装备制造等领域,具有广泛的市场应用前景。

从上游来看,由于稀土磁材的稀缺性,目前,我国对稀土磁材的开采、冶炼实行总量可控,由六大集团完成,代表性企业有中科三环领益智造、安泰科技、银河磁体等。伺服电机制造生产企业则有汇川技术、星辰科技、江特电机等企业,其中汇川技术是国内伺服电机行业龙头企业。

从我国伺服电机产业链企业区域分布来看,伺服电机产业产业链企业主要分布在广东省地区,其次是在江苏、浙江、山东等沿海地区;其余地方,如陕西、上海、安徽、湖北等省份虽然有企业分布,但是数量较少。

从代表性企业分布情况来看,广东、浙江、江苏、山东等地代表性企业较多。

伺服电机产业产业园区分布图

目前,我国规模以上的伺服电机产业产业园区共有10个,主要分布在湖北省、福建省、安徽省、山东省、江西省和辽宁省。

伺服电机产业代表性企业产能/产量情况

目前,布局了伺服电机制造、伺服驱动器制造业务的上市企业中,汇川技术在伺服电机的产量和业务布局以及销售占比均遥遥领先于其它企业。伺服电机产业产业链上的其它代表性企业产能/产量情况如下:

注:统计的企业为公布相关产能/产量数据的上市企业,未公布具体产能/产量数据的上市企业未纳入统计中。

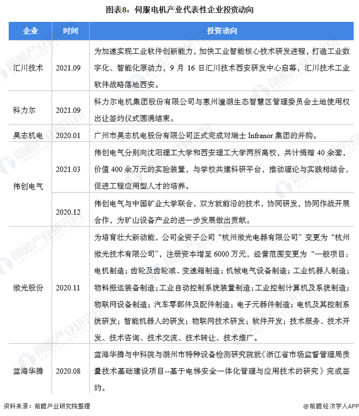
伺服电机产业代表性企业最新投资动向

2020年以来,伺服电机产业代表性企业的投资动向主要包括收购公司拓展业务、通过对子公司增资的方式投资伺服电机生产基地项目。伺服电机产业代表性企业最新投资动向如下:

以上数据参考前瞻产业研究院《中国伺服电机行业市场前瞻与投资战略规划分析报告》,同时前瞻产业研究院还提供产业大数据、产业研究、产业链咨询、产业图谱、产业规划、园区规划、产业招商引资、IPO募投可研、招股说明书撰写等解决方案。

更多深度行业分析尽在【前瞻经济学人APP】,还可以与500+经济学家/资深行业研究员交流互动。

加载中...