新浪财经

2021年中国MEMS惯性传感器行业市场规模及发展前景分析 “小而美”市场成长空间大

前瞻网

关注

原标题:2021年中国MEMS惯性传感器行业市场规模及发展前景分析 “小而美”市场成长空间大 来源:前瞻产业研究院

MEMS传感器行业主要上市公司:目前国内MEMS传感器行业的上市公司主要有歌尔股份(002241)、赛微电子(300456)、士兰微(600460)、华润微(688396)、高德红外(002414)等。

本文核心数据:市场规模

MEMS惯性传感器简介

MEMS惯性传感器是以集成电路工艺和微机械加工工艺为基础,在单晶硅片上制造出来的微机电系统,包括加速度计(或加速度传感器)和角速度传感器(陀螺)以及它们的单、双、三轴组合IMU(惯性测量单元),AHRS(包括磁传感器的姿态参考系统)。简单来讲,MEMS惯性传感器主要是指MEMS加速度计和MEMS陀螺仪,它们均由一颗MEMS芯片和一颗ASIC芯片组成,两颗芯片封装一起构成了陀螺仪或加速度计。MEMS惯性传感器的类型如下:

MEMS惯性传感器单个企业规模较小,但市场整体规模效应逐渐凸显

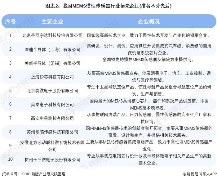
从行业内企业的角度来看,惯性传感器相对而言技术难度较高,全球市场的供应商就非常有限且集中,全球前四大厂商意法半导体、InvenSense、博世和AKM占据了70%左右的市场份额。目前国内MEMS惯性传感器公司有星网宇达(002829)、深迪半导体(上海)、美新半导体(无锡)、矽睿科技、耐威科技、明皜传感等等,但是国内公司在营业规模、技术水平、产品结构方面与国外相比存在明显差距,国内MEMS惯性传感器公司规模还相对较小,但企业整体的规模效应正在凸显。

但是,从市场规模来看,惯性传感器是智能手机、平板电脑等3C产品中应用最为广泛的传感器之一。中国的惯性传感器市场既有平板电脑、导航仪、无人机、智能手机等“山寨”和品牌结合的多层次市场,非常有利于行业的发展。由于应用在消费类电子产品中,因此惯性传感器市场总体对价格的敏感度较高,对产品尺寸的要求极高,传感器尺寸越小越有竞争力。

消费类市场仍是惯性MEMS器件规模较大的细分市场,但是价格压力巨大,竞争也是非常激烈,但随着智能汽车产业的发展,其在汽车领域的应用市场将会很快超越消费电子。2020年MEMS惯性传感器的市场规模约为63亿元,相较于MEMS压力传感器市场规模较小,属于“小而美”的细分市场。

航天和国防领域对MEMS惯性传感器精度要求最高

按MEMS惯性传感器的不同精度来看,低精度MEMS传感器主要应用于消费电子领域,中精度MEMS传感器主要应用于汽车行业,高精度MEMS惯性传感器主要应用于航天和国防领域。随着高精度MEMS惯性传感器的不断更新迭代,未来应用领域将更为广泛。

MEMS惯性传感器市场规模未来有望接近150亿元

随着惯性传感器的应用方式和应用范围的丰富,未来全球惯性传感器市场将持续增长。根据Markets&Markets预测,全球惯性传感器市场规模将从2014年的31亿美元快速增长至2020年的64.5亿美元,年复合增长率为12.93%。其中,亚太地区由于手机、可穿戴设备等消费电子市场的持续增长,其市场容量的增速将超过全球平均增幅,年复合增长率为15.14%。

结合近年来,我国MEMS惯性传感器行业市场发展趋势,预测到2026年市场规模将近150亿元。

以上数据参考前瞻产业研究院《中国MEMS传感器行业市场需求与投资战略规划分析报告》,同时前瞻产业研究院还提供产业大数据、产业研究、产业链咨询、产业图谱、产业规划、园区规划、产业招商引资、IPO募投可研、招股说明书撰写等解决方案。

更多深度行业分析尽在【前瞻经济学人APP】,还可以与500+经济学家/资深行业研究员交流互动。

加载中...