【最全】2021年半导体分立器件制造行业上市公司全方位对比(附业务布局汇总、业绩对比、业务规划等)
前瞻网
原标题:【最全】2021年半导体分立器件制造行业上市公司全方位对比(附业务布局汇总、业绩对比、业务规划等) 来源:前瞻产业研究院
半导体分立器件制造行业主要上市公司:目前国内半导体分立器件制造行业的上市公司主要有华润微(688396)、士兰微(600460)、扬杰科技(300373)、华微电子(600360)、新洁能(605111)、苏州固锝(002079)、银河微电(688689)、立昂微(605358)、捷捷微电(300623)、台基股份(300046)等。
本文核心数据:半导体分立器件上市公司区域热力图、业务布局、业绩对比、业务规划
1、半导体分立器件产业上市公司汇总
半导体分立器件是以半导体材料为基础的、具有固定单一特性和功能的电子器件,是半导体的两大分支之一。目前,我国半导体分立器件产业的上市公司数量较多,分布在各产业链环节。具体包括:
硅片上市公司:中环股份(002129)、华虹半导体(01347.HK)、中芯国际(688981)、中晶科技(003026)、沪硅产业(688126)、恒星科技(002132)、京运通(601908)、隆基股份(601012);
光刻胶上市公司:上海新阳(300236)、晶瑞股份(300655)、南大光电(300346)、容大感光(300576)、永太科技(002326)、雅克科技(002409)、飞凯材料(300398)、广信材料(300537);
半导体设备上市公司:长川科技(300604)、中微公司(688012)、北方华创(002371)、芯源微(688037)、赛腾股份(603283)、华峰测控(688200)、精测电子(300567)、至纯科技(603690);
分立器件制造上市公司:捷捷微电(300623)、立昂微(605358)、银河微电(688689)、华润微(688396)、士兰微(600460)、扬杰科技(300373)、华微电子(600360)、新洁能(605111)、苏州固锝(002079)、台基股份(300046)、星海电子(871894)、中环股份(002129)、韦尔股份(603501)。
2、半导体分立器件行业上市公司业务布局对比
半导体分立器件行业的上市公司中,银河微电、华微电子和星海电子的半导体分立器件业务占比在90%以上,而中环股份和韦尔股份的半导体分立器件业务占比明显较低。但韦尔股份的半导体分立器件业务海外市场拓展力度最大,绝大多数上市企业以境内市场为主。
注:半导体分立器件业务占比以2020年年报数据整理得出。
3、半导体分立器件行业上市公司半导体分立器件业务业绩对比
目前,我国半导体分立器件行业的上市公司中,捷捷微电的半导体分立器件业务毛利率水平较为突出,华润微半导体分立器件业务营收规模最大,而扬杰科技的半导体分立器件成品产销数量最大,星海电子采用“以销定产”的生产模式。相较而言,中环股份和韦尔股份两家上市公司的半导体分立器件业务占比较小,中环股份甚至出现业务毛利率为负的情况。
注:半导体分立器件业务相关数据均为2020年数据。
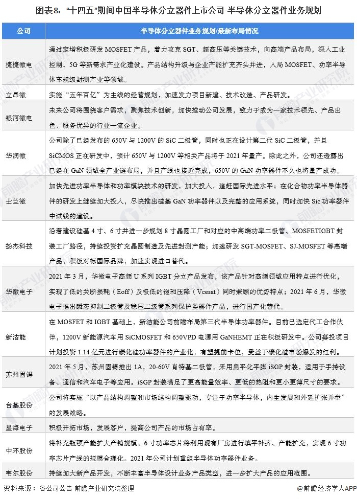
4、半导体分立器件行业上市公司半导体分立器件业务规划对比
“十四五”规划对于半导体分立器件中的绝缘栅双极型晶体管(IGBT)的工艺突破做出了重要指引,并强调了第三代半导体的发展。据此,半导体分立器件制造上市企业纷纷认识到高端产品研发、实现国产替代的重要性,积极布局IGBT、MOSFET等高端产品和第三代半导体材料领域。半导体分立器件制造行业上市公司的半导体分立器件业务规划情况如下:
以上数据参考前瞻产业研究院《中国半导体分立器件制造行业市场前瞻与投资战略规划分析报告》,同时前瞻产业研究院还提供产业大数据、产业研究、产业链咨询、产业图谱、产业规划、园区规划、产业招商引资、IPO募投可研、招股说明书撰写等解决方案。
更多深度行业分析尽在【前瞻经济学人APP】,还可以与500+经济学家/资深行业研究员交流互动。