【最全】2021年光伏发电行业上市公司全方位对比(附业务布局汇总、业绩对比、业务规划等)
前瞻网
原标题:【最全】2021年光伏发电行业上市公司全方位对比(附业务布局汇总、业绩对比、业务规划等) 来源:前瞻产业研究院
光伏发电行业的上游主要包括单晶硅、多晶硅等原材料提供商,中游为电池和组件生产企业,下游为光伏发电应用企业,行业主要上市公司包括隆基股份、保利协鑫等。本文主要梳理了行业内上市公司的2020年发展情况、业务布局、业务规划等内容。
光伏发电行业主要上市公司:目前国内光伏发电行业主要上市公司有保利协鑫(03800.HK),中环股份(002129)、隆基股份(601012)、通威股份(600438)等。
本文核心数据:光伏发电上市公司、业务对比、业务规划
1、光伏发电产业上市公司汇总
光伏发电是我国能源供应体系的重要分支,也是新能源的重要组成部分。目前,我国光伏发电产业的上市公司数量较多,分布在各产业链环节。其中在产业链多个环节布局的企业较多,涉及的上市公司主要包括:隆基股份、中环股份、保利协鑫等。
注:保利协鑫暂未公布2020年年报,2020年仅为盈利预测数据,仅供参考。
2、光伏发电产业-产业链多环节布局上市公司业务对比
在光伏发电的上市公司中,有多家上市公司在光伏发电的产业链多个环节布局,涉及到的产业链环节包括多晶硅、单晶硅、光伏电池、组件以及电站运营等。
注:保利协鑫暂未公布2020年年报,2020年光伏业务占比仅为预测数据,仅供参考。
3、光伏发电产业-产业链多环节布局上市公司光伏业务业绩对比
2020年,光伏行业上市公司中光伏业务收入最高的为隆基股份,为545.8亿元,其次是通威股份,为225亿元。
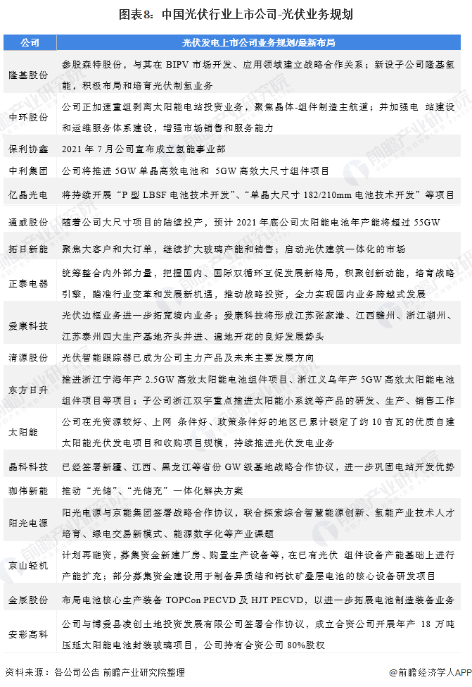
4、光伏发电产业上市公司光伏业务规划对比
光伏行业上市公司积极增加业务布局,包括增加新项目,如晶科科技签署多地基地战略合作协议,巩固电站建设优势;还有上市公司布局新领域、新产品,如隆基股份加快布局氢能。
以上数据参考前瞻产业研究院《中国光伏发电产业市场前瞻与投资战略规划分析报告》,同时前瞻产业研究院还提供产业大数据、产业研究、产业链咨询、产业图谱、产业规划、园区规划、产业招商引资、IPO募投可研、招股说明书撰写等解决方案。
更多深度行业分析尽在【前瞻经济学人APP】,还可以与500+经济学家/资深行业研究员交流互动。