预见2022:《2022年中国煤化工行业全景图谱》(附市场现状、竞争格局、发展前景等)
前瞻网
原标题:预见2022:《2022年中国煤化工行业全景图谱》(附市场现状、竞争格局、发展前景等) 来源:前瞻产业研究院
煤化工产业主要上市公司:目前国内煤化工行业的上市公司包括宝丰能源(600989)、华鲁恒升(600426)、华谊集团(600623)、丹华科技(600844)等。
本文核心数据:煤化工产能、煤炭储量、产能利用率、原油价格等。
产业概况
1、定义:化工原料生产的重要方式
煤化工是以煤为原料,经过化学加工使煤转化为气体、液体、固体燃料以及化学品等过程。煤的加工过程主要包括:干馏(含炼焦和低温干馏)、气化、液化和合成化学品等。炼焦是应用最早的工艺,并且至今仍然是煤化工业的重要组成部分;煤的气化在煤化工业中占有重要地位,其产生的洁净燃料,有利于提高人民生活水平和环境保护;煤气化生产的合成气是合成液体燃料等多种产品的原料;煤直接液化,可以生产人造石油和化学产品。在石油短缺时,煤的液化产品可替代目前的天然石油。
2、产业链剖析:涉及行业及产品众多
煤化工产业的上游为煤炭采选行业,为其提供原材料,其中包括神华集团、山西焦煤等。煤化工按加工深度不同,可分为产业链上游的基础煤化工和中下游的精细煤化工;按发展成熟度不同,可分为传统煤化工和现代煤化工。传统煤化工主要包括煤制化肥、合成氨和焦炭,现代煤化工主要是新型煤基能源和新型煤基材料。煤化工行业的代表企业包括华鲁恒升、云天化等。煤化工下游应用较为广泛,其产品多为工业领域的原材料,涉及燃料、医药业、农业、制造重轻工等各个领域。
行业发展历程:现代煤化工接棒发展
我国在传统煤化工领域发展较早,在上世纪60、70年代时已经生产肥料等产品的煤化工产业。随着原油勘探技术不断发展,全球原油储量和产量不断扩大,原油的价格不断探底,并且伴随着石油化工技术的发展,传统煤化工的发展陷入停滞。进入21世纪,我国在现代煤化工领域的研究不断深入,示范性项目不断落地,现代煤化工行业取得了较大的进步。
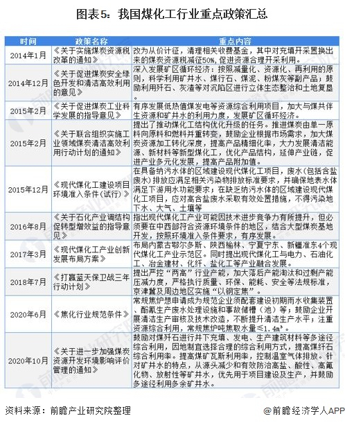
行业政策背景:环保政策是发展主旋律
由于煤炭加工会产生大量废水和废气,煤化工一直贴着高能耗、重污染的属性。随着行业技术的进步以及国家政策导向,我国煤化工行业已经逐步向绿色环保、低碳节能的方向发展。从保障能源安全的角度,国家也出台了一些扶持政策。
行业发展现状
1、中国煤炭储量全球比重较高
根据BP发布的《世界能源统计》数据,在全球已探明的煤炭储量,美国、俄罗斯、澳大利亚、中国、印度排名前五,其份额分别为23.18%、15.1%、13.99%、13.33%和10.34%。我国的煤炭储量在全球范围内领先,这对于煤化工行业的发展是有利支撑。
2、中国新一轮煤炭产量扩张
2011-2020年,我国煤炭产量呈现出强周期性。2013年我国原煤产量达到顶峰,之后产量逐年下降,最终在2016年原煤产量企稳,2017年后产量开始逐年上升。我国的煤碳开采受政策影响较大。近几年原煤产量总体受国家供给侧改革影响的波动调整。2020年,我国煤炭产量为39.02亿吨,同比增长1.82%。
3、现代煤化工产能已成规模
根据煤炭工业协会的数据,截止2020年底,我国煤化工行业中传统煤化工产能包括焦炭6.3亿吨、电石3348万吨、合成氨6676万吨,而现代煤化工产能包括煤制油931万吨、煤制气51亿立方米、煤制烯烃1582万吨和煤制乙二醇489万吨。现代煤化工经过近20年的发展,已经形成较大规模。
4、煤化工有强经济性竞争特性
由于煤化工的产品与石油化工具有较高的重合性,因此石油化工和煤化工的交替发展主要由原油和煤炭价格决定。根据神华科学技术研究院的数据,当原油在45-65美元/桶区间时,不同煤化工产品保持相对盈亏平衡,而当原油价格在70-85美元/桶区间时,煤化工产品具有较强的经济竞争力。
2015年国际原油期货价格大幅下跌,主要由于美国页岩油产量大增,沙特阿拉伯与俄罗斯也加入了扩充的阵营,加剧了供应端压力,使得油价高位回落,油价短期已经进入下行通道。
2016年,国际原油期货价格达到低点后,价格开始回升,主要由于全球主要产油国与组织间达成了减产协议。2017-2019年,国际原油期货价格总体呈现波动变化趋势,大体维持在50-70美元/桶区间。
2020年一季度,受新冠疫情影响,全球原油需求量大幅减少,导致供给与需求端失衡,国际原油期货价格陡然下降。随后OPEC和俄罗斯等世界主要石油生产国达成减产协议,国际原油价格开始走高。截止2021年10月,国际原油期货的平均价格为84.69美元/桶,逐渐恢复至疫情前水平。
注:截止日期为2021年10月11日。
产业竞争格局
1、区域竞争:依靠煤炭资源发展外延产业
前瞻根据超级石化的资料整理了我国当前煤化工项目,根据项目所在区域分析,内蒙古、陕西、新疆和山西是我国的煤化工产业项目落地较多的区域。这些地区的煤矿资源丰富、有较多煤矿采选企业和完整的产业链生态。其中内蒙古落地的煤化工项目最多,份额达24%;其次为陕西,份额达到18%。
2、企业竞争:国企为主民营为辅
煤化工行业属于煤炭行业的延伸,作为原材料的煤炭在供给端主要由国内中大型国企掌握。从自身资源利用的角度看,随着煤炭消耗重头的燃煤发电在国内受到限制,煤炭企业发展自身的煤化工业务才复合自身需求。因此我国的煤化工行业主要以央企和地方国企为主,它们手中握有上游原材料,可以根据下游需求和煤炭价格的变化灵活调整煤化工业务发展。而民营企业手握煤炭资源有限,业务发展所需的原材料大多需要外购,抵御风险的能力较差。根据煤炭工业协会发布的煤炭企业“五小”技术创新成果获奖名单,其中煤化工获奖企业包括神华集团旗下数家子公司以及同煤集团下属公司。
产业发展前景及趋势预测
1、“十四五”期间产能保持扩张
根据煤炭工业协会发布的的《现代煤化工“十四五”发展指导意见》,我国在“十四五”期间的发展目标是建成煤制气产能150亿立方米,煤制油产能1200万吨,煤制烯烃产能1500万吨,煤制乙二醇产能800万吨,完成百万吨级煤制芳烃、煤制乙醇、百万吨级煤焦油深加工、千万吨级低阶煤分质分级利用示范,建成3000万吨长焰煤热解分质分级清洁利用产能规模。转化煤量达到1.6亿吨标煤左右
2、坚持合理发展 推动绿色节能产业
根据石油和化工行业“十四五”规划指南,我国煤化工的未来发展将逐步从追求发展数量转变到追求发展质量,从产能野蛮扩张转变为绿色节能发展;为了“双碳”目标和能源保障的双重考虑,要加强现代煤化工创新技术研发,寻求技术突破。
以上数据来源于前瞻产业研究院《中国煤化工产业发展前景预测与投资战略规划分析报告》,同时前瞻产业研究院还提供产业大数据、产业研究、产业链咨询、产业图谱、产业规划、园区规划、产业招商引资、IPO募投可研、招股说明书撰写等解决方案。
更多深度行业分析尽在【前瞻经济学人APP】,还可以与500+经济学家/资深行业研究员交流互动。