新浪财经

重磅!2021年中国及31省市物流园区政策汇总及解读(全)统筹完善国家物流枢纽建设成为主要发展任务

前瞻网

关注

原标题:重磅!2021年中国及31省市物流园区政策汇总及解读(全)统筹完善国家物流枢纽建设成为主要发展任务 来源:前瞻产业研究院

物流园区行业主要上市企业:目前国内的物流园区相关主要上市企业有中国外运(00598.HK)、嘉里物流(00636.HK)、东方海外国际(00316.HK)、中远海运国际(00517.HK)、华贸物流(603128.SH)、厦门象屿(600057.SH)、龙洲股份(002682.SZ)、恒通股份(603223.SH)、飞力达(300240.SZ)、长久物流(603569.SH)、嘉诚国际(603535.SH)、德邦股份(603056.SH)、宏川智慧(002930.SZ)等

本文核心内容:物流园区政策导向、行业发展目标

1、政策历程图

物流园区是我国物流行业发展的基础节点,也是经济社会运行的重要基础支撑。根据我国国民经济“八五”计划至“十四五”规划,国家对物流园区的支持政策经历了从“改造和新建仓储设施”到“支持物流园区等物流功能集聚区有序发展”再到“统筹物流枢纽设施发展”的变化。

“八五”计划(1991-1995年)至“十五”计划(2001-2005年)时期,国家层面重点关注物流仓储、物流配送的发展;从“十一五”规划开始,明确提出要大力发展现代物流业,“建设大型物流枢纽,支持物流园区等物流功能集聚区有序发展”;“十二五”至“十三五”期间,全国的物流园区建设进入高潮。到“十四五”时期,根据《“十四五”规划和2035年远景目标刚要》,统筹完善国家物流枢纽建设成为“十四五”时期的重要任务。

2、国家层面政策汇总及解读

——国家层面物流园区政策汇总

2009年,国务院将“物流园区工程”纳入物流行业调整振兴九大工程之一,之后随着国家经济的快速腾飞,政府层面对物流园区的建设发展发展密切关注,特别是“十三五”时期出台一系列政策意见,主要包含完善园区规划布局、加强物流节点体系建设、推进重点产业的专业园区建设等方面,一系列政策意见,都给中国物流园区的发展带来比较好的政策环境,随着物流园区节点体系建设不断完善,物流行业未来将成为支撑中国经济发展的关键。

——国家层面物流园区发展目标解读

2018年,发改委和交通运输部联合印发《国家物流枢纽布局和建设规划》,分时间阶段对我国的国家物流枢纽建设目标作出具体部署,具体提出到2025年布局建设150个左右国家物流枢纽,推动全社会物流总费用与GDP的比率下降至12%左右;到2035年基本形成与现代化经济体系相适应的国家物流枢纽网络,全社会物流总费用与GDP的比率继续显著下降,物流运行效率和效益达到国际先进水平。

结合“十纵十横”交通运输通道和国内物流大通道基本格局,发改委规划将选择127个具备一定基础条件的城市作为国家物流枢纽承载城市,规划建设212个国家物流枢纽,包括石家庄、保定等41个陆港型,天津、唐山等30个港口型,北京、天津等23个空港型,杭州、宁波等47个生产服务型,上海、南京等55个商贸服务型和黑河、丹东等16个陆上边境口岸型国家物流枢纽。

——国家物流枢纽建设布局情况

国家物流枢纽是物流体系的核 心基础设施,是辐射区域更广、集聚效应更强、服务功能更优、运行效率更高的综合性物流枢纽,在全国物流网络中发挥关键节点、重要平台和骨干枢纽的作用。截止到2021年10月,国家发改委和交通运输部共公布两批次的国家物流枢纽建设名单,总计45个国家物流枢纽,其中山东和广东分布最多,均为4个,主要是由于区位优势突出,产业基础、交通设施等基础布局条件较好。

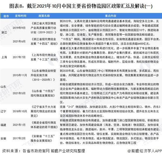
3、各省市层面政策汇总及解读

——31省市物流园区政策汇总

除了中央政府层面的大力支持,地方政策也积极跟进,全国大部分省份均在“十三五”、“十四五”期间发布有关物流园区建设发展的指导意见或发展目标,促进各地区物流园区在全国物流网络中发挥关键节点、重要平台和骨干枢纽的作用。

——31省市物流园区发展目标解读

“十四五”期间,北京、浙江、山东、江苏等地均在“十四五”物流行业规划中出台具体的物流园区建设和规划目标,对园区布局、节点体系搭建等方面提出具体部署,并且也引导各地区的物流园区建设发展逐渐向高效、绿色、智慧方向提升。

以上数据参考前瞻产业研究院《中国物流园区建设规划与经营模式分析报告》,同时前瞻产业研究院还提供产业大数据、产业研究、产业链咨询、产业图谱、产业规划、园区规划、产业招商引资、IPO募投可研、招股说明书撰写等解决方案。

更多深度行业分析尽在【前瞻经济学人APP】,还可以与500+经济学家/资深行业研究员交流互动。

加载中...