新浪财经

这种体温计暗藏危害,已经停产,快看你家有没有

澎湃新闻

关注

原标题:这种体温计暗藏危害,已经停产,快看你家有没有 来源:澎湃新闻·澎湃号·湃客

原创 徐莹 丁香妈妈

天一冷,感冒发烧的宝宝又增多了。

孩子一发烧,很多家长赶紧拿出水银温度计,来帮孩子量体温。

这样的做法其实非常危险。

丁香妈妈也曾在很多文章里提过:尽量不要用水银温度计,易破碎,不安全。

但还是经常会收到家长们诸如此类的留言:

我小时候也打破过水银温度计,不也没事吗?

很多医院不也还在使用水银温度计啊?

水银温度计挺好用啊,打碎毕竟是少数。

那么,用了这么多年的水银温度计,到底危险在哪儿?接下来我们就来好好说一说。

一不小心

我打碎了水银温度计

J Hand Surg Asian Pac 曾发表过这样一个病例:

一名 42 岁的妈妈去看病,觉得「左食指有异物感」。

医生追问病史了解到,她在 1 个月前在给女儿量体温时,不小心打碎水银温度计。清理体温计碎片的时候,左手指被刺伤,当时觉得没有大碍,就没有就诊。

医生发现,患者左手手指有肉芽组织,检验血液、尿液后发现,有汞中毒的迹象。

左食指第二掌指关节桡侧疼痛

图片来源:J Hand Surg Asian Pac Vol. 2017 Dec;22(4):519-522.

X 片可见皮下线状高密度影

图片来源:J Hand Surg Asian Pac Vol. 2017 Dec;22(4):519-522.

最后手术切除的肉芽里

还有细小闪亮的水银滴

图片来源:J Hand Surg Asian Pac Vol. 2017 Dec;22(4):519-522.

不仅仅直接接触水银有危险,水银暴露在空气中,也一样有危害。

根据 2007 年中美联合开展的关于医疗环境中含汞产品及废物的项目报告:

一支水银体温计打碎后,如果汞全部蒸发,可使一间 15 ㎡ 大、3 m 高的房间空气汞浓度可达到 22. 2 mg/m⊃3;,高于国家规定的最大容许浓度 0.01 mg/m⊃3;。

每年因为水银温度计破碎导致的中毒、受伤的案例,数不胜数。

早该被淘汰的水银温度计

图片来源:站酷海洛

水银温度计在国际上,早就列入淘汰之列。

2007 年欧盟颁布法令后,欧洲国家已经逐步用电子体温计取代了水银体温计。

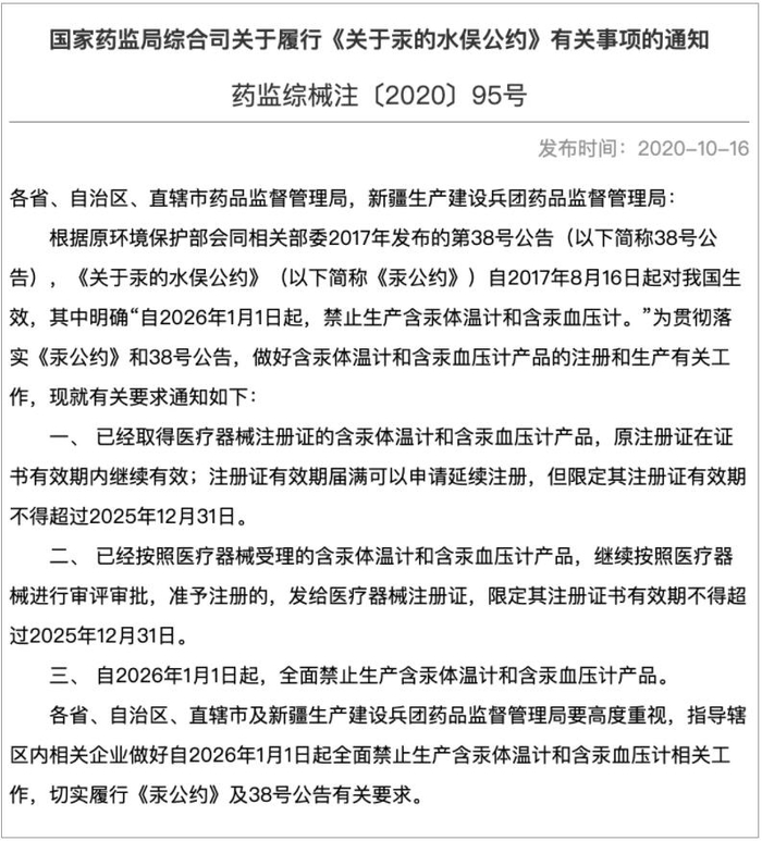
去年 10 月 18 日,国家药监局终于正式发布通知,明确指出:我国将于 2026 年1 月 1 日起,全面禁止生产含汞体温计和含汞血压计产品。

图片来源:nmpa.gov.cn/

不仅仅是因为汞对人体有健康危害,更因为汞金属会对环境造成巨大的污染。

可能很多家长会疑惑,那为什么医院里还是在用水银温度计?是不是因为更准确?

事实上,电子体温计在正确使用下,准确性不亚于水银温度计。

医院没有全面替换,还是因为性价比。

水银体温计,一支 1~7 块不等,医院患者多,可以人手一个同时测量。

而电子体温计价格高,一支就要十几甚至几十。做到人手一个,实在有点难。

比起水银体温计

这些体温计更安全

医院里用什么,我们无法选择,但至少,我们自己是可以给孩子选择更安全的体温测量产品。

现在市面上有三种电子体温测量产品:

电子体温计:安全,但易受干扰

性价比: ★★★★

便利性:★★★

准确性: ★★★

适用年龄:0 岁以上

图片来源:站酷海洛

电子体温计分为好几种,可以测量宝宝的腋温、口腔温度和肛门温度。

需要注意的是:不同部位不要用同一只体温计,特别是肛温测量,最好选择专用于直肠测温的电子体温计。

比起水银温度计,这类电子体温计会更安全、快捷,体温展现更直观。

但和水银温度计一样,电子体温计也存在一个较大的缺点——不方便。

我们国内的指南更推荐测量腋温,相对来说更准确,但宝宝穿多、不配合、夹得不紧,都会影响温度测量。

口温测量则容易受到最近食物或饮料和口呼吸的影响,也不适合太小的婴幼儿(AAP 建议 4 岁以上可测量口温)以及无意识、不合作的宝宝,相对来说测量既不方便也不准确。

耳部红外线温度计:便利,但有偏差

性价比: ★★★

便利性:★★★★★

准确性:★★★~★★★★★

适用年龄:6 个月以上

图片来源:站酷海洛

耳部红外线温度计也叫耳温枪,速度快,2~4 秒钟就能测出来温度,在很多商场游乐场、早教中心都常见。

它的缺点是,温度测量情况会受到很多因素的影响,要看环境看手法。

比如说,如果耳朵里的耳屎比较多,或者测量时角度没有对准鼓膜,就会影响测量的准确性。

耳温枪一般不建议小婴儿使用,AAP 的建议是耳温测量用于 6 个月以上的儿童,因为新生儿和小婴儿耳道比较窄,体温计不能完全进到耳朵里,测量结果不准。

红外线颞动脉体温计:精确,但可能受出汗影响

性价比: ★★★★

便利性:★★★★★

准确性:★★★★

适用年龄:0 岁以上

图片来源:站酷海洛

这种体温计测量起来非常精准,测量速度也很快。

测温前将体温计调至体温模式,大部分额温计都需要对着鼻梁上方(差不多额头中央)的位置测量,不同产品可能略有不同,家长使用时严格按照说明书操作即可。

这种测温方式对于小宝宝来说接受度会很高,不管是娃醒着和睡觉,测量都很方便。

它也有缺点,测量的准确性可能受到出汗或血管流量变化的影响。

以上的电子体温产品,都有各自优缺点,建议大家根据宝宝的实际情况进行选择。

在宝宝生病时,最好选用同一个体温计,测量同一部位,这样便于对比评估,不然可能有误差。

说到这里肯定还会有家长会纠结,难道就没有一个绝对准确的体温测量仪器吗?

孩子体温监测的目的,在于何时该用药;而用不用退烧药的主要目的,是让孩子更舒服。

孩子精神好,39℃ 用药是可以的;孩子精神不好,不到 38.5℃ 也可以用药。

所以,真没必要和孩子的体温「死磕」,零星半点儿的温度差别,真的不重要。

审核专家 孔令凯

中国人民解放军第二军医大学儿科学硕士

儿科主治医师

文章部分案例内容来源于公众号「呼吸时间」(ID:dxychesttoday)《水银温度计打碎之后,我的手指凸起了几个小包......》,作者李勇。

策划:阿童木

排版:刘心点

加载中...