新浪财经

【最全】2021年LNG产业LNG生产上市公司全方位对比(附业务布局汇总、业绩对比、业务规划等)

前瞻网

关注

原标题:【最全】2021年LNG产业LNG生产上市公司全方位对比(附业务布局汇总、业绩对比、业务规划等) 来源:前瞻产业研究院

LNG行业主要上市公司:目前国内LNG行业的上市公司主要有广汇能源(600256)、申能股份(600642)、新奥股份(600803)、九丰能源(605090)、洪通燃气(605169)、水发燃气(603318)中国石油(601857)、中国石化(600028)、中海油(00883HK)、和远气体(002971)、安彩高科(600207)、陕西黑猫(601015)、四川美丰(000731)、升达林业(002259)深圳燃气(601139)。

本文核心数据:LNG产业上市公司汇总、LNG产业上市公司基本信息表、LNG生产上市公司-LNG业务业绩对比

1、LNG产业上市公司汇总

在我国能源消费结构转型升级背景下,国家将天然气作为高度重视、大力发展的重要战略性能源,我国LNG产业保持快速增长势头。目前,我国LNG产业的上市公司数量较多,分布在各产业链环节。本文汇总了LNG产业链各环节上市公司,具体包括:

天然气开采设备上市公司:道森股份(603619)、杭氧股份(002430)、中曼石油(603619);

天然气工程建设上市公司:中海油服(601808)、博迈科(603727);

天然气生产加工上市公司:中国石油(601857)、中国石化(600028)、中海油(00883HK)、首华燃气(300483);

天然气液化设备上市公司:深冷股份(300540)、福瑞特装(300228);

天然气液化工厂建设上市公司:中油工程(600339)、海油工程(600583);

LNG生产上市公司:升达林业(002259)、洪通燃气(605169)、水发燃气(603318)、和远气体(002971)、安彩高科(600207)、陕西黑猫(601015)、四川美丰(000731);

LNG船运上市公司:中远海能(600026)、招商轮船(601872)、金鸿控股(000669);

LNG车运上市公司:大通燃气(000593)、恒通股份(603223);

LNG储备设备制造上市公司:中天能源(600856)、中集集团(000039);

LNG接收站上市公司:深圳燃气(601139)、广汇能源(600256)、申能股份(600642)、新奥股份(600803)、九丰能源(605090);

LNG储备/转运/调峰站上市公司:贵州燃气(600903)、中泰股份(300435)、君正集团(601216)、云南能投(002053)、广州发展(600098)、成都燃气(603053)、长春燃气(600333)、广安爱众(600979)、陕天然气(002267)、皖天然气(603689)、辽港股份(601880)、深圳能源(000027);

LNG终端应用设备上市公司:厚普股份(300471)、致远新能(300985)、京城股份(600860);

LNG加气站上市公司:新天绿能(600956)、胜利股份(000407)、百川能源(600681)、惠博普(002554)、重庆燃气(600917)、国新能源(600617)、洪城水业(600461);

LNG气化/卫星站站上市公司:天富能源(600509)、佛燃能源(002911);

天然气管道管材上市公司:常宝股份(002478)、金洲管道(002443)、山东墨龙(002490)。

其中,涉及LNG生产(天然气液化)的上市公司包括:广汇能源、新奥股份、安彩高科、中国石油、中国石化、中国海油等。

2、LNG产业-LNG生产上市公司业务布局对比

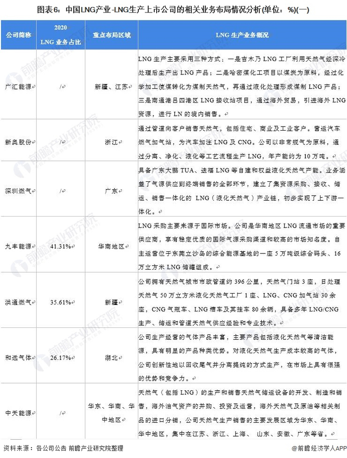
在LNG产业-LNG生产的上市公司中,中天然气开采与LNG生产参与主体以中国石油、中国石化和中国海油等大型央企为主。中国石油、中国石化、中国海洋石油LNG生产归属于勘探开采或天然气板块,主要下设液化天然气分子公司对开采天然气进行液化加工、或经管道向全国地方燃气集团等大型LNG生产企业直销直供。此外,伴随着国家开始鼓励引导民营企业参与LNG产业链竞争,包括广汇能源、九丰能源、新奥股份等民营企业陆续参与到LNG生产及LNG储备接收设施建设与运营中。

在业务布局方面,中国石油、中国石化、中国海油国内外市场全面布局,而民营企业则侧重在我国西北、西南等天然气资源丰富地区设立天然气液化工厂、或在沿海港口城市依托LNG接收站进行LNG生产、运输、储存和调峰。

3、LNG产业-LNG生产上市公司LNG业务业绩对比

LNG生产属于LNG产业上游,由于准入门槛高,而且需要大量资金投入,产业的垄断性较高。目前,中国石油、中国石化、中国海油在我国LNG行业LNG生产市场的占有率持续居于领先地位。其中,2020年中国石化销售气化LNG 157亿立方米,液态LNG 617万吨。以广汇能源、新奥股份等为代表的民营企业中,率先进入LNG行业的企业具有较大的市场优势、产业链一体化优势。

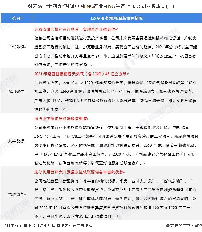
4、LNG产业-LNG生产上市公司LNG业务规划对比

根据“十四五规划和2035年愿景目标纲要”,“十四五”期间,我国实施能源资源安全战略, 坚持立足国内、补齐短板、多元保障、强化储备,完善产供储销体系,夯实国内产量基础,保持原油和天然气稳产增产。此外,在国家政策的大力支持下,天然气在我国能源消费总量中的地位总体显著提高,以及环保要求的提高对能源消费结构的影响,LNG消费量和产量快速增长,也为LNG生产上市公司带来了发展机遇。其中,广汇能源将升级改造已投产运行项目,实现LNG全产业链的延伸,深圳燃气年度报告提出推进深圳市天然气储备与调峰库二期前期工作,完善LNG产业链。

更多数据请参考前瞻产业研究院《中国LNG行业市场前瞻与投资战略规划分析报告》,同时前瞻产业研究院还提供产业大数据、产业研究、产业链咨询、产业图谱、产业规划、园区规划、产业招商引资、IPO募投可研、招股说明书撰写等解决方案。

更多深度行业分析尽在【前瞻经济学人APP】,还可以与500+经济学家/资深行业研究员交流互动。

加载中...