新浪财经

宁宣凤 吴涵:爬虫技术下的数据权益研究

媒体滚动 2021.10.27 08:30

原标题:宁宣凤 吴涵:爬虫技术下的数据权益研究 来源:上观新闻

宁宣凤 吴涵

金杜律师事务所律师

数据毫无疑问将在未来扮演越来越重要的角色,然而,对数据使用规则及更深一层的数据权属这一大数据时代的核心问题,仍远未能达成共识。可以预见,在数据商业化的浪潮之中,有关大数据产品权益的争议将越来越多。如何明确数据相关的权益问题,厘清数据使用规则以最大程度地保护、促进竞争,将是学界与司法实践中不可回避的难题。只有更好地平衡数据保护和流通,才能有效维护大数据时代下的商业竞争秩序,爬虫等技术也才能更好地为企业创造价值。

网络的普及彻底改变了现代人的生活方式。从清晨到日暮,从商务工作到娱乐休闲,互联网的影响层层渗入、无处不在,其打破了空间的阻隔,跨越了时间的维度。在信息时代,一方面,人们在互联网上寻找、获取和接受着海量信息,享受着互联网带来的高效和快捷;另一方面,人们也在互联网上主动、积极地分享生活细节,发表看法、评论。

正如卞之琳在《断章》中所说:“你站在桥上看风景,看风景人在楼上看你。明月装饰了你的窗子,你装饰了别人的梦。”网络的极强交互性使得你在浏览互联网上触手可及的信息的同时,你的信息也正在被分享、被使用、被分析。这也为个人信息的保护提出新的命题。无论是出于记录生活、彰显个性、引起关注还是其他目的,这些被人们主动公开的数据借由互联网的互联互通的公开属性,能够便捷地被大量好友、关注者甚至是陌生人所浏览、阅读。

毋庸置疑,在大数据时代,各类信息蕴含着丰富的商业价值,一场围绕数据的竞争角力拉开帷幕并愈演愈烈,纷争也接踵而至。这些信息到底为谁所有、为谁所用,公平竞争规则又将如何界定?

有人将数据比作未来的石油,不难想象,数据背后的巨大价值将成为企业展开竞争的宝贵竞争资源。数据之战早已打响,而下文所讨论的大众点评网诉百度以及hiQ诉Linkedin两个案件则将争议核心聚焦于如何利用公开的用户数据。

有趣的是,在这场纷争之中,小小网络爬虫扮演着重要的角色。在《夏洛的网》中,美国作家埃尔文·布鲁克斯·怀特为我们讲述了一只小小蜘蛛的温暖故事。这只名叫“夏洛”的蜘蛛虽然渺小,但却凭借自己的智慧和善良,通过谱写一张张爱的大网,成功拯救了他的好朋友小猪威尔伯的生命,最终自己的生命却走向了尽头。

随着我们步入互联网+时代,互联网正推动着各个行业不断发生变革,原有的社会经济结构被打破,人们的生活方式也因为互联网发生着日新月异的变化。而就在这张史无前例、覆盖全世界各个角落的巨大互联网之上,同样活跃着无数小小的“网络蜘蛛”。

网络蜘蛛(web spider),又称“网络爬虫”(web clawer),是一种按照一定的规则,自动地抓取万维网信息的程序或者脚本。网络爬虫如它的名字一般,爬行至网络的各个角落,抓取各类数据。

当然,网络爬虫的所行之处并不总是鲜花与掌声,网络管理者们对来路不明的爬虫随意抓取自己的数据往往心怀抵触。几乎是与爬虫技术诞生的同时,反爬虫技术也应运而生。除了技术的较量之外,随着互联网的发展,在爬虫的世界里于1994年萌生出了君子协议,即Robots协议(又称“爬虫协议”)。Robots协议现今是国际互联网界通行的道德规范,作为网络爬虫访问网站时要查看的第一个文件,网站通过Robots协议告知爬虫哪些页面可以抓取,而哪些页面则“闲人免进”。在互联网的世界中,

Robots协议“防君子却难防小人”,遵守Robots协议老老实实抓取数据的爬虫被认为“好爬虫”,而无视规则随心所欲任意爬取数据的爬虫们则会被贴上“坏爬虫”的标签。

然而,在大数据时代的当下,数据的巨大价值令网络运营者们呼唤着更加清晰明确的数据收集和使用秩序。在Robots协议之上,人们对于如何才能成为一只“好爬虫”也从《反不正当竞争法》《反垄断法》等法律法规的层面上提出了更严苛的要求。

一、由用户点评引发的硝烟——大众点评诉百度案

汉涛公司所经营的大众点评网创建于2003年,是中国领先的本地生活信息及交易平台,也是全球最早建立的独立第三方消费点评网站。

作为一家致力于为网络用户免费提供商户信息、消费评价、优惠信息、团购等服务的网站,通过长期的经营,大众点评网站上已累积了大量的商户信息,并通过吸引消费者真实体验发布评论而累积了大量网络用户对商户的点评。用户评论通常包括商家环境、服务、价格等方面信息,并可附上照片。

这些公开的点评信息不但吸引着互联网用户来大众点评网阅读、浏览,同时也默默地吸引来了嗅觉敏锐的网络爬虫们。

在众多爬虫之中,有一群来自百度的网络爬虫。这群爬虫是一群遵守规则的“好爬虫”,当其爬行至大众点评网站后,第一步先老老实实地访问了大众点评网站上的Robots协议。鉴于该协议并未对百度搜索引擎抓取大众点评网用户的点评信息进行任何限制,爬虫们方才开启了爬取工作。

这些被爬取的数据之后被百度纳入百度旗下的百度地图等产品之中。百度地图除了提供定位、地址查询、路线规划、导航等常用地图服务外,还为用户提供商户信息查询、团购等服务。当网络用户使用百度产品进行搜索时,既可以通过关键字搜索商户,也可以先定位当前地址,然后通过附近商户列表查找商户。在商户页面中,百度会向用户提供商户地址、电话、用户点评等信息。对于其中餐饮类商户,其搜索出来的点评信息显示了大量爬虫的劳动果实,即来源于大众点评网的点评,而直接由百度用户撰写的点评数量却不多。这些点评信息中,来源于大众点评网的点评为原封不动地复制,同时标注了“大众点评”标识,并且在点评后设置了指向大众点评网的链接。除百度地图外,用户在百度知道中搜索餐饮商户名称时,百度也会提供来自大众点评网的点评信息。

2017年,大众点评网就百度利用爬虫技术手段抓取,并在百度产品中大量显示大众点评网站上的点评信息,以不正当竞争为由将百度告上了法庭。

一审法院:大量、全文使用点评信息不具有正当性

在案件的一审中,法院认为,涉及信息使用的市场竞争行为需要充分尊重竞争对手在信息的生产、收集和使用过程中的辛勤付出。对于判断相关信息使用的竞争行为是否具有不正当性应当考虑以下四个方面因素:(1)信息是否具有商业价值,能否给经营者带来竞争优势;(2)信息获取的难易程度和成本付出;(3)对信息的获取及利用是否违法、违背商业道德或损害社会公共利益;(4)竞争对手使用的方式和范围。

法院首先肯定了点评信息的商业价值,认为点评信息是汉涛公司的核心竞争资源之一,能为其带来竞争优势。潜在的消费者可以通过点评获取有关商户服务、价格、环境等方面的真实信息,帮助其在同类商家中作出选择。其次,点评信息需经过长期经营积累,点评类网站很难在短期内积累足够多的用户点评,而汉涛公司为运营大众点评网付出了巨额成本。再次,点评信息由网络用户自愿发布,大众点评“获取、持有、使用”该点评信息未违反法律禁止性规定,也不违背公认的商业道德,通过法律维护点评信息使用市场的正当竞争秩序,有利于鼓励创新,造福消费者。最后,鉴于百度行为具有明显的“搭便车”“不劳而获”的特点,法院认为百度大量、全文使用大众点评的点评信息的行为违反了公认的商业道德和诚实信用原则,具有不正当性。

而对于Robots协议,法院肯定了该协议是互联网行业普遍遵守的规则,违反该协议抓取网站内容将可能被认定为违背公认的商业道德,从而构成不正当竞争。然而,法院进一步认为,遵守Robots协议的行为并非就一定不构成不正当竞争。Robots协议仅涉及“数据的抓取行为”是否符合公认的行业准则问题,而不能解决抓取后的“使用行为”是否合法的问题。百度的搜索引擎抓取涉案信息并不违反Robots协议,但这并不意味着百度可以任意使用上述信息,百度应当本着诚实信用的原则和公认的商业道德,合理控制来源于其他网站信息的使用范围和方式。

同时,法院在认定百度是否构成不正当竞争时,格外关注了不同版本百度产品对于点评信息的使用程度。早期版本的百度产品由于仅显示少量、非全文的点评信息,此种信息使用方式被法院认为是符合商业道德和诚实信用原则的,因而不构成不正当竞争。

值得注意的是,反不正当竞争法中并未对信息使用这一类别的竞争行为进行明确规定,法院最终通过第2条原则条款,认定百度行为构成不正当竞争。

二审法院:“模仿自由”应结合“大数据”时代背景

二审法院认可了一审法院的结论,认为百度使用大量来自大众点评网点评信息的行为,已构成不正当竞争行为。

二审法院认为,大众点评网上的信息有很高的经济价值,是汉涛公司的劳动成果。百度没有经过汉涛公司的许可,在百度地图中大量使用点评信息,这种行为本质上属于未经许可使用他人劳动成果。法院进一步分析认为,考虑到“模仿自由”,汉涛公司所主张的应受保护的利益并非绝对权利,并不必然意味着应当得到法律救济,只要他人的竞争行为本身是正当的,则该行为并不具有可责性。然而,在大数据时代的背景下,信息所具有的价值超越以往任何时期,越来越多的市场主体投入巨资收集、整理和挖掘信息,如果不加节制地允许市场主体任意地使用或利用他人通过巨大投入所获取的信息,将不利于鼓励商业投入、产业创新和诚实经营,最终损害健康的竞争机制。因此,市场主体在使用他人所获取的信息时,仍然要遵循公认的商业道德,在相对合理的范围内使用。

为划定正当与不正当使用信息的边界,法院综合考虑了诸多因素,包括百度的行为是否具有积极效果;百度使用的信息是否超出了必要的限度;百度使用的信息如果超出必要范围是否对市场秩序产生影响;百度所采取的“垂直搜索”技术是否影响竞争行为正当性的判断等等。

综合各种因素,法院认为百度的行为一方面丰富了消费者的选择,具有积极的效果;但另一方面,汉涛公司对点评信息的获取付出了巨大的劳动,具有可获得法律保护的权利。最终,法院在考量了信息获取者的财产投入、信息使用者自由竞争的权利以及公众自由获取信息的利益之后,确立了信息使用规则应当遵循“最少、必要”的原则。结合以上,法院认为百度通过搜索技术抓取并大量全文展示来自大众点评网的信息,已经超过了必要的限度,构成不正当竞争。

对比新浪诉脉脉案,我们可以感知中国法院对于平台上的用户数据使用的态度相对较为严格,并且在一定程度上认可平台通过劳动投入而对于其经营平台上的用户信息在竞争法层面享有的相对财产权利。值得注意的是,《信息安全技术个人信息安全规范》第5.4条对于征得授权同意的例外情形作出规定,即如果被收集的个人信息是个人信息主体自行向社会公众公开的,个人信息控制者收集、使用个人信息无须征得个人信息主体的授权同意。平台用户数据是否可以被认定为是该条中的“自行向社会公众公开的信息”而无须被用户授权还有待讨论,至少我们能够肯定的是,在中国目前的司法态度上,即便是平台上的公开信息,第三方在抓取和使用过程中也需符合“最少、必要”的合理性要求,以尊重经营产生该用户信息的平台的劳动成果,甚至需要得到经营该用户信息平台的授权同意。

二、公开简历信息的爬虫与反爬虫之战——hiQ诉领英案

同样是在2017年,美国加利福尼亚北区联邦地区法院也处理着一件由爬虫所引发的就用户公开数据获取和使用规则的争议。争议双方的一方为领英公司。领英成立于2002年,是微软旗下全球最大的职业社交平台,全球拥有超过5亿的领英用户。用户可以在领英网站上建立个人档案,包括教育经历、工作经历和技能等信息。同时,用户可以在平台上自由选择不同程度的隐私保护。具体而言,用户可选择他们的履历档案完全私密,或选择(1)被其在网站上的直接关联用户可见;(2)被更广泛关联的社交圈可见;(3)被所有领英用户可见;(4)完全公开。若是用户选择完全公开,则无论是不是领英用户,任何人都可以通过网络搜索引擎检索到其已经授权完全公开的全部履历档案信息。

另一方为一家数据分析公司——hiQ公司。hiQ公司成立于2012年,是一家为世界五百强公司开创人力资源管理工具的数据分析公司。

鉴于领英是职业社交领域内最领先的平台,hiQ的商业模式完全依赖于hiQ爬虫所爬取的领英用户的公开档案信息。具体而言,hiQ公司所派出的网络爬虫们将领英网站上用户分享的完全公开信息抓取来作为原始数据,在hiQ公司收集与分析之后,将相关数据处理结果出售给企业。hiQ针对雇主的产品主要有两种:(1)“监控者服务”:为雇主分析哪些员工存在高离职风险;(2)“技能地图”:从深度和广度提供雇员所拥有的技能信息。

在对hiQ公司爬虫的抓取行为的长期忍耐之后,领英于2017年5月发函要求hiQ立即停止数据抓取行为,并利用各式技术手段阻止hiQ爬虫继续获取领英用户的公开信息。

领英的行为将hiQ爬虫拒之门外,这使得hiQ完全不能正常进行任何经营活动。在无法与领英友好达成解决方案后,hiQ向加州法院起诉,并且向法院申请颁发临时禁止令,以禁止领英拒绝hiQ的数据抓取行为。加州法院裁定向hiQ颁发临时禁止令,要求领英停止相关行为。

在裁决中,法院就hiQ公司行为是否违反美国计算机欺诈与滥用法(CFAA),是否违反加州宪法规定的言论自由,是否违反加州反不正当竞争法(UCL)等分别进行分析。

就反不正当竞争法层面,裁决指出,加州反不正当竞争法的管辖对象不仅仅限于条文中明确规范的反不当竞争行为,也涵盖了可能违反反不正当竞争法基本原则和精神的其他行为。换而言之,即使是对于加州的反不当竞争法没有明确规定的行为,只要证明该行为能够对竞争市场造成相似或者更大的损害也可被确定具有违法性。从某种程度上说,美国法院在本案中也采取了类似于我国反不当竞争法原则性条款的分析思路。

法院最终倾向性地选择支持了hiQ的爬虫爬取行为,主要是考虑到领英在相关市场上的领先地位,其采取的禁止性措施违背了竞争法精神;同时,从信息自由流通的角度看,鉴于用户已选择公开信息,领英的做法违背了公共利益。

hiQ在论证领英的行为违反了竞争法精神时指出:其一,考虑到领英在职业社交市场(professional networking market)的领先地位,想要获得相关信息作为原始数据进行进一步分析,几乎不可能绕开领英另起炉灶;其二,领英所在的职业社交市场和hiQ所在的数据分析市场(data analytics market)不具有相互替代性,是竞争法下不同的产品市场。领英以其在职业社交领域的垄断地位,利用了hiQ对领英用户信息依存度高的特点阻断hiQ获取信息,从而封锁其他竞争者进入数据分析市场。

在裁决中,法院指出谢尔曼法禁止公司利用垄断地位获得竞争利益或者摧毁其他竞争者。法院认为,hiQ就领英在职业社交网络市场占据着支配地位进行了更有力的主张。此外,法院注意到领英还有进军数据分析市场的能力和计划,几乎在领英宣布进军数据分析市场的同时,领英开始制裁hiQ并切断了hiQ的数据获取方式,限制了hiQ数据获取的技术。法院认为,领英进军数据分析市场的行为和阻碍hiQ数据抓取的行为密切相关,从而认为其试图不当地将其在职业社交网络中的市场力量,传递至数据分析市场。

此外,从公共利益的角度,法院在裁决中称,选择公开其信息的用户更可能已经预期到他们的公开个人资料将被搜索、挖掘、整合及分析。另外,如果赋予领英这样的私人实体以任意理由阻止他人访问其网站上公开可见信息的权力,将对互联网所承诺的公共话语和信息的自由流动造成威胁。

在其他公司作为“法庭之友”所提交的意见书中,与大众点评网案类似,也试图强调网站获取信息的难易程度和成本付出,以及竞争对手使用的方式和范围。例如,Craglist提交了一份诉讼支持论证了领英获取信息、累积用户所付出的成本资源。Craglist的论证思路非常类似于我国法院就大众点评网一案的分析过程。虽然不管是Craglist还是大众点评网,上面的用户信息均是靠用户自己提供,但是收集以达到一定规模的过程耗费大量人力、物力和财力。就Craglist而言,该公司作为二手交易平台自1995年成立以来投入了大量成本用于把获取的信息进行分类,从而形成了汽车、租房等分类交易平台。此外,Craglist还需投入大量资源用于保护用户信息,使用户浏览信息更方便、快捷、安全。美国一家房地产交易公司CoStar作为“法庭之友”,也提交了意见书,论述CoStar如何花费大量精力雇用专业信息人员对市场信息进行收集、整理和加工,而且这样的数据库极大地便利了市场交易。但是,上述意见未得到法院认可。最终,法院向hiQ颁发了针对领英的临时禁止令。目前,领英一方已上诉。

三、对比研究,探寻中美司法逻辑差异

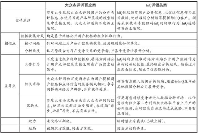
上述两个案件的共同问题在于,网站上用户公开提供的信息应如何界定使用规则。可以看出,两国法院的态度、立场均存在差异。笔者在下列表格中简单梳理了两个案件的异同之处。

根据上表分析可知,两个案件案情的相似点在于,均是围绕具有竞争关系的经营者之间就公开数据资源的利用所引发的争议,具体数据收集方式均涉及从公共网络上的爬虫数据抓取行为。

大众点评案中,差异点在于使用方式上,百度将从大众点评网所抓取的用户点评信息直接大量复制纳入自己旗下的产品中。而在领英案中,hiQ虽然同样在领英网站上抓取了公开的用户信息,但hiQ将其所抓取的领英用户信息进行了进一步的分析和处理,从而将数据分析成果而非原始数据本身作为自己的产品。

在大众点评案中,法院的逻辑在于,涉案双方在提供商户信息或点评信息这个领域展开竞争,而百度大量复制大众点评网用户评论的行为,超出了对他人所获取的信息的合理使用范围,未遵循“最少、必要”原则,违背了公认的商业道德。而在hiQ案中,法院的逻辑在于,涉案双方在数据分析市场具有竞争关系,不可不当阻碍其他竞争者对自己网站上的公开原始数据的获取,以封锁其进入数据分析市场。

由此可以看出,中国法院在大众点评案中较为注重对于个体竞争者在平台数据累积过程中付出的辛勤劳动,从而认可用户数据(即使具有一定的公开性)作为其宝贵的竞争资源应当获得竞争法层面上的保护,被赋予一定的财产权利;而美国法院则更为注重对于信息自由流通对不同市场中的繁荣竞争的重要性。

四、爬虫的背后,数据权属知多少

上述案件虽然是由爬虫所引发的不正当竞争法争议,但其最根本、最核心的问题仍是数据使用规则,以及更进一步的数据权属问题。数据之上到底有何权益在学界也是争议纷纷,数据权属类别可能包括以下几种主张。

个人主体的人格权

学界传统上主张赋予数据主体对于数据,特别是个人信息的人格权。数据人格权的模式是基于隐私权,再根据网络信息的实践进行一定的变通形成的。但是,隐私权和数据人格权是完全不同的概念。隐私权主要关注个人不愿意公开的各种私生活信息或生活秘密等,而数据人格权保护的是没有公开甚至已经公开的权利。然而,根据数据人格权的观点,数据并不是一种财产权益。这一理论因此难以在大数据时代下适应数据资产化的经济需求和实际情况,仍无法确定性地解决数据权属问题。

数据财产权

在数据活动日渐频繁复杂,数据经济随之蓬勃发展的情况下,个人信息人格权保护的简单模式,与数据经济的实际运行要求直接发生冲突,难以有效调和个人和企业基于个人信息和数据的利益关系,企业数据经营的保障和动力都很脆弱,不利于其发挥创造性。

基于此,莱斯格(Lessig)教授提出数据财产化(data propertization)理论,即应认识到数据的财产属性,通过赋予数据以财产权的方式,来强化数据本身的经济驱动功能,以打破传统法律思维之下依据单纯隐私或信息绝对化过度保护用户而限制、阻碍数据收集、流通等活动的僵化格局。

数据财产化的思路下,数据财产权又可分为个人数据财产权主张和企业数据财产权主张。个人数据财产权主张通过创设一种新型财产权,认为个人对个人数据享有优先的财产权,企业在交易个人数据的时候将可能对个人隐私产生极大伤害,并产生难以预计的信息安全问题,大范围失控的数据交易也将为违法活动提供温床。

企业数据财产权主张则从物权角度研究数据产权问题,认为核心是促进数据产业发展。为了促进数据产业的发展,企业应享有收集、整理数据获得的劳动成果。大众点评案中法院认识到企业在收集信息过程中投入大量人力、物力、财力,形成一种劳动成果。虽然法院不倾向于直接赋予企业就其数据享有的“劳动成果权”,但是在认定企业数据是否被第三方不当使用时,考量了数据的商业价值和企业为实现数据商业价值中所付出的努力。在领英案中,虽然法院没有详细论述,但在“法庭之友”的书面陈述中,Craglist等也均主张对于企业花费大量精力用以实现特定商业价值的数据应该保护。

知识产权-著作权

有观点认为,在关于数据交易的专门法规出台之前,知识产权制度是解决数据产权问题,对数据产业者赋权的解决办法之一。企业投入人力、物力将个人信息进行脱敏、分析、建模之后形成的数据具有创造性,而其分析的技术、模式、方式等也具有独创性,因此企业对数据的处理技术和生成结果应当拥有知识产权,如著作权、专利权等。但知识产权制度本身存在一定的局限性,因此这一观点存在着一些难以解决的矛盾。例如,由于著作权本身存在的地域性等特点,与数据流动性等数据价值实现的必要前提存在冲突,因此除数据应具备可著作权性的相应条件以外,以著作权为基础的数据权属观点还面临数据流动问题的困扰。

数据库邻接权

大部分数据并不具有原创性,而是一种自动产生、收集、加工的实时数据,因此数据通常难以受到著作权保护。但是,对收集、整理的数据整体,可以通过数据库邻接权来进行保护。1996年欧盟通过了《关于数据库法律保护的指令》(以下简称《数据库指令》),用以直接保护因不符合独创性标准而无法受到著作权法保护的数据库。《数据库指令》第1条规定了一种独立意义的专有财产权,为期15年,权利的获得无须以认定汇编作品为前提,只要数据库制作人在内容收集、核准和提供等方面有实质性投入,数据库制作人就可以获得这种特殊权利,包括通过许可合同转移、转让、授予他人;防止任何第三方对数据库内容的全部或实质内容进行提取和再利用。

商业秘密及保密义务

将数据上附着的权利类型划归商业秘密及保密义务的主张,主要可用于保护商业数据中具有保密意义和价值的数据类型,即以“秘密性”“价值性”作为特征。以欧盟为例,这一主张的法律基础来自于2016年颁布的《关于保护未披露的技术诀窍和商业信息(商业秘密)防止非法获取、使用和披露的第2016/943号(欧盟)指令》以及各成员国国内的立法。商业秘密及保密义务的观点指出,商业秘密的保护和保密义务与个人信息保护之间存在一定的相似性,如未经同意收集的违法性、擅自公开的违法性、合同约定对于保密义务的影响作用等。虽然网络上的公开信息相对较难主张构成商业秘密,但鉴于网络经营者通过技术措施可以使得数量众多的用户信息汇聚集合难以被他人所知悉,因而也有可能主张具有“秘密性”,但可能较为牵强。

从我国现行立法与司法实践来看,目前有关数据权属的争议中,更多的是从反不正当竞争法第2条的一般原则性规定,考虑数据抓取、使用行为是否具有不正当性,一定程度上从侧面认可相关企业的数据财产权利,但使用规则和权属划分的明晰仍在进一步摸索之中。

五、展望

数据的地位在大数据时代无异于新型“石油”。正如石油需要经过加工、提炼后投入到各种工业产品的生产过程中一样,数据也需要经过相应的加工处理,运用到不同行业领域之中,即实现数据的商业化。大量的公开数据使得一些企业看到商机,力图探索实现数据商业化路径,以更大程度实现数据价值的发挥,这也是更高社会效益产出的必由之路。在数据资源的争夺之中,网络爬虫发挥着重要作用,爬虫与反爬虫的拉锯战也愈演愈烈。其背后所引发的如何界定数据权属和数据使用规则,尤其是针对公开数据商业化问题,引起了热烈讨论与关注。

大众点评案虽然已得到终审判决,但在大数据时代下公开数据的使用规则仍不清晰。如果认定点评信息是大众点评网的劳动成果,应享有竞争法下一定的财产权利,那么该述权利的外延又在哪里?是否能如领英案中对第三方抓取网站公开数据进行技术阻隔?目前,我们尚无法得出定论,领英案也仍在进一步审理过程中,值得密切关注下一步进展。但我们从上述案件能够感知,中国法院对于用户数据使用更为审慎,前有微博诉脉脉案的三重授权原则,后有大众点评诉百度案的合理原则分析,而美国法院则似乎更看重数据的自由流通对市场竞争的积极效应。有待我们思考的是,如何在数据保护和数据利用、流通之间更好地寻求平衡点,以充分发挥数据的价值的同时维护、保障数据安全。

加载中...