新浪财经

东亚前海研究:“氢”装上阵 站在万亿蓝海起点

市场资讯 2021.10.25 15:09

原标题:【东亚前海研究】“氢”装上阵,站在万亿蓝海起点

来源:易斌策略研究

投资要点

氢能:能源转型的未来方向。氢能具有环保低碳、高能量密度、蕴藏丰富等多方面优势。在全球“碳中和”的大背景下,美国、欧盟与日本等国家地区将氢能视为重要发展方向。目前我国能源存在相对短缺及化石能源对外依存度较高问题,能源结构亟待从化石燃料为主导向清洁能源转型。氢能配合光伏和风电等可再生能源的发展,成为未来能源消费深度脱碳、保障能源安全的重要环节。预计2050年氢能产值将达12万亿。

海内外政策支持不断,氢能产业链快速发展。目前全球多个国家与地区颁布与制订了相应的氢能发展路线图。美国提出2030年在氢能源的累计投资80亿美元,氢气需求提升至1700万吨、燃料电池汽车数量达到530万辆、建成5600个加氢站等目标;欧盟氢能广泛切入能源行业,全面助力深度脱碳,计划2040年前可再生氢能源年产量达到1000万吨;中国政策全面推动氢能源发展,燃料电池汽车“以奖代补”,政策即将全面落地,未来将是行业新周期的起点。

氢能产业链快速发展,降本是推动氢能大规模应用的关键。上游制氢环节按照清洁程度可划分为灰氢、蓝氢以及绿氢;中游环节主要以气态和液态形式配合多种储运方式;下游应用未来最广泛的为燃料电池汽车与工业深度脱碳的新增需求。未来产业化的关键在于各个环节的成本下降:

1)上游制氢:2019年我国天然气与煤炭制氢成本为 7.5-24.3元/kg、6-12元/kg。2016年华南地区绿氢制造成本约48元/kg,为化石燃料制氢成本约4倍。2030 年我国绿氢生产成本有望降至11元/kg,降本核心在于光伏风电发电成本降低至0.14元/kWh(降本60%)+电解系统降本85%。

2)中游储运:气氢运输适用范围为小规模、短途运输,目前我国高压气氢管束车运输成本为9.3-22.4元/kg;液氢运输成本在20.3-22.元/kg。在未来大规模用氢气需求下,管道运输成为最优选择,成本低至0.4-0.5元/kg。降本核心在于加氢站规模化建设,运输网络全面覆盖,管道运输配合气氢+液氢运输实现全面降本。

3)下游运用:未来燃料电池汽车将会是氢气的主要需求来源,预计2050年将占比接近30%。目前我国燃料电池系统价格为10000元/kWh,储氢系统价格为5000元/kWh,加氢站售气价格为60-80元/kg,客车百公里TCO成本为6.5元/km,远高于电动客车4元/km。降本核心在于燃料电池技术突破与规模化发展,2035年燃料电池与储氢系统降本90%和60%,TCO成本有望低至2.73元/km,降本幅度约60%。在特定使用场景下(例如重卡、物流车等领域)的使用经济性将在2030年左右达到纯电动水平,2050年相比于同等纯电动,燃料电池车TCO成本低35%。

投资建议:在“碳达峰、碳中和”的大背景下,当前我国氢能产业正在快速发展,中央以及地方支持政策密集出台,燃料电池产品快速迭代,越来越多企业积极布局氢能产业链,推动氢能源产业链的持续完善,行业景气度不断提升。我们看好氢产业链未来的发展,对相关标的进行梳理,建议关注产业链各环节的龙头企业:1)上游:隆基股份、阳光电源、嘉化能源、鸿达兴业;)中游:中材科技、富瑞特装、中集安瑞科、雪人股份;3)下游:亿华通、美锦能源、潍柴动力、凯立新材。 

风险提示

产业支持政策不及预期;技术进展不及预期;燃料电池汽车销量不及预期。

01

氢能:能源转型的未来方向

1.1

氢能:最有潜力的二次能源 

化石能源为目前全球能源消费的主要来源根据BP世界能源统计年鉴,2020年全球一次能源消费总量为556.64EJ(1EJ=1018J),煤炭、石油、天然气等化石能源仍是当前全球能源消费的主要构成,累计消费占比达71.3%;可再生能源消费总量为31.71EJ,消费占比从1990年的0.04%提升至5.4%,并呈现逐年增长态势。根据世界资源研究所统计,2016年全球温室气体排放量为494亿吨二氧化碳当量,其中73.2%来自于能源部门。在全球碳中和大背景下,节能减排大势所趋。

我国能源目前面临:1)能源相对短缺,进口依赖程度较高。我国能源消费总量长年大于能源生产总量,根据国家统计局数据,2019年全国能源消费总量为4860亿吨标准煤,生产总量为3970亿吨标准煤,消费与生产的比值为1.22倍,原油进口数量为5.57亿吨,占原油消费量的83.3%。

2)能源结构需改善,对化石燃料依赖较大。2020年中国一次能源消费总量为145.46EJ,其中煤炭、石油、天然气消费占比分别为57%、20%和8%;我国煤炭产量占全球的50.7%,消费量占全球煤炭消费的54.3%,体现我国能源结构对化石燃料依赖程度较高,能源结构亟待改善。随着我国政府积极降碳减排,煤炭正逐步被污染物排放量相对更少的化石能源所替代,消费占比从1990年的77%下降至2020年的57%。

氢能为能源转型中的理想替代能源。天然气为现阶段的“清洁能源”,近50年来全球天然气消费占比从16.9%提升至24.7%,大规模替代煤炭、石油等高排放化石能源。氢气与天然气属性相似,且二氧化碳排放更低、蕴藏丰富,未来具备替代天然气的潜力。

氢能相比于传统化石能源具备诸多优势:

1)蕴藏丰富:氢是世界上最普遍的元素,构成宇宙质量的75%,主要以化合物形态贮存于水中,而水是地球上存在最多的物质;

2)清洁低碳:传统能源含碳量高,燃烧过程中会排放CO2等温室气体,氢的最终产物为水,燃烧不会产生污染物与温室气体;

3)热值高:氢气的热值为120.1MJ/kg,超过所有的化石燃料,是天然气的2.5倍,汽油的3倍,煤炭的4.3倍;

4)形式多样,适应不同需求:制氢方式有烃类裂解、蒸汽转化、电解水制氢以及工业副产等多种途径;氢气的不同形态可适应多种运输技术方案。

1.2

海内外政策支持不断,氢能快速发展 

在全球碳中和大背景下,推进氢能源的生产和利用已成为大部分国家或地区的共识,其中美国、欧盟以及日本等发达国家或地区氢能源政策相对完善。 

1.1.1)美国:氢能发展早,政策加码巩固领先地位

美国是发展氢能最早的国家之一。1970年美国政府较早提出“氢经济”概念;2002年美国发布《国家氢能发展战略》,成为最早将氢能源纳入能源战略的国家之一;2012年时任美国总统奥巴马拨付63亿美元财政预算用于燃料电池、氢能、车用替代燃料等清洁能源,并对美国境内的氢能基础设施实行30%-50%的税收抵免;2014年美国颁布《全面能源战略》,确定氢能在交通转型中的引领作用;2017年美国能源部投入1580万美元支持30个氢能和燃料电池项目的研究工作。近50年来,美国一直在密集推动氢能技术研发和产业推广,强调和培养美国在氢能领域的国际影响力。 

政策全面发力氢能源,巩固其领先地位。2019年美国发布《氢经济路线图》,计划在交通、分布式发电等多领域规模化应用,以扩大美国在全球能源领域的领导地位。路线图提出美国2030年在氢能源的累计投资将达80亿美元,氢气需求提升至1700万吨、燃料电池汽车数量达到530万辆、建成5600个加氢站等目标。到2050年,氢能将满足美国终端能源需求的14%,每年创造约7500亿美元的收入。截止至2021年上半年,美国燃料电池汽车销量为1872辆,保有量突破万辆,加氢站约50座,规划建设中加氢站数量达到43座。

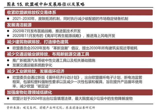
1.1.2)欧盟:碳排放要求趋严,氢能加速降碳减排

欧盟已实现碳达峰,发展氢能助力碳中和。欧盟整体已于1990 年实现碳达峰。2020年欧盟发布《欧盟能源系统整合策略》和《欧盟氢能战略》,计划未来10年向氢能产业投入数千亿欧元,紧密结合“下一代欧盟”复苏计划和《欧洲绿色协议》,目标是2050年实现碳中和。欧盟研究制定了碳中和背景下的产业政策,具体发展路径及策略包括收紧碳交易市场、发展清洁能源、打造绿色建筑、布局新能源交通工具等。

欧盟在氢能领域的投入不断上升。《欧洲氢能战略》将绿氢作为重点,制定三阶段发展目标:1)2020-2024年,在欧盟境内建成装机量6GW电解槽,可再生氢年产量超过100万吨;2)2024-2030年,电解槽容量提升至40GW以上,可再生氢能源年产量达到1000万吨;3)2030-2050年,氢能在能源密集产业大规模应用。欧洲多国已纷纷制定并实施“氢能规划”,届时氢能将广泛切入能源系统:炼化、钢铁、水泥等能源密集行业及交通运输等需求端,电力和热力用燃料氢气需求将全面提升。 

1.1.3)日本:政策扶持力度大,氢能开发最全面

日本国内资源较为缺乏,一次能源供给94%来自海外,原油的消费98%集中在汽车燃油领域,原油87%来自中东地区。能源对外依存度过高,存在能源安全风险以及2050年温室气体减少 80%排放量的承诺,迫使日本加快寻找安全的替代能源,因此日本大力发展可再生能源,氢能试点不断铺开,氢能社会战略也应运而生。 

1981年日本通产省在“月光计划”(节能技术长期研究计划)中,启动了燃料电池的开发。20世纪90年代,丰田、日产和本田等汽车制造商也开始了燃料电池车研发。2014年日本政府在《能源基本计划》中将氢能定位为与电力和热能并列的核心二次能源,并提出建设“氢能社会”的愿景。路线图中详细描述氢能源研发推广的三大阶段以及每个阶段的战略目标:1)2025年,快速扩大氢能的使用范围;2)2020-2030年底,全面引入氢发电和建立大规模氢能供应系统;3)2040年开始,确立零二氧化碳的供氢系统。

1.1.4)中国:氢能发展从零突破,政策密集出台

氢能发展完成从零突破,产业链具备雏形。当前我国已将氢能产业作为战略性新兴产业,从鼓励创新与投资、奖励与优惠等多方面颁布了多个支持政策。2006年我国发布《国家中长期科学技术发展规划纲要》,提出研究可再生能源制氢技术。2011 年在《节能与新能源汽车产业发展规划》提及高效天然气、化工副产制氢,高压容器储氢以及加氢站技术等。随后支持政策密集出台,先后颁布《中华人民共和国能源法》、《2020年能源工作指导意见》、《关于开展燃料电池汽车示范应用的通知》、《新能源汽车产业发展规划》等,自2020年以来,我国的氢能相关政策在加速推出,促进氢能源行业快速发展。 

02

氢产业链:应用场景广泛,降本+规模化是关键 

氢能产业链分为三个主要环节:上游制氢、中游储运及下游氢能应用。上游氢能的制备包括传统能源化石原料制氢、工业副产制氢以及电解水制氢;中游环节是储运,目前氢能的主要储运技术包括高压气态、低温液态、固体材料储运和有机液态运输等;氢能的下游应用可以广泛渗透到传统能源的各个方面,包括交通运输、工业燃料、发电等,未来氢气的主要需求将集中于工业以及燃料电池汽车等领域。 

2.1

上游制氢:目前以低成本灰氢为主,绿氢是未来方向 

制备氢气的方法已较为成熟,主要分为以下四大技术路线:1)化石燃料制氢:通过煤、焦炭气化,石油、天然气重整制氢等;2)化工原料制氢:甲醇裂解、氨分解制氢;3)工业尾气副产氢:石油炼厂尾气、氯碱盐化工、合成氨尾气制氢;4)电解水制氢:利用可再生能源制氢。按照制氢的清洁程度又可以分为:1)灰氢:使用化石能源制氢,碳排放量较大;2)蓝氢:在化石能源制氢的过程中,增加碳捕捉等技术,减少碳排放量;3)绿氢:可再生能源电解水制氢,可以实现碳零排放。

2.1.2)化石能源为目前我国制氢主要来源,碳排放较高

根据IEA的统计数据,2019年全球天然气制氢比例75%左右,煤炭制氢占15%。不同于全球天然气制氢占主导地位,我国煤制氢为首要的氢气来源,根据中国氢能联盟的数据,2019年我国氢气产量3342万吨,其中煤制氢占比达到64%,电解水制氢仅占2%左右。煤制氢的优点在于原料丰富、成本低廉、制氢效率更高,但化石燃料制氢其生命周期内的碳排放量远高于其他制氢方式。我国在化石燃料制氢方面碳排放量大,与发展清洁低碳的氢能源存在一定矛盾。

CCUS技术降低制氢碳排放,但增加制氢成本。碳捕获、利用与封存(CCUS)技术能够有效降低化石燃料制氢过程中的碳排放问题。根据《煤制氢与天然气制氢成本分析及发展建议》一文测算,煤制氢的成本为12元/kg,天然气制氢成本为13.2元/kg。2019年我国CCUS技术在煤制氢的过程中需要约7元/kg的成本,因此最终制氢成本为19元/kg,增加约60%;天然气的最终制氢成本在17.6元/kg,增加约33%。因此化石燃料制氢的发展很大程度取决于CCUS技术的规模化与成本下降。

2.1.2)绿氢为未来制氢方向,2040年前成本降至1美元/kg

绿氢可实现零碳排放。绿氢通过使用可再生能源,例如太阳能、风能、核能等制造氢气,在生产该类氢气的过程中,可以实现完全无碳化。目前较为常见的水电解制氢技术路线有两种:碱性水电解技术和质子交换膜(PEM)水电解技术。碱性水电解目前发展较为成熟,成本较低,而PEM具有体积小、气体纯度高等优点,但成本为碱性槽的3-5倍。

绿氢为未来制氢趋势,规模化发展取决于成本下降。根据《天然气制氢、甲醇制氢与水电解制氢的经济性对比探讨》一文数据显示,在使用电价为0.8元/kWh,生产1Nm3氢气消耗5度电的情况下,2016年华南区域电解水制氢成本为4.31元/Nm3,电费成本是制氢成本构成主要部分,占比为66%。目前电解氢规模经济效益尚未发挥,电解水制氢成本约为煤、天然气制氢成本的4-5倍。

新能源发电成本快速降低,为生产低成本绿氢提供途径。全球可再生能源的平准化度电成本(LCOE)在不断降低,其中光伏发电LCOE从2010年的0.378美元/kWh降低至2019年的0.068美元/kWh,降本幅度为82%,海上风电与陆上风电的降本幅度分别为29%和38%。根据《中国光伏产业发展路线图(2020)》的测算,2030年我国地面光伏电站在1800小时等效利用小时数的LCOE为0.14元/kWh,此电费下制氢成本将低至1元/Nm3,降本空间为77%。 

一方面,随着未来HJT、TopCon等技术产业化发展,光伏等可再生能源的发电成本有望持续下降;另一方面,电解设备的技术进步以及规模化发展带动成本下降,从而推动绿氢生产成本的进一步下行。根据IRENA的预测,在2040年前电解水制氢成本将低至1美元/kg(约0.54元/Nm3)。按照目前的发展趋势,我国近期将以工业副产氢为主,中长期以可再生能源电力制氢为发展方向,到2050年可再生能源电解制氢将占我国氢气供给的70%。

2.2

中游储运:储运方式多样,管道运输前景广阔 

2.2.1)储氢:高压气态储氢为主流方式,液态与固态尚未产业化

氢气储运主要有三种路径:高压气态储氢、低温液态储氢,以及固态储氢。高压气态储氢技术将氢气压缩成高密度气态形式储存,目前应用广泛;低温液氢储存将氢气液化,体积储氢密度大,在国外应用较多,国内技术尚处于航空用阶段;储氢材料储氢技术目前国内外产业化极少,基本处在小规模实验阶段。 

高压气态储氢技术成熟、成本低、能耗小,应用广泛。高压气态储氢瓶主要分为纯钢制金属瓶(I型)、钢制内胆纤维缠绕瓶(II 型)、铝内胆纤维缠绕瓶(III型)和塑料内胆纤维缠绕瓶(IV型)四种产品。I型、II型难以满足车载储氢系统质量储存密度要求,因此车载储氢瓶大多数用III和IV型。目前国外已经实现IV型储氢瓶在车用领域70Mpa应用,国内主要以III型35Mpa储氢瓶为主,技术存在一定落后。国内储氢罐关键材料、核心部件当前仍然依赖进口,因此高压气态储氢研究热点在于储罐材质的改进,以无内胆纤维缠绕瓶作为下一代储氢瓶的研究热点。 

液态储氢体积比容量大,但损耗较高,国内未实现产业化。常温常压下液氢的密度为气态氢的800倍以上,储氢密度可达到70.6kg/m3,若改用液氢槽车运输,相对于20Mpa的高压气氢拖车,单车储运量可提升9倍。但目前液氢装置投入较大,液化过程以及运输过程有能量损耗,液化过程消耗能量占整个液氢储运环节30%-40%以上,储存环节每天挥发1%-2%,而汽油每个月仅挥发1%,因此经济性欠缺。国内应用目前仅限于航天领域,民用还未涉及。国内一方面技术尚未成熟,设备成本高昂,无论是运输还是车用都选择高压气态路线;另一方面,国内暂时缺乏液氢相关的技术标准和政策规范,国内布局液氢的企业较少。

储氢材料目前处于试验阶段,克服技术问题后将迅猛发展。有机液体储氢技术具备储氢密度大、储存和远程运输安全、设备保养容易、成本低以及可循环使用等优点,但目前该技术存在熔沸点较高,需要专门的加氢、脱氢装置,操作性差等较多的技术难题,未来随着技术问题的突破,应用前景广泛。

2.2.2)运氢:管道运输为大规模输氢的最优选择

目前氢气运输主要有气氢拖车、液氢槽车以及氢气管道三种方式运输。国内普遍采用氢气拖车进行运输,气氢拖车运输节省了液化成本和管道运输的前期投资成本,在一定储运距离内经济性较高,比较适用于运输距离较近、输送量较低、氢气日用量为吨的用户端。液态氢运输主要利用液氢槽车,液氢的单车运氢能力是气氢的10倍以上,运输效率提高,综合成本降低。但现有技术条件下,液化过程能耗和固定投资较大,液化过程的成本占到整个液氢储运环节的90%以上。随着未来液化设备规模效应和技术升级,液化能耗和设备成本有较大下降空间。

管道运输适用于大规模、长距离的氢气运输,可有效降低运输成本。管道输送方式以高压气态或液态氢的管道输送为主,具备运量大、能耗低、规模成本低诸多优势,是实现长距离、大规模输氢的重要环节。我国已有多条输氢管道在运行,如中国石化洛阳炼化济源至洛阳的氢气输送管道全长为25km,年输气量达10.04万吨;乌海至银川焦炉煤气输气管线管道全长为 216.4km,年输气量达16.1×108m3,主要用于输送焦炉煤气和氢气混合气。长远来看,管道运输虽然前期投资成本较大,但是随着氢能产业链逐步完善成熟后,管道大规模输氢具备显著的成本优势。 

2.2.3)加氢站:加氢站建设提速,规模化推进成本下行

根据H2Station的数据,2020年全球新增加氢站119座,累计建成553座。其中大部分集中在亚洲、欧洲与北美地区,分别为275座、200座以及75座。据香橙会研究院数据显示,2020年我国累计建成118座加氢站,其中建成的加氢站已投入运营101 座,待运营17座,投用比例超过85%。此外,中国在建/拟建的加氢站数量达到为167座。2020年10月,工信部发布《节能与新能源汽车技术路线图2.0》,提出2030年我国加氢站建设目标至少为5000座,年复合增长率超过45%,与全球其他发达国家与地区相比,我国加氢站数量处于领先水平。 

规模化+国产替代推进加氢站建设成本下行。目前我国加氢站建设投资成本较高,建设一个典型日均加氢量600kg的35Mpa外供氢的高压气氢加氢站,需要2000万的投资,其中设备费用占比最大比例(约45%),主要是压缩机、储氢瓶、加氢和冷却系统等。随着生产规模的增加,设备成本等费用会进一步下降,以 35Mpa固定式加氢站为例,当生产规模从每年10套提高至每年 100套时,总投资成本下降21%,其中核心设备下降幅度超40%。此外,目前我国加氢站的核心设备依赖进口,其中压缩机的成本占比较高(约30%),根据《中国氢能产业发展报告 2020》的测算,随着未来国产化的推进,预计加氢站的设备费用在未来每年至少按照20-30%的速度下降。 

2.3

下游应用:交通领域为主,“碳中和”下工业成为新需求来源

氢能的下游应用途径广泛,主要以交通领域、储能、工业、化工等领域为主。随着未来燃料电池汽车的快速发展,交通领域的氢气需求将持续增长。根据《中国氢能源及燃料电池产业白皮书(2019年版)》预测,到2050年氢能将在中国终端能源体系中占比至少达到10%,氢气需求量接近6000万吨,可减排约7 亿吨CO2,产业链年产值约12万亿元,其中交通领域用氢气可达2458万吨,占比约40%。钢铁、冶金等行业将贡献氢气消费增量,预计到2050年钢铁、化工领域消费总量可超1.6亿吨标准煤。 

2.3.1)燃料电池车是氢能下游的关键应用

燃料电池车是电动车的一种,其核心部件为燃料电池系统,通过氢气和氧气的化学作用直接转换成电能,反应过程中不会排放任何有害气体。此外燃料电池的能量转换效率比内燃机要高 2-3倍,因此从能源的利用和环境保护方面,燃料电池汽车是一种理想的车辆。根据燃料电池系统的组成,可以将燃料电池汽车产业链划分为上游电堆及零部件/材料、中游辅助件以及系统集成、下游的整车制造应用。 

全球燃料电池汽车市场发展趋势整体向上。2020年全球燃料电池汽车销量为9006辆,相比于2019年下滑约15%。其中韩国为全球最大的氢燃料电池汽车销售市场,销量达5823台,同比增长39%,占当年全球销量的65%。2020年全球氢燃料电池汽车保有量为32535台,同比增长38%,韩国的保有量从2019年的 5083台跃升至10906台,排名第一。随着能源战略的布局以及碳排放压力增加,继中日美韩四国后,德国、荷兰等欧盟国家也加快燃料电池汽车的推广。根据《2019年燃料电池行业评论》数据,2019年全球燃料电池出货量达到1.1GW,相比 2018年增长了40%。 

我国燃料电池汽车应用领域集中于商用车。从国际上来看,燃料汽车主要发力于乘用车市场,集中以丰田Mirai、本田Clarity 为代表的轿车市场和现代NEXO、奔驰GLC为代表的SUV市场。我国氢能源在交通领域的应用遵循商用车先发展,乘用车后发展的路径。根据新能源汽车国家检测与管理平台的数据显示,2020年我国燃料电池客车、货车、物流车保有量分别为 2500辆、4070辆、780辆;从结构上而言,物流车等商用车仍占多数,占比达到60.5%,公交客车等比例占比约39%,乘用车仅用于租赁,占比为0.1%。其中中通客车、上汽大通、上海申龙以及佛山飞驰四家企业2019年的产量占比全年总量的 72.3%,其中上海申龙全年总产量903辆,位居全国第一,占比约30%。

规模效应带来的成本下降是氢燃料电池市场化的重要因素。氢燃料电池汽车现阶段仍然依赖于政府补助以及政策支持,根据《氢燃料电池汽车全生命周期经济性分析2020》的研究结果,目前商用车燃料电池系统的价格国内行业平均水平在1万元/kW,商用车用储氢系统的国内平均水平在5000元/kg。随着未来质子交换膜燃料电池技术突破与规模效应带来的成本下降,燃料电池重卡、乘用车等车型的市场化进程将加速。商用车燃料电池价格至2025、2035、2050年分别降至3500、1000、500元/kW,商用储氢系统价格分别降至3500、2000、1200元/kg。

2.3.2)氢气助力传统工业深度脱碳

碳中和背景下氢能在工业领域前景广阔。氢气在工业中用途广泛,根据IEA统计数据,2018年全球的氢气使用量达1.15亿吨,其中主要用于原油精炼、氨制备、甲醇制备以及冶金炼钢,占比分别达到33%、27%、11%与3%。化工行业当中,大部分氢气用于加氢处理、加氢裂化和脱硫;富氢气体可用作钢生产的替代方法中的还原剂,利用氢气可以从氧化合物中夺取氧的性质,在冶金工业可以冶炼金属;氢气可以用来制造氨,并进一步制造化肥。展望未来,氢能在炼化、钢铁、发电、交通运输等领域有望形成规模化的需求,加速深度脱碳。 

工业领域有望贡献氢气消费增量。耗氢增量主要源自炼化、钢铁、电力部门等行业:1)炼化行业:以炼油行业为例,每年氢气的消费量为3800吨,占全球氢气需求量的33%,而大部分氢气的来源都是灰氢,因使用灰氢而生产外排气体占炼油厂总气体排放的20%左右,年碳排放量达2.3亿吨。以低碳氢代替通过煤炭和天然气生产的常规氢作为切入,随后探索用低碳氢和碳捕获方式生产合成燃料,有助于炼化行业深度脱碳。2)炼钢行业:目前全球75%的钢铁来自焦炭还原,每生产1吨的生铁需要消耗0.3吨的焦炭和0.2吨煤粉,高炉还原过程的碳排放占整个炼钢的90%。根据CEADs的数据,2018年我国黑色金属冶炼及压延加工业产生的碳排放为17.69亿吨,在全部碳排放中占比约18.4%。利用氢气直接从固态铁矿石中除掉氧气,是钢铁行业前景有利的脱碳途径。

全球各国开始积极探索氢能冶金。将氢气代替煤炭作为高炉的还原剂,减少乃至完全避免钢铁生产中二氧化碳的排放。目前瑞典、德国等国纷纷探索氢冶金技术并取得一定进展,瑞典钢铁公司(SSAB)联合大瀑布电力公司(Vattenfall)以及矿业集团(LKAB)创立了非化石能源钢铁项目HYBRIT,德国蒂森克虏伯公司也展开Carbon2Chem项目,以及日本的COURSE50项目等。中国的钢铁企业从2019年开始探索氢能冶金,主要参与者包括宝武集团、河钢集团、中国钢研在炼钢用氢方面的合作。 

03

投资建议 

在“碳达峰、碳中和”的大背景下,当前我国氢能产业正在快速发展,中央以及地方支持政策密集出台,燃料电池产品快速迭代,越来越多企业积极布局氢能产业链,推动氢能源产业链的持续完善,行业景气度不断提升。我们看好氢产业链未来的发展,对相关标的进行梳理,投资建议如下:

1)  上游制氢:未来随着电解槽等技术发展以及规模化生产,制氢的成本会不断下降,2040年前制氢成本有望下降至1美元/kg。随着我国可再生能源的快速发展,光伏、风电装机量正不断提升,同时可再生能源的发电成本也在持续下降,利用弃风及弃光电力可以有效降低电解制氢成本。我们看好具备风光发电核心竞争力的龙头企业,建议关注隆基股份、阳光电源,以及现阶段具备制氢能力或有布局的上游企业:嘉化能源、鸿达兴业

2)  中游储运:加氢站作为连接上下游的重要枢纽,加氢站设备提供商以及建设、运营商将最先收益,建议关注储氢瓶供应商中材科技、富瑞特装,以及关键设备供应商中集安瑞科、雪人股份

3)  下游应用:燃料电池系统为下游氢能运用的最重要环节,随着燃料电池汽车未来的快速放量,产业链中游系统商具备先发优势。目前“以奖代补”不得用于支持燃料电池整车生产投资项目以及加氢站的建设,因此整车厂商在推广示范阶段的受益程度有限,中游燃料电池系统厂商将持续受益,建议关注美锦能源、亿华通、潍柴动力以及凯立新材

04

风险提示

产业支持政策不及预期;技术进展不及预期;燃料电池汽车销量不及预期。 

加载中...