新浪财经

【最全】2021年中国LED封装行业上市公司全方位对比(附业务布局汇总、业绩对比、业务规划等)

前瞻网

关注

原标题:【最全】2021年中国LED封装行业上市公司全方位对比(附业务布局汇总、业绩对比、业务规划等) 来源:前瞻产业研究院

本文核心数据:LED封装行业上市公司营业收入、LED封装行业上市公司LED封装产品业务比例等。

1、LED封装产业上市公司汇总

LED(Light Emitting Diode)是一种能够将电能转化为可见光的固态的半导体器件,它可以直接把电转化为光。LED封装是指将发光芯片封装起来从而达到保护芯片而不至于影响发光和散热的工序。目前,我国LED封装产业各环节的上市公司数量较多,具体包括:

外延芯片:三安光电(600703)、士兰微(600460)、蔚蓝锂芯(002245)、华灿光电(300323)、聚灿光电(300708)、乾照光电(300102)等;

封装:ST德豪(002005)、厦门信达(000701)、东山精密(002384)、兆驰股份(002429)、木林森(002745)、福日电子(600203)、联创光电(600363)、万润科技(002654)、国星光电(002449)、鸿利智汇(300219)、聚飞光电(300303)、瑞丰光电(300241)、长方集团(300301)、芯瑞达(002983);

显示屏:利亚德(300296)、洲明科技(300232)、艾比森(300389)、ST联建(300269)、雷曼光电(300162)、奥拓电子(002587);

照明:木林森(002745)、公牛集团(603195)、欧普照明(603515)、林洋能源(601222)、阳光照明(600261)、得邦照明(603303)、ST飞乐(600651)、佛山照明(000541)、华阳集团(002906)、三雄极光(300625)、光莆股份(300632)、珈伟新能(300317)、ST雪莱(002076)、东方日升(300118)、星宇股份(601799)、昇辉科技(300423)、科博达(603786)、隆利科技(300752)、华荣股份(603855)、海洋王(002724)、金莱特(002723)、勤上股份(002638)、证通电子(002197)、爱克股份(300889)、华体科技(603679)、久量股份(300808)、实益达(002137)、ST新海(002089)、浩洋股份(300833)、太龙照明(300650);

照明工程:碧水源(300070)、时空科技(605178)、豪尔赛(002963)、名家汇(300506)。

2、LED封装行业上市公司业务布局对比

LED封装行业的上市公司中,大多数上市公司在国内外均有布局,但大部分公司主要集中于国内市场。从LED封装业务占比来看,瑞丰光电、国星光电、鸿利智汇等企业封装业务占比则较高,达到了80%以上。

3、LED封装行业上市公司LED封装业务业绩对比

目前,我国LED封装行业的龙头为木林森,2020年其LED封装业务相关营收达到55.75亿元,远超其他公司。

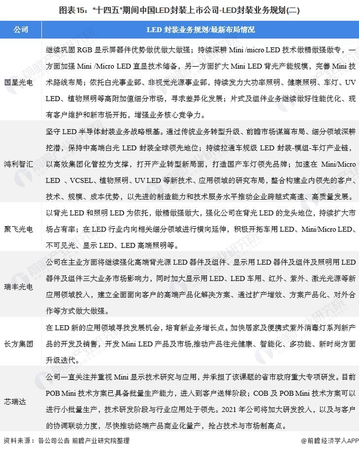
4、LED封装行业上市公司LED封装业务规划对比

近年来,显示技术加速迭代,Mini/Micro LED等新型显示技术为显示领域创造了更多想象空间,国产LED封装厂商加速布局新一代显示技术;此外,LED产品高端市场长期被国际厂商占据,国内厂商也开始积极调整产品结构升级,提高高端产品结构占比;同时,部分厂商也在努力开拓汽车照明、植物照明等新兴应用领域。

以上数据参考前瞻产业研究院《中国LED行业市场前瞻与投资战略规划分析报告》,同时前瞻产业研究院还提供产业大数据、产业研究、产业链咨询、产业图谱、产业规划、园区规划、产业招商引资、IPO募投可研、招股说明书撰写等解决方案。

更多深度行业分析尽在【前瞻经济学人APP】,还可以与500+经济学家/资深行业研究员交流互动。

加载中...