新浪财经

啥情况?百亿私募内讧反转,创始人职务被暂停后发声:我才是实控人,被暴力人身威胁!“大量赎回”将至?

21世纪经济报道

关注

作 者丨李域

编 辑丨林虹 陈思颖

图 源丨视觉中国

10月13日,一则关于百亿量化私募“鸣石投资”的爆料在金融圈疯传。

爆料内容显示,鸣石投资实控人、总裁李硕公布解除了创始人、首席策略负责人袁宇在公司的职位和其对策略组的管理。由于此举直接触发了“关键人条款”,鸣石投资将面临大量赎回。

据鸣石投资发布的最新公告称,公司董事会决定暂停袁宇策略技术部负责人的职务,并自10月14日起,暂停鸣石投资旗下产品申购。

21世纪经济报道记者获悉,受此消息影响,某券商产品部公布暂停鸣石投资旗下新产品“鸣石傲华12号2期”募集工作,称发现其潜在风险信息,可能对产品运作产生重要影响。同时鸣石投资产品不再纳入该券商量化私募产品销售活动的重点产品池。

事实上,作为百亿量化阵营里的新兵,鸣石投资代表产品鸣石春天十三号近一个月来正遭遇接近10%的回撤。

而据第三方机构数据统计,幻方量化、诚奇资产等多家知名百亿级量化私募的代表产品都正在经历着收益跑输沪深300的净值回撤时刻。

今年以来火出圈的量化私募怎么了?难道市场风格已改变?

量化巨头陷人事地震

成立于2010年的鸣石投资是一家为客户提供资产管理服务的专业量化投资机构,由创始人袁宇和Robert Stambaugh教授共同创立,其资产管理服务范围包括股票、债券、期货、股权投资以及其他金融衍生品等。

截至目前,鸣石投资旗下共备案有291只产品,管理规模超过百亿元。业绩方面,鸣石投资表现比较稳健,公司2015年成立并仍在运行的产品鸣石投资量化2期,截至今年10月11日,产品成立六年多的累计收益率为240.60%,年化收益率为22.11%。

具体发生了什么?

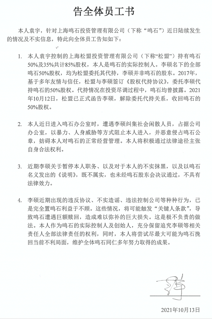
13日一大早,鸣石投资创始人袁宇写给公司同事的一封信,引发市场关注。

晚间,鸣石投资在其公众号发布说明公告称,公司自成立以来一直由持股超50%的单一大股东李硕控制,股权结构稳定清晰,从未发生过变化,公司各项投资决策和管理制度健全。

公司作出两个重要决定:鉴于袁宇在策略技术部管理过程中,出现了不利于公司长久发展的举措。根据公司管理制度,公司董事会决定暂停袁宇策略技术部负责人的职务,由公司股东、合伙人王晓晗负责策略技术部日常工作。目前公司日常经营一切正常,策略研发一切正常。

目前公司共有策略研发、数据开发人员22人。研发人员均具备学术业界背景,主要研发人员有美国名校博士学位、硕士及硕士以上学历人数占比达到95%以上。

从股权结构上看,鸣石投资的大股东李硕占比50%,其余三位股东是上海松盟投资管理有限公司持股35%、王洋和周晟分别持股10%和5%。

值得一提的是,创始人袁宇持有上海松盟72.5%的股权,李硕持有上海松盟10%的股权。

因此,袁宇持有鸣石投资的股权占比不到30%。

对于控制权之争的相关事宜,鸣石投资相关人士对21世纪经济报道记者表示,当日会给出官方回应。

鸣石投资最新的官方声明显示,公司自成立以来一直是由持股超过50%的单一大股东李硕控制,股权结构稳定清晰,从未发生过变化,公司各项决策和管理制度健全。其并宣布,鉴于袁宇在策略技术部管理过程中出现了不利于公司长久发展的举措,根据公司管理制度,公司董事会决定暂停袁宇策略技术部负责人的职务,由公司股东、合伙人王晓晗负责策略技术部日常工作。

同时,为了保障投资人利益,自10月14日起,暂停鸣石投资旗下产品申购,产品赎回不受影响。

但当晚,被暂停公司职务的创始人袁宇,发了最新的声明。

其中提到,他才是这家私募的实控人,旗下的公司持有鸣石85%的股权,而总经理李硕名下持有的50%股权都是代持,此前签过《股权代持协议》,事实上并非股东。

袁宇称近日进去办公室的时候,被以暴力、人声威胁的方式阻止进入。

袁宇警告,这样的情形可能导致公司的私募产品遭巨额赎回,造成难以弥补的损失。

据悉,袁宇曾师从Stambaugh教授,并取得宾夕法尼亚大学沃顿商学院金融学博士学位,而后两人共同将学术研究成果运用于投资领域。

在此前一篇专访提到,袁宇,作为名校“海归派”的代表人物之一,他的个人价值观和管理理念已经融入到了鸣石投资的血液中,成为支撑公司行走至今的法宝。袁宇是国内关于行为金融学及资产错误定价研究领域的翘楚,国际三大顶级金融期刊中10%-15%的有关投资者情绪的文章均出自袁宇。

明星量化私募们陷净值回撤漩涡

公开资料显示,在具体运营中,鸣石投资的策略部建立了“五环十核”的投研模式,即不依靠某一两个核心人物进行策略研发,更强调专业和分工。五个核心环节分别为因子环节、AI环节、优化环节、风控环节和交易环节,每个环节再各自配置核心的产品经理。

公司旗下主要有两大策略,分别是股票量化策略和CTA策略,其中又以股票量化策略为主,产品类型涵盖量化对冲、择时对冲、量化多头、指数增强、CTA。

但是,鸣石投资旗下代表产品鸣石春天十三号近一个月的走势并不理想。

据私募排排网数据显示,截至10月8日,最近一个月鸣石春天十三号净值回撤为9.15%。同期沪深300下跌1.67%,鸣石春天十三号获得-7.48%的超额收益。

鸣石投资相关人士表示,暂停袁宇策略技术部负责人的职务一事与近期的回撤无关。

21世纪经济报道记者也了解到,不仅是鸣石投资遭遇净值回撤,还有多家明星量化私募也在经历着收益回撤。

管理规模突破千亿元的量化对冲巨头宁波幻方量化也是如此,旗下代表产品九章幻方中证500量化多策略1号近一月回撤达到8.91%,大幅高于同期沪深300回撤1.67%。

百亿量化私募黑翼资产旗下黑翼中证500指数增强专享1号近一月回撤为7.97%,同样高于同期沪深300回撤。

诚奇资产于今年8月24日发行诚奇盈发中证500指数增强2号3期,截至10月8日,累计亏损5.8%。

市场风格发生变化?

今年以来,量化私募火出了新高度,也走上了风口浪尖。

得益于出色业绩,量化投资发展非常迅速,涌现了多家百亿量化私募,规模也得到快速增长。

同时,随着A股两市成交额连续40多个交易日破万亿规模,随后又大幅缩减,两市成交低于万亿规模,受到了市场人士的“量化交易占比高达50%”的质疑。

有多位量化私募基金人士对此表示否认,多位受访者向21世纪经济报道记者表示,量化交易现在可能占到了两市每日交易量的15%-20%。

但是,眼下量化私募的指数增强策略超额正面临着分化,其中中证500指增策略超额收益大幅回落,市场中性策略收益同样大幅回落并由正转负。

事实上,在今年一季度,也有部分量化私募机构曾经出现净值明显回撤。明汯投资一度遭遇“强赎”和“爆仓”,旗下产品更遭遇600亿元强赎的传言。尽管后来公司辟谣,但旗下产品确实出现较大回撤,并曾发布了一封致歉信。

对此,国金证券分析师于婧表示,近期股票量化策略(包括量化选股和市场中性策略)运行环境难言乐观,两市成交9月以来从高位开始回落,中小盘股强势数月的表现暂告一段落,个股收益分歧度虽然较高,但市场整体波动持续的回落迹象不改。

于婧认为,量化策略的周期性更像是一个动态重复博弈的过程,在市场流动性变化不大甚至有所萎缩的情况下,规模扩张掣肘策略收益,收益滑坡导致资金撤出,策略或又重新回到阶段性高收益的特征,市场总是处于一个动态自适应的过程之中,但长期来看中高频Alpha策略的超额收益逐步走低有其必然性。

本期编辑陈思

加载中...