新浪财经

【最全】2021年中国光刻胶行业上市公司全方位对比(附业务布局汇总、业绩对比、业务规划等)

前瞻网

关注

原标题:【最全】2021年中国光刻胶行业上市公司全方位对比(附业务布局汇总、业绩对比、业务规划等) 来源:前瞻产业研究院

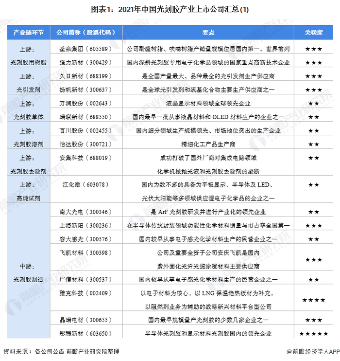
光刻胶行业主要上市公司:目前光刻胶行业的上市公司主要有,上游原料:圣泉集团(605589)、强力新材(300429)、久日新材(688199)、扬帆新材(300637)、万润股份(002643)、瑞联新材(688550)、百川股份(002455)、怡达股份(300721)、安集科技(688019)、江化微(603078);中游光刻胶制造:南大光电(300346)、上海新阳(300236)、容大感光(300576)、飞凯材料(300398)、广信材料(300537)、雅克科技(002409)、晶瑞电材(300655)、彤程新材(603650)。

本文核心数据:光刻胶上市公司产能、光刻胶上市公司营业收入、光刻胶上市公司业务收入

1、光刻胶产业上市公司汇总

光刻胶又称光致抗蚀剂,是一种对光敏感的混合液体,光刻胶可以通过光化学反应,经曝光、显影等光刻工序将所需要的微细图形从光罩(掩模版)转移到待加工基片上。

目前,全球光刻胶市场由日本企业牢牢占据,我国因起步较晚,全国光刻胶上市公司数量不多,产业相关的上市公司汇总如下:

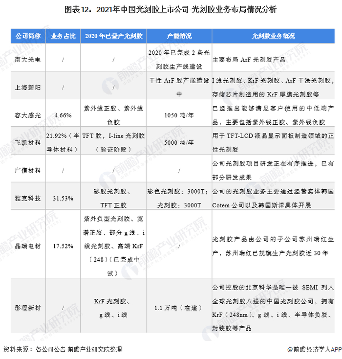
2、光刻胶行业上市公司光刻胶业务布局对比

目前,全球光刻胶产能主要集中于日本企业,解决高端材料“卡脖子”问题迫在眉睫,产业转移和自主可控加速高端光刻胶国产化。目前,在ArF胶领域,南大光电、上海新阳等均有布局;在面板光刻胶领域,飞凯材料、雅克科技、晶瑞电材也均有部分产品实现了量产;而彤程新材控股的北京科华在KrF光刻胶、g线、i线等产品均实现了量产。

3、光刻胶行业上市公司光刻胶业务业绩对比

从光刻胶业务的经营业绩来看,由于大部分上市公司正处于“产能在建”状态,因此,公布相关经营数据的上市公司较少。其中,2020年容大感光的光刻胶业务实现收入2533万元,产量为245.96吨,主要经营中低端光刻胶产品;雅克科技的光刻胶业务实现收入5.69亿元,毛利率为15.27%。值得注意的是,2020年7月、9月,彤程新材战略收购国内半导体光刻胶龙头科华微电子及国内显示面板光刻胶龙头北旭电子,该公司在光刻胶核心原料酚醛树脂端已形成自产供应。

4、光刻胶行业上市公司光刻胶业务规划对比

在“进口替代”的趋势下,光刻胶市场拥有极大的国产替代空间,现有上市公司也加紧了对光刻胶产能的布局,相关业务规划内容如下:

以上数据参考前瞻产业研究院《中国光刻胶行业市场前瞻与投资规划分析报告》,同时前瞻产业研究院还提供产业大数据、产业研究、产业链咨询、产业图谱、产业规划、园区规划、产业招商引资、IPO募投可研、招股说明书撰写等解决方案。

更多深度行业分析尽在【前瞻经济学人APP】,还可以与500+经济学家/资深行业研究员交流互动。

加载中...