新浪财经

【最全】2021年智能家居行业上市公司全方位对比(附业务布局汇总、业绩对比、业务规划等)

前瞻网

关注

原标题:【最全】2021年智能家居行业上市公司全方位对比(附业务布局汇总、业绩对比、业务规划等) 来源:前瞻产业研究院

智能家居设备行业主要上市公司:目前国内智能家居设备行业的上市公司主要有小米集团(1810.HK)、美的集团(000333)、海尔智能(600690)、阿里巴巴(9988.HK)、格力电器(000651)、长虹美菱(000521)等。

本文核心数据:智能家居上市公司区域热力图、业务布局、业绩对比、业务规划

1、智能家居产业上市公司汇总

智能家居是利用物联网、云计算等新技术满足用户信息获取和使用的数字化家庭生活服务系统。目前,我国智能家居产业的上市公司数量较多,分布在各产业链环节。具体包括:

芯片上市公司:乐鑫科技(688018)、聚灿光电(300708)、富满电子(300671);

智能控制器上市公司:雷特科技(832110)、海和科技(870906);

传感器上市公司:森霸传感(300701)、歌尔股份(002241)、兆易创新(603986)、华工科技(000988)、汉威科技(300007);

电容上市公司:江海股份(002484)、法拉电子(600563)、新宙邦(300037);

PCB上市公司:夏兴科技(836072)、天津普林(002134)、兴森科技(002436);

智能家居设备制造及系统设计上市公司:阿里巴巴(9988.HK)、小米集团(1810.HK)、美的集团(000333)、海尔智家(600690)、格力电器(000651)、长虹美菱(000521)、顶固集创(300749)、*ST实达(600734)、安居宝(300155)、安明斯(835778)、西谷数字(836081)、太川股份(832214)、视声智能(870976)、爱迪生(837831)、众天力(873240)、好太太(603848)、海康威视(002415)、狄耐克(300884)、广田集团(002482)、*ST美讯(600898)、长虹华意(000404)、钜士安防(871457)、万佳安(834520)。

2、智能家居行业上市公司业务布局对比

智能家居行业的上市公司中,小米集团的智能家居业务产品布局最为全面,多数企业在境内外均有布局,顶固集创、安居宝、众天力、好太太、广田集团、*ST美讯几家上市公司仅在国内布局。西谷数字、众天力、好太太和*ST美讯几家上市公司智能家居业务占比较大,海康威视、广田集团和长虹华意三家上市公司基本通过参股方式参与智能家居业务的经营。

注:智能家居业务占比以2020年年报数据整理得出。

3、智能家居行业上市公司智能家居业务业绩对比

目前,我国智能家居行业的龙头上市公司是小米集团、美的集团和海尔智家,这三家上市公司的智能家居设备出货量市场份额占比接近40%,其他上市公司市场占比相对较低。众天力和好好太太的智能家居业务实现的毛利率水平较为突出。

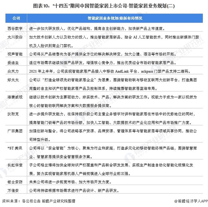
4、智能家居行业上市公司智能家居业务规划对比

根据《关于加快发展数字家庭 提高居住品质的指导意见》,到2025年年底,我国构建比较完备的数字家庭标准体系;新建全装修住宅和社区配套设施,全面具备通信连接能力,拥有必要的智能产品。据此,智能家居行业的龙头企业-小米、美的和海尔纷纷推出创新智能家居系统及产品。智能家居上市公司的智能家居业务规划及最新发展布局情况如下:

以上数据参考前瞻产业研究院《中国智能家居设备行业市场前瞻与投资策略规划报告》,同时前瞻产业研究院还提供产业大数据、产业研究、产业链咨询、产业图谱、产业规划、园区规划、产业招商引资、IPO募投可研、招股说明书撰写等解决方案。

更多深度行业分析尽在【前瞻经济学人APP】,还可以与500+经济学家/资深行业研究员交流互动。

加载中...