新浪财经

2021年中国粮食行业安全现状系列(四):新冠疫情爆发 加剧粮食危机

前瞻网

关注

原标题:2021年中国粮食行业安全现状系列(四):新冠疫情爆发 加剧粮食危机 来源:前瞻产业研究院

粮食安全相关行业主要上市公司:目前国内粮食安全相关行业的上市公司主要有隆平高科(000998.SZ)、丰乐种业(000713.SZ)

本文核心数据:经济冲击所致受灾人数变化、2021年8月全球现有确诊病例分布、2010-2020年世界GDP增速

全球因经济冲击面临粮食危机的人数不断上升

从不同成因所致受灾人数近两年变化情况来看,地区冲突所导致的收粮食危机影响人数不断提升,经济冲击由于全球贸易摩擦以及2020年新冠疫情的因素,受灾人数也大幅提升。

新冠疫情爆发,全球经济近年首次负增长

2020年一场新冠疫情对全球经济带来较大的冲击,截至2021年8月全球现有确诊病例最多的国家为美国接近7200万人。目前全球新冠疫情仍未得到完全的控制,预计对经济发展的影响仍将进一步持续。

全球经济在经历2008年的金融危机后,逐渐恢复,2010年以来尽管增速有所放缓,但仍保持着正向的经济增长,然而2020年初因为疫情的冲击,全球GDP增速出现了近年来首次负增长,为-3.59%。

而这一次经济衰退在不发达国家也尤为明显,根据世界银行统计的相关数据显示,在已统计的2020年粮食危机较为严重的8个地区和区域中,仅有刚果共和国和埃塞俄比亚的国家经济增长为正值,其余均为负值,其中莱索托和津巴布韦的经济衰退幅度更是达到11.06%和8%。

粮食贸易减少加剧平穷国家粮食危机

由于全球经济受到疫情的影响,粮食价格指数从2020年上半年起不断攀升,2021年6月联合国粮农组织表示,5月份世界粮食价格以十多年来最快的月度速度上涨,连续第12个月上涨,创下2011年9月以来的最高水平。可以看到由于疫情对全世界经济的冲击,从而导致粮食价格快速上涨。预计未来,疫情短时间内仍难以得到全面控制,将进一步推动粮食价格的上涨。

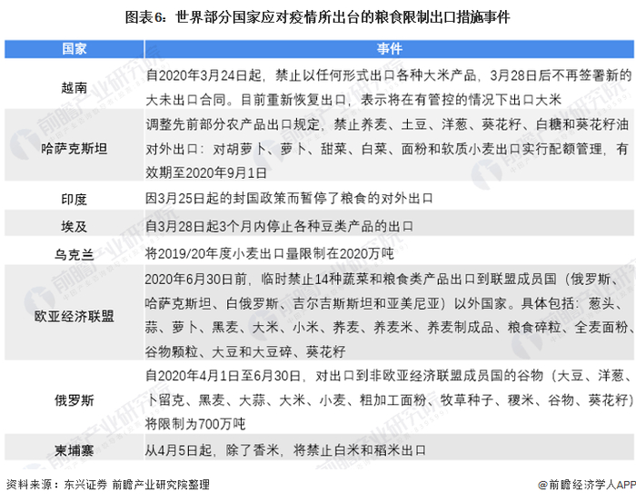
粮食价格上涨的主要因素,则是由于新冠疫情导致全球运输成本提高,以及包括越南、哈萨克斯坦、欧亚经济联盟在内的十余个国家宣布或启动了部分粮食出口限制的举措。其中越南宣布将暂停签署新的大米出口合同,柬埔寨将禁止白米和稻米出口,仅允许香米出口,哈萨克斯坦将对小麦和面粉出口实行配额制,全球最大的稻米出口国印度受封国政策影响导致农产品出口停滞。

根据联合国粮食及农业组织发布的《2020年农产品市场状况报告》,再结合IPC/CH等级高于阶段三的受灾人数全球分布图,我们可以发现处于粮食危机的国家,其粮食谷物消费往往更依赖于进口。这进一步导致在疫情的情况下,各国粮食出口减少,粮食价格上升的情况下,原本处于粮食危机的国家的情况进一步向更恶劣的情况发展。

在目前看来,短期新冠疫情仍无法完全得到控制,全球粮食价格可能进一步上涨,全球粮食危机仍将因此面临较大的挑战

以上数据参考前瞻产业研究院《中国粮食物流行业发展前景与投资预测分析报告》,同时前瞻产业研究院还提供产业大数据、产业研究、产业链咨询、产业图谱、产业规划、园区规划、产业招商引资、IPO募投可研、招股说明书撰写等解决方案。

更多深度行业分析尽在【前瞻经济学人APP】,还可以与500+经济学家/资深行业研究员交流互动。

加载中...