新浪财经

干货!2021年中国跨境电商行业龙头企业对比:跨境通VS联络互动 谁是中国“跨境电商之王”?

前瞻网

关注

原标题:干货!2021年中国跨境电商行业龙头企业对比:跨境通VS联络互动 谁是中国“跨境电商之王”? 来源:前瞻产业研究院

行业主要上市企业:目前国内跨境电商行业的上市公司主要有安克创新(300866)、跨境通(002640)、天泽信息(300209)、ST华鼎(601113)、联络互动(002280)、广博股份(002103)、兰亭集势(LITB)、新维国际控股(08086.HK)

本文核心数据:跨境通、联络互动跨境电商业务布局历程、跨境通、联络互动跨境电商业务运营情况对比、跨境通、联络互动跨境电商业务收入、跨境通、联络互动跨境电商业务毛利率

1、跨境通VS联络互动:跨境电商业务布局历程

受疫情影响,线下消费受到抑制,为线上消费带来了全球性的机遇。与此同时,国家政策的支持,促进了跨境电商快速发展。目前,我国跨境电商行业两家龙头企业跨境通(002640)、联络互动(002280)在跨境电商业务上的布局历程如下:

2、跨境电商业务布局及运营现状:

——跨境电商业务布局:联络互动业务主要布局海外

2014年跨境通收购环球易购100%股权,首次进入跨境带上行业。2018年公司完成对帕拓逊的全资控股并收购优壹电商100%股权。目前,跨境通收购的上述三家公司几乎贡献了公司的全部收入。

而联络互动跨境电商业务主要通过公司电商平台Newegg进行,Newegg总部位于美国加利福尼亚,跨境电商业务主要集中在海外。出了Newegg之外,联络互动还有tt海购和ttchic,通过搭建双向跨境平台,发力电商。

——跨境电商业务运营情况:跨境通会员数量遥遥领先

截至2020年底,跨境通旗下自营网站Gearbest、ZAFUL、Rosegal的注册用户分别为4068万人、5032.51万人和2136.46万人,合计注册用户达到1.12亿人。

截至2020年底,Newegg注册用户有3730万人,年访问量达到3.82亿次;活跃用户有470万人;平均客单价301美元(1940.34元)。

整体来看,跨境通旗下跨境电商网站用户数量占据优势,但联络互动旗下Newegg网站转化率、复购率、平均客单价等方面处于领先。

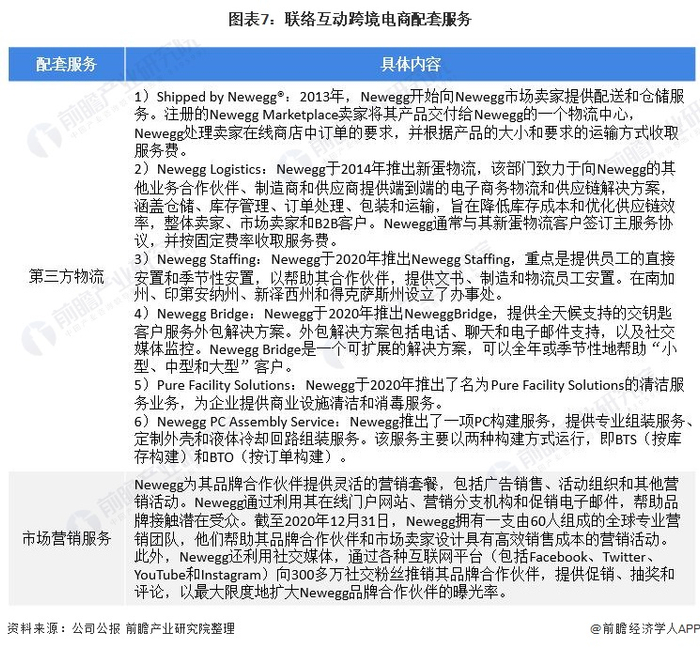
——跨境电商配套设施建设情况:联络互动配套服务更加丰富

跨境通提供的跨境电商配套设施建设包括仓储和物流两个方面。

在物流方面,跨境通主要是与第三方物流服务商合作为主,通过小包和海运、铁运的方式将货物及时送达消费者手中。跨境进口方面主要是通过快递和陆运的物流模式,实现货物的高效配送。

在仓储方面,截止2020年末,公司仓储面积达到23.44万平方米,其中,国内仓15个,仓储面积达到18.84万平方米,海外仓44个,海外仓的仓储面积达到4.6万平方米。目前全资子公司环球易购华南区域相关仓储物流业务全部整合至肇庆的环球易购跨境电商产业园,肇庆跨境电商产业园的启用逐步体现出规模效应带来的仓储成本优势,实现智能输送、集货及包裹的自动分拣。

联络互动可提供跨境电商配套的第三方物流服务和市场营销服务。整体来看,联络互动旗下跨境电商平台Newegg跨境电商配套服务内容更加丰富。

3、跨境电商业务业绩对比:跨境通优势明显

2018-2020年联络互动旗下跨境电商平台Newegg营业收入有所波动,2020年,Newegg实现营业收入21.15亿美元(136.37亿元),同比增长37.88%。

2017-2020年跨境通跨境电商业务收入呈先上升后下降的趋势,2020年跨境通跨境电商业务收入169.61亿元。整体来看,跨境通跨境电商业务收入领先。

在毛利率方面,2017-2020年跨境通跨境电商毛利率逐年下降,从2017年的50.07%下降至2020年的19.01%。2018-2020年Newegg毛利率逐年上升,从2018年的10.2%上升至2020年的12.90%。但整体来看,跨境通跨境电商业务毛利率始终领先于联络互动。

4、前瞻观点:跨境通为中国“跨境电商”之王

在跨境电商行业中,网站用户数量决定了跨境电商业绩,而跨境电商业绩能反应公司的经营概况。基于前文分析结果,前瞻认为,跨境电商在用户数量、跨境电商业绩等方面占有优势,目前是我国跨境电商企业中的“龙头”。

以上数据参考前瞻产业研究院《中国跨境电商行业发展前景预测与投资战略规划分析报告》,同时前瞻产业研究院还提供产业大数据、产业研究、产业链咨询、产业图谱、产业规划、园区规划、产业招商引资、IPO募投可研、招股说明书撰写等解决方案。

更多深度行业分析尽在【前瞻经济学人APP】,还可以与500+经济学家/资深行业研究员交流互动。

加载中...