新浪财经

【最全】2021年云计算产业链上市公司全方位对比(附业务布局汇总、业绩对比、业务规划等)

前瞻网

关注

原标题:【最全】2021年云计算产业链上市公司全方位对比(附业务布局汇总、业绩对比、业务规划等) 来源:前瞻产业研究院

云计算(cloud computing)是分布式计算的一种,指的是通过网络“云”将巨大的数据计算处理程序分解成无数个小程序,然后通过多部服务器组成的系统进行处理和分析这些小程序得到结果并返回给用户。云计算(Cloud Computing)是一种按使用量付费的模式,这种模式提供可用的、便捷的、按需的网络访问,进入可配置的计算资源共享池(资源包括网络,服务器,存储,应用软件,服务),这些资源能够被快速提供,只需投入很少的管理工作,或与服务供应商进行很少的交互。

近年来,我国云计算行业快速发展,行业的高景气度吸引众多企业加入云计算产业发展,巨大的市场孕育出众多上市企业。本文汇总了云计算产业链重点上市公司发展情况,针对相关云计算产业链上市公司的业务布局、业绩情况及业务规划展开全方位对比,从上市企业的角度窥探整个云计算行业的发展现状与趋势。

当前中国云计算市场快速发展,产业链各环节细分市场竞争愈发激烈,根据头部云计算上市企业业务发展规划可以看出,云计算企业基于自身技术、资源优势,深耕特定应用领域,同时通过应用场景开发扩展业务边界;另一方面云计算企业更加重视产业链前向一体化拓展,通过加大云计算基础设施建设投资,拓展区域市场。

1、云计算产业链全景图

云计算产业链的核心是云计算服务行业,由云服务厂商进行云产品开发与相应服务的提供;上游环节为基础设备提供商,将服务器、路由器、交换机等设备出售给IDC厂商或直接出售给云服务商;下游为互联网、政府、金融等广大传统行业与个人用户。

云计算产业链的核心是云服务厂商,海内外主要的厂商有亚马逊、微软、谷歌、Facebook、苹果、阿里、腾讯等互联网转型企业,提供弹性计算、网络、存储、应用等服务。互联网数据中心(IDC)厂商为之提供基础的机房、设备、水电等资源。

基础设备提供商将服务器、路由器、交换机等设备出售给IDC厂商或直接出售给云服务商,其中服务器是基础网络的核心构成,大约占到硬件成本的60%-70%。CPU、BMC、GPU、内存接口芯片、交换机芯片等是基础设备的重要构成。

光模块是实现数据通信的重要光学器件,广泛用于数据中心,光芯片是其中的核心硬件。云计算产业最终服务于互联网、政府、金融等广大传统行业与个人用户。

2、云计算产业链上市公司汇总

目前,我国云计算行业的上市公司数量较多,集中分布于云服务产品设计开发环节,也存在基础设施厂投资中游软件与平台开发、云计算服务商投资上游基础设施的纵向产业链整合的情况。前瞻汇总中国云计算行业上市公司信息,具体包括:

提供基础设备公司:光环新网(300383.SZ)、中际旭创(300308.SZ)、光迅科技(002281.SZ)、城地香江(603887.SH)、新易盛(300502.SZ)、金财互联(002530.SZ)、数据港(603881.SH)、天孚通信(300394.SZ)、奥飞数据(300738.SZ);

云计算产品开发公司:宝信软件(600845.SH)、东华软件(002065.SZ)、太极股份(002368.SZ)、用友网络(600588.SH)、东软集团(600718.SH)、国网信通(600131.SH)、金山云(KC.O)、网宿科技(300017.SZ)、深信服(300454.SZ)、恒生电子(600570.SH)、科华数据(002335.SZ)、科锐国际(300662.SZ)、华胜天成(600410.SH)、浙大网新(600797.SH)、金蝶国际(0268.HK)、华宇软件(300271.SZ)、石基信息(002153.SZ)、万达信息(300168.SZ)、易华录(300212.SZ)、梦网科技(002123.SZ)、润和软件(300339.SZ)、美亚柏科(300188.SZ)、卫宁健康(300253.SZ)、金山办公(688111.SH)、东方国信(300166.SZ)、长亮科技(300348.SZ)、拓维信息(002261.SZ)、泛微网络(603039.SH)、浪潮软件(600756.SH)、安恒信息(688023.SH)、*ST大唐(600198.SH)、首都在线(300846.SZ)、二六三(002467.SZ)、中新赛克(002912.SZ);

云计算平台服务公司:阿里巴巴-SW(9988.HK)中国移动(0941.HK)、腾讯控股(0700.HK)、中国电信(0728.HK)、中兴通讯(000063.SZ)、浪潮信息(000977.SZ)、星网锐捷(002396.SZ)、中科曙光(603019.SH)、优刻得-W(688158.SH)、光云科技(688365.SH)。

目前,中国共有超过20个城市将云计算作为重点发展产业,中国云计算基础设施集群化分布的特征突显,已初步形成以环渤海、长三角、珠三角为核心,成渝、东北等重点区域快速发展的基本竞争格局。根据Wind云计算产业链市场热力指数绘制中国云计算产业链各环节企业区域分布图如下:

2、云计算行业上市公司业务布局对比

现阶段,如何加快产业部署以提高市场份额占比将成为业内企业的主要目标。为进一步占有市场,云企业根据自身主营业务的特点因地制宜地加码云计算业务,主要从两个方面促进云计算产业良性发展。其一,通过大规模资本支出以加快云计算建设,其中数据中心是关键建设环节。大规模资本投入有助于产业的扩张与建设的落地。其二,多角度布局应用场景,使下游用户切实享受云计算的便利。云企业对于应用端的部署使云计算与社会生产生活相融合,产业功能得以有效实现,市场得以繁荣。

前瞻汇总中国云计算企业业务布局情况进行分析,现阶段业内企业区域布局广阔,领先企业加速海外布局进程,其中阿里巴巴、腾讯控股两大互联网巨头与华为一家传统IT企业海外布局为海外布局第一梯队,其他企业基于境内业务细分应用场景进行相关境外业务拓展活动。分析业务竞争力,阿里巴巴、腾讯、华为竞争力较强。

分析中国云计算行业上市公司相关云计算业务业绩,由于各企业云计算业务产业布局步调不一,业务方向不一,故相关业务毛利存在较大差异,结合企业相关云计算项目营业占比情况可得,相较于云计算软件以及解决方案,目前云计算基础设施以及相关运营增值服务盈利能力较强,未来应用场景的拓展以及市场需求的进一步拉动,云计算产品盈利能力有望进一步加强。

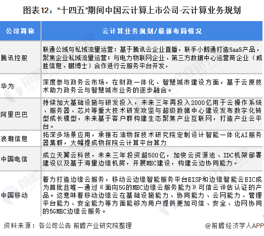
分析“十四五”规划发展目标,云计算行业作为强化国家战略科技力量前沿行业,是国家重点发展的战略性新兴产业之一,也是数字经济必不可少的一环,“十四五”规划出台对云计算行业具有促进其结构性优化发展的积极影响。正值“十四五”开局之年,前瞻汇总“十四五”期间中国领先云计算企业相关业务规划情况,分析得出现阶段业内公司基于自身技术、资源优势,通过加强产业链合作、深耕特定应用领域、加大云计算基础设施等方式发展云计算业务。

以上数据参考前瞻产业研究院《中国云计算产业发展前景预测与投资战略规划分析报告》,同时前瞻产业研究院还提供产业大数据、产业研究、产业链咨询、产业图谱、产业规划、园区规划、产业招商引资、IPO募投可研、招股说明书撰写等解决方案。

更多深度行业分析尽在【前瞻经济学人APP】,还可以与500+经济学家/资深行业研究员交流互动。

加载中...