新浪财经

干货!2021年中国储能行业龙头企业分析——阳光电源:储能业务高速增长

前瞻网

关注

原标题:干货!2021年中国储能行业龙头企业分析——阳光电源:储能业务高速增长 来源:前瞻产业研究院

行业主要上市企业:目前国内储能行业的上市公司主要有宁德时代(002074)、派能科技(688063)、国轩高科(002074)、比亚迪(002594)、亿纬锂能(300014)、星云股份(300648)、均胜电子(600699)、科列技术(832432)、国电南瑞(600406)、华自科技(300490)、金风科技(002202)、阳光电源(300274)、盛弘股份(300693)、科华恒盛(002335)、科士达(002518)、固德威(688390)、阳光电源(300274)、科陆电子(002121)、南都电源(300068)、德赛电池(000049)、赣锋锂业(002460)

本文核心数据:阳光电源光伏逆变器产销量、阳光电源储能业务收入及占比、阳光电源毛利率

1、中国储能行业龙头企业全方位对比

储能是指在能量富余的时候,利用特殊技术与装置把能量储存起来,并在能量不足时释放出来,从而调节能量供求在时间和强度上的不匹配问题。目前国内储能行业的上市公司主要有比亚迪(002594)、赣锋锂业(002460)、国轩高科(002074)、南都电源(300068)、当升科技(300073)、亿纬锂能(300014)、德赛电池(000049)、阳光电源(300274)

2、阳光电源:储能业务的布局历程

阳光电源1997年成立;2011年在深圳证券交易所成功上市;2014年携手三星开展储能装备的研制和生产,共同拓展新能源储能市场,荣膺国家级“守合同重信用”企业。

3、阳光电源:储能业务布局及运营现状

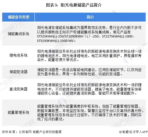
——储能业务产品布局:业务涵盖储能产业链各个环节

阳光电源储能业务依托全球领先的新能源发电技术和一流的电力电子变换技术,专注于锂离子电池储能系统研发、生产、销售和服务,可提供储能变流器、锂电池模组、能量管理系统等储能核心设备,实现辅助新能源并网,电力调频调峰,需求侧响应,微电网,户用等储能系统解决方案,是全球最有经验的储能设备及系统解决方案供应商。

——储能系统应用区域:广泛应用于中国及海外众多国家

作为国内最早涉足储能领域的企业之一,阳光电源储能系统广泛应用在中国、美国、英国、加拿大、德国、日本、澳大利亚、印度等众多国家。

目前公司储能系统广泛应用在美、英、德等成熟电力市场,不断强化风光储深度融合。在北美,阳光电源的工商业储能市场份额就超过了20%;在澳洲,通过与分销商的深度合作,阳光电源户用光储系统市占率超过24%。2020年阳光电源储能系统全球发货800MWh,未出现一例安全事故,在调频调峰、辅助可再生能源并网、微电网、工商业及户用储能等领域积累了广泛的应用经验。2020年相继为英国门迪100MW/100MWh储能电站、青海特高压外送基地电源配置项目、山东莱州光储融合电站以及安徽谯北风储示范电站等多个项目提供整体解决方案。

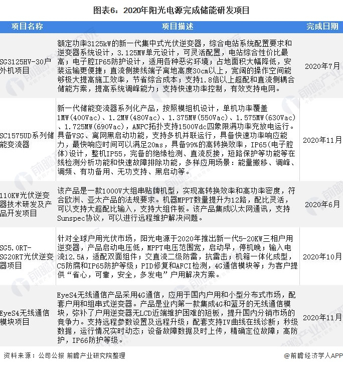
——储能项目建设:2020年完成多项储能研发项目

2020年阳光能源继续加大储能项目研发投入,完成了多项储能研发项目。2020年公司完成研发的储能相关项目如下:

——储能产品产销量:2020年销量翻倍

2020年公司光伏逆变器业务量大幅增加,带动了光伏逆变器销量的增长。2020年公司光伏逆变器销量33516MW,同比增长103.89%。

4、阳光电源:储能业务经营业绩

2020年发布了1500V全场景储能系统解决方案,降本增效显著,成为当前平价上网压力下,新能源+储能实现规模化发展的关键支撑技术。这使阳光电源储能业务高速增长。2020年公司储能业务实现收入11.69亿元,同比增长115.17%。

在毛利率方面,2018-2020年阳光电源的毛利率呈下降趋势,从2018年的24.86%下降至2020年的22.63%。

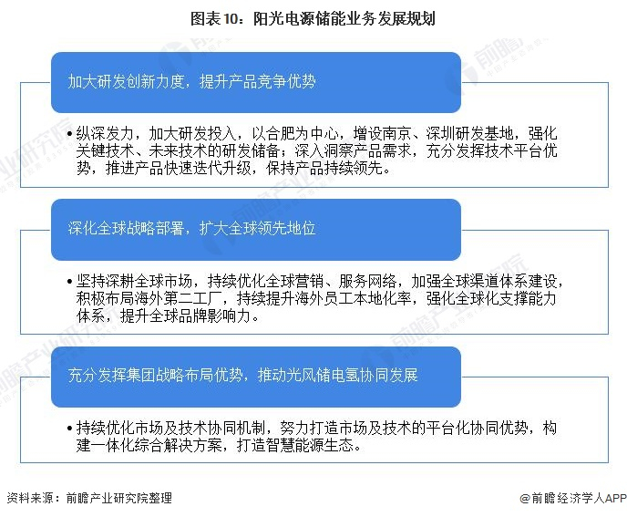
5、阳光电源:储能业务发展规划

未来,公司将聚焦清洁电力转换领域,持续深化全球战略部署,聚焦业务纵深发力,持续加大研发创新力度,强化核心竞争优势,推动光风储电氢协同发展,强化组织能力,扩大全球领先地位,实现集团快速可持续增长。

以上数据参考前瞻产业研究院《中国储能行业市场前瞻与投资预测分析报告》,同时前瞻产业研究院还提供产业大数据、产业研究、产业链咨询、产业图谱、产业规划、园区规划、产业招商引资、IPO募投可研、招股说明书撰写等解决方案。

更多深度行业分析尽在【前瞻经济学人APP】,还可以与500+经济学家/资深行业研究员交流互动。

加载中...