新浪财经

【最全】2021年塑料包装行业上市公司全方位对比(附业务布局汇总、业绩对比、业务规划等)

前瞻网

关注

原标题:【最全】2021年塑料包装行业上市公司全方位对比(附业务布局汇总、业绩对比、业务规划等) 来源:前瞻产业研究院

本文核心数据:中国塑料包装行业上市公司汇总、中国塑料包装行业上市公司区域热力、塑料包装行业上市基本信息

1、塑料包装行业上市公司汇总

塑料包装在我国已经有较长时间的发展历史,已经形成了较为成熟的产业链。目前,我国塑料包装行业的上市公司数量较多,分布在各个产业链环节。具体包括:

通用塑料上市公司:金发科技(600143)、沃特股份(002886)、国恩股份(002768);

塑料助剂上市公司:瑞丰高材(300243)、利安隆(300596)、雅克科技(002409)、呈和科技(688625)、日科化学(300214)、嘉澳环保(603822);

塑料加工专用设备上市公司:泰瑞机器(603289)、伊之密(300415)、克劳斯(600579);

塑料包装制造上市企业:紫江企业(600210)、双星新材(002585)、双汇发展(000895)、通产丽星(002243)、宏裕包材(837174)、中粮包装(HK.00906)、华源控股(002787)、永新股份(002014)、天成科技(838451)。

2、塑料包装行业上市公司业务布局对比

目前,在塑料包装行业中,紫江企业的业务布局较广,塑料包装产量及收入规模较大,在行业处于领先地位,竞争力较强。此外双星新材、永新股份塑料包装业务收入规模也较大,处于行业第一梯队,也具有较强的竞争力。

3、塑料包装行业上市公司塑料包装业务业绩对比

目前,我国在我国塑料包装行业的龙头上市公司中,紫江企业、永新股份和双星新材塑料包装业务营业收入较高。同时,紫江企业和永新股份塑料包装产品线比较齐全,产品类型丰富。

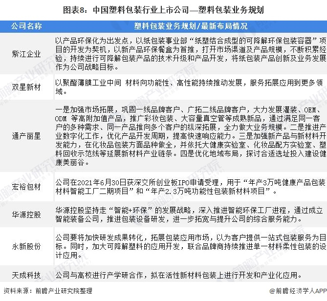
4、塑料包装行业上市公司塑料包装业务规划对比

从各上市公司塑料包装业务的发展规划来看,随着“禁塑令”的逐步实施,各公司的主要发展方向以绿色包装为主。通过加大研发投入、研发新材料等方式逐步向绿色包装业务拓展。各公司的具体情况如下:

以上数据参考前瞻产业研究院《中国塑料包装行业产销需求与投资预测分析报告》,同时前瞻产业研究院还提供产业大数据、产业研究、产业链咨询、产业图谱、产业规划、园区规划、产业招商引资、IPO募投可研、招股说明书撰写等解决方案。

更多深度行业分析尽在【前瞻经济学人APP】,还可以与500+经济学家/资深行业研究员交流互动。

加载中...