干货!2021年中国车联网行业龙头企业分析——四维图新:忍受转型阵痛、坚持布局车联网
前瞻网
原标题:干货!2021年中国车联网行业龙头企业分析——四维图新:忍受转型阵痛、坚持布局车联网 来源:前瞻产业研究院
车联网行业主要上市公司:四维图新(002405)、东软集团(600718)、启明信息(002232)、高鸿股份(000851)、易华录(300212)、银江股份(300020)、千方科技(002373)
本文核心数据:研发投入及占比、业务营收及占比、细分产品占比、销售区域占比
1、中国车联网行业龙头企业全方位对比
目前,中国车联网市场上有多家知名企业,其中的三家是四维图新、东软集团和千方科技。
根据公司公报显示,四维图新、东软集团和千方科技的业务或产品类型均主要涉及软件和信息技术服务。其中四维图新主要进行高精地图、车联网及遥感通信等相关业务;东软集团聚焦计算机软件开发业务;而千方科技主要进行应用软件开发及边缘计算。三家公司的业务均布局车联网及其相关领域,如汽车互联和智能交通。
2、四维图新:车联网业务的布局历程
2002年,四维图新成立;2010年上市中小板;自2011年开始,公司开始进行高精地图的业务布局,先后收购Mapscape、中交宇科,并控股图吧集团;随着2014年腾讯入股,公司的地图业务得到进一步发展。2017年开始,公司的高精地图和车联网相关业务开展顺利,接收到大量订单。
3、四维图新:车联网业务细分市场发展现状
——聚焦“智能汽车大脑”,挺进自动驾驶和车联网等领域
目前,四维图新定位于“智能汽车大脑”,进行以数据、算法和算力为核心的产业升级,发力自动驾驶、芯片、车联网、位置大数据、数字地图五大领域。
四维图新作为一家国资委背景、中国航天科技集团控股的老牌汽车导航供应商,深耕汽车地图及导航领域。然而随着汽车智能化逐渐成为主流,公司开始进行业务转型,以期在潜力巨大的智能网联汽车市场占据一席之地。
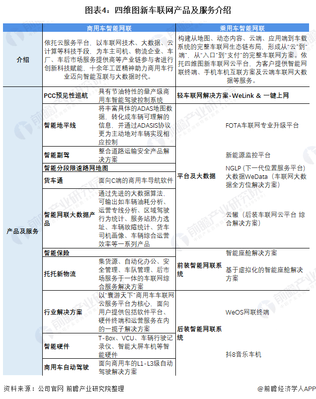
在车联网相关领域,公司将业务分部布局于乘用车和商用车领域。乘用车车联网业务主要分成四大部分,进行上网服务、平台及大数据监控和升级、前装系统和后装系统的解决方案。商用车车联网业务主要分成11项业务。从公司的产品及业务列表来看,公司在车联网领域进行了细致的布局,以寻求转型的成功。
——逆风状态保持高额研发投入足见转型决心
2020年可谓是四维图新的“至暗时刻”。2018-2020年,四维图新营业收入出现连续下滑。2020年,营收下降至21.48亿元,同比下降7.54%;且亏损约3亿元。
同时,虽然四维图新的研发支出和占比逐年下降,但占比均在50%以上,足见四维图新转型升级的决心。即使在疫情黑天鹅和严重亏损的2020年,四维图新的研发投入仍然高达11.82亿元,占2020年营业收入的55.03%。
4、四维图新:车联网业务经营业绩
——业务表现亮眼,相关营收持续上升
2018-2020年,四维图新布局车联网的成果亮眼,相关业务营收及占比均逐年上升。2020年,公司车联网营收达到7.69亿元,占总营收的35.80%。
——销售渠道覆盖全国
2020年,四维图新的主要销售区域为中国大陆。根据公司公告显示,公司的销售渠道已覆盖全国范围,前装业务也已服务70多家客户,超过100多家合作伙伴。
——车联网业务增多,导航业务占比下降
2019-2020年,四维图新的业务逐渐向车联网靠拢。车联网的业务占比最高,且比重增长约6个百分点;相应地,导航业务下降6个百分点。可见四维图新正在抓紧降低传统汽车地图和导航业务,逐步布局车联网。
这主要是因为三个原因,其一是手机导航对传统车载地图导航的挤占作用;其二是阿里支持下高德地图的强大生态,以及百度地图、腾讯地图的崛起;第三则是汽车智能化趋势下带来的大片“蓝海”,让公司看到了车联网及相关领域的全新发展方向。
5、四维图新:车联网业务发展规划
根据2021年6月,国家工信部发布的《车联网(智能网联汽车)网络安全标准体系建设指南》,到2023年底,初步构建起车联网(智能网联汽车)网络安全标准体系,重点研究基础共性、终端与设施安全、网联通信安全、数据安全、应用服务安全、安全保障与支撑等重点行业标准和国家标准,完成50项以上重点急需安全标准的制修订工作。到2025年,形成较为完备的车联网(智能网联汽车)网络安全标准体系,完成100项以上重点标准,提升标准对细分领域的覆盖程度,加强标准服务能力,提高标准应用水平,支撑车联网产业安全发展。
四维图新作为我国车联网行业的龙头企业,在现有车联网相关成果的支持下,也提出了未来发展规划。公司计划加快进行“智慧汽车大脑”布局,建设生态闭环,并提供智能位置大数据服务,布局智能出行。
以上数据参考前瞻产业研究院《中国车联网行业市场前瞻与投资战略规划分析报告》,同时前瞻产业研究院还提供产业大数据、产业研究、产业链咨询、产业图谱、产业规划、园区规划、产业招商引资、IPO募投可研、招股说明书撰写等解决方案。
更多深度行业分析尽在【前瞻经济学人APP】,还可以与500+经济学家/资深行业研究员交流互动。