新浪财经

恒大财富兑付方案更新 总经理杜亮承认自己提前兑付 未兑产品总额400亿

经济观察报

关注

原标题:恒大财富兑付方案更新 总经理杜亮承认自己提前兑付 未兑产品总额400亿

经济观察网 记者 张晓晖  恒大财富理财产品兑付风波事件有了最新的进展。

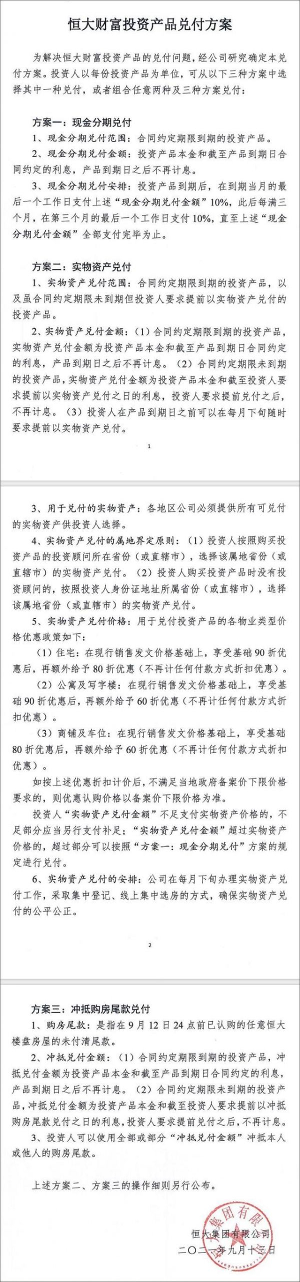
9月13日,恒大财富的控股公司——恒大集团有限公司(下称“恒大集团”)公布了最新的三种兑付方案。

方案一为现金分期兑付。投资产品到期后,在到期当月的最后一个工作日支付上述“现金分期兑付金额”10%,此后每满三个月,在第三个月的最后一个工作日支付10%,直至上述“现金分期兑付金额”全部支付完毕为止。

这意味着,投资者在到期之后,最快27个月才能拿回全部本金加利息,利息以到期日为止,到期之后不再计息。

方案二为实物资产兑付。恒大各地区公司提供所有可兑付的实物资产供投资人选择。住宅为现售价格9折优惠基础上再打8折;公寓和写字楼为现售价格9折优惠基础上再打6折;商铺与车位为现售价格8折优惠基础上再打6折。

方案三位冲抵购房尾款兑付。购房尾款是指在9月12日24点前已认购的任意恒大楼盘房屋的未付清尾款。

恒大集团表示,投资人可以从以上三种方案中选择其中一种兑付,或者组合任意两种及三种方案兑付。

自从9月9日恒大财富的理财产品爆出兑付风波之后,各地的恒大财富投资人向恒大集团交涉,要求拿回理财产品的本金。

9月10日恒大财富曾披露过一个区分投资金额的分期兑付方案,但很快就被多数投资拒绝,恒大财富法人代表、总经理杜亮在一个会议上称自己和同事已经几天几夜没有合眼。

据多家媒体报道,9月10日下午,恒大集团董事局主席许家印在恒大财富专题会上表态:“很多员工和业主都拿着辛苦钱、血汗钱和养老钱来买了恒大财富的产品,我代表集团明确承诺一定要全部兑付,一分钱不能少。”

会议上,许家印还对恒大高管提前兑付的传闻予以否认,许家印表示:“所有兑付必须要有计划有原则,任何人不可以搞特殊化,公司之前没有、今后也绝不允许任何人私下提前兑付。”

9月12日(星期一)和9月13日(星期二),恒大全国各地分公司遇到投资者上门交涉,要求恒大集团兑付理财产品。

9月13日,恒大集团的最新兑付方案公布之后,有投资者不买账,要求实行“杜亮方案”,所谓杜亮方案,是指恒大财富总经理杜亮,于2021年5月31日提前兑付了自己在恒大财富购买的理财产品。

网上曝出杜亮与杜亮父亲杜永平,总计四笔合计1000多万元的投资,已经全部提前兑付的交易凭证。

在9月12日晚间,杜亮面对众多投资者的质疑时,承认自己已经提前兑付,原因是“家里有急事”。不过对于兑付金额,杜亮并未提及。

对此,有投资者怀疑恒大财富高管明知理财产品即将有兑付危机,从而提前早兑付。

同时,在当天与投资者的沟通中,因为投资者纷纷要求提前兑付,杜亮表示恒大集团一下子拿不出400亿的现金来进行兑付所有的理财产品。

9月13日,恒大集团第二版兑付方案披露之后,9月14日,全国各地仍然有投资者在恒大各地分公司上门交涉。

有投资者对经济观察网记者表示,恒大集团第二版兑付方案存在漏洞:恒大的各省地区公司项目账户受到当地房管局的监管,必须有现金进入监管账户才可以网签,不允许以房抵债,方案二和方案三均存在操作上的漏洞。

恒大集团在9月13日公布第二版兑付方案的末尾写道:上述方案二、方案三的操作细则另行公布。

目前,恒大各地分公司,均安排地方公司一把手亲自处理恒大财富的兑付问题。比如恒大地产山东公司就专门成立了恒大财富兑付处置小组,由山东公司董事长廖嘉宁和7位山东公司副总经理,以及13名骨干员工一起组成的21人规模小组,专事恒大财富兑付。

资本市场上,恒大的股价也在恒大财富出现兑付问题后大跌。

9月13日,中国恒大(03333.HK)大跌6.91%,每股报3.37港元;9月14日上午,中国恒大继续大跌9.79%,盘中已经跌破3港元,最低至每股2.98港元

经济观察网记者将继续追踪报道恒大财富兑付事件。

加载中...