新浪财经

2021年中国航空转包市场现状及发展趋势分析 市场高速发展、企业国际化势头较猛

前瞻网

关注

原标题:2021年中国航空转包市场现状及发展趋势分析 市场高速发展、企业国际化势头较猛 来源:前瞻产业研究院

国内航空转包行业主要上市企业:中航西飞(000768)、中直股份(600038)、航发科技(600391)、洪都航空(600316)、海特高新(002023)、博云新材(002297)、中航光电(002179)

本文核心数据:市场规模

市场处于高速发展时期

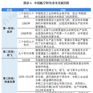
中国的航空工业外贸转包生产始于1980年,先后与美国波音、欧洲空客、加拿大庞巴迪、巴西航空工业公司等世界先进飞机制造公司以及美国通用电气公司、英国罗罗公司、美国普惠公司等发动机制造公司建立了工业合作关系,开展了广泛的航空零部件外贸转包生产,项目涉及机头、机翼、机身、尾段、舱门、发动机部件等多种产品。而目前,中国航空转包业务处于高速发展时期。

市场规模逐年上升

2015-2020年,中国民用航空转包市场规模逐年上升。2020年。中国市场规模达到144亿元。

近些年来,中国航空企业一直通过国际航空转包生产以及大量合资企业建设的方式,不断提升国际主力机型结构部件、金属型材、金属零部件等方面的生产能力和产品质量,逐步成为世界航空产业重要的组成部分,提升了国际化发展能力。

随着中国民用航空零部件转包交付金额不断扩大,波音、空客等零部件转包需求持续增长,中国企业获得的民航转包生产金额呈稳步上升趋势,国内民营航空企业获得的国际航空转包份额也逐渐提升。

民营企业国际化战略势头较猛

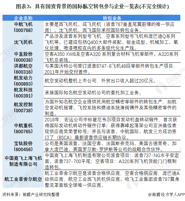
目前,国内企业承接航空国际转包业务,主要还是由中航工业和中国航发两大军工集团的旗下个主机厂或成立的合资公司承担。根据中航工业的年报显示,目前中航工业整体承担了约80%的航空发动机转包业务。而民营企业,在国际转包业务市场上的份额不多,但参与广泛,发展势头迅猛。

中国航空转包仍需努力

随着中国航空工业的发展,产品技术水平与质量逐渐获得国际市场的认可。近年来,中国航空转包生产发展非常迅猛。中国将在国际航空转包市场上与世界各民用飞机制造商包括中国商飞、波音、空客、庞巴迪、巴西航空等开展全方位的合作。目前全球知名飞机制造商均有采用中国产品,以波音公司为例,在全球飞行的6000架波音飞机当中,均有中国制造的零部件及零件。

然而,民营企业的航空转包业务发展较晚,市场规模还无法与欧美国家的市场规模相比;综合来看,中国航空转包行业仍需努力发展。

未来市场规模将超过160亿元

假设未来按照2015-2020年的平均增速来计算未来航空零部件转包规模,则2026年航空转包规模将增长到167亿元左右,增速为2.47%。可见,中国航空转包市场发展前景较好,中国行业内相关企业应该继续加强与国际航空龙头的合作,以拓展自身业务,深化国际化发展战略。

以上数据参考前瞻产业研究院《中国航空零部件制造行业市场前瞻与投资预测分析报告》,同时前瞻产业研究院还提供产业大数据、产业研究、产业链咨询、产业图谱、产业规划、园区规划、产业招商引资、IPO募投可研、招股说明书撰写等解决方案。

更多深度行业分析尽在【前瞻经济学人APP】,还可以与500+经济学家/资深行业研究员交流互动。

加载中...