化妆品商标争端不止,侵权、抢注何时休?
界面新闻
原标题:化妆品商标争端不止,侵权、抢注何时休?
图片来源:图虫创意
商标侵权和商标抢注在各行各业都不是陌生的词了,在化妆品行业我们也会经常看到这样的问题。主要有两种方式,一是国内企业抢先在中国大陆注册国外品牌的名字信息;二是直接抄袭国外品牌的商标或整体设计样式,这点在出口产品中也是重灾区。
第一种情况,以前不时就有耳闻,海外化妆品企业进驻中国市场时发现,品牌约定俗成的中文商标已经被注册。根据中国商标注册“谁先申请,商标归谁”的原则,企业难以维权,只好通过“改名”来求全。
比如,曾引起过业内大量关注的3ce商标抢注事件就是一起典型例子。欧莱雅旗下彩妆品牌3CE STYLENANDA(原3 Concept Eyes)因商标“3 CONCEPT EYES”被武汉兰达化妆品有限公司(现为上海芬岚化妆品有限公司)抢注,改名3CE STYLENANDA(三熹玉),于2019年宣布正式进入中国市场。
今年内,媒体也曾报道过这样的新闻,比如近期的菲洛嘉、年初的UNNY都上演了“真假美猴王”的争议。而此外,国内出口产品在商标侵权的问题上也是屡见不鲜,多家公司的产品被处罚、被海关扣留货品等。本文就围绕这两点来展开盘点一二。
从菲洛嘉和UNNY,看品牌商标“罗生门”
1)“菲洛嘉Vitalorga”VS“FILL-MED菲欧曼”
近日,菲洛嘉Vitalorga和FILL-MED菲欧曼对于“菲洛嘉”10类(医疗器械)商标的争端,引起了行业关注。
8月19日,菲洛嘉Vitalorga正式发布《菲洛嘉正式落地中国并推进本土化医疗战略》,表示将收回“菲洛嘉”中文商标使用权限,在此之后,菲洛嘉医疗器械产品正品包装上都印有“菲洛嘉”和“Vitalorga”标识,销售菲洛嘉医疗器械产品均须有菲洛嘉(北京)医疗器械有限公司书面授权。
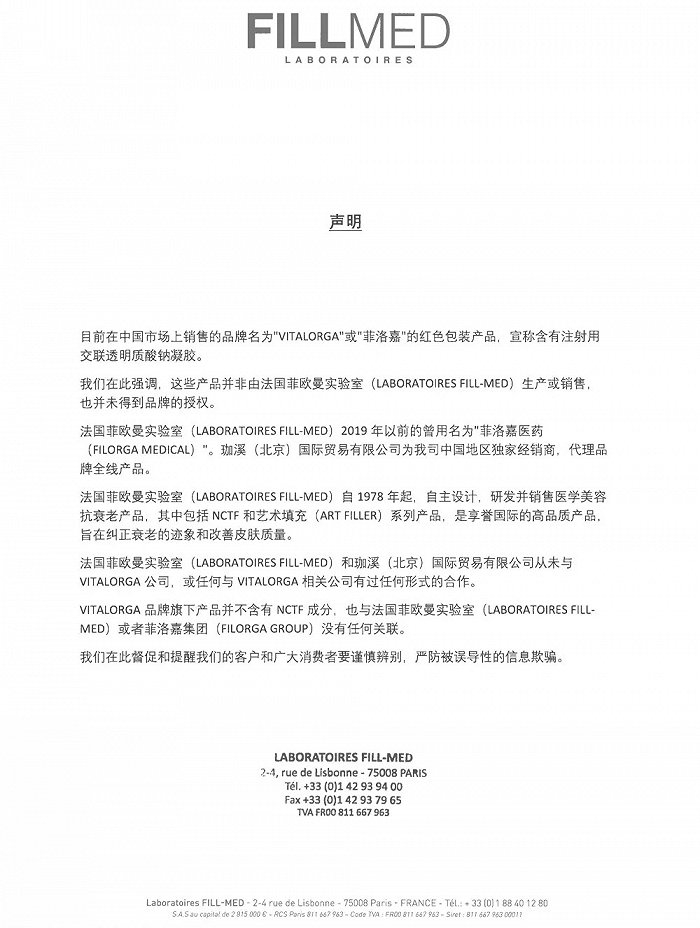
8月26日,菲欧曼实验室(LABORATOIRES FILL-MED,原FILORGA MEDICAL菲洛嘉医学)发表声明,称目前中国市场上销售的品牌名为“VITALORGA”或“菲洛嘉”的红色包装产品并非法国菲欧曼实验室生产或销售,也从未获得授权。
图片来源于LABORATOIRES FILL-MED官网
FILORGA MEDICAL(中文译名“菲洛嘉医学”)于1978年在法国巴黎创建,2016年进入中国市场。2019年,菲洛嘉医学将其日化线拆分,出售给高露洁公司,“菲洛嘉”3类(日化)商标随之转移,目前由高露洁公司所有。
同年,菲洛嘉医学全新升级其主营医美产品/服务的专业线,正式更名为FILL-MED LABORATOIRES(FILLMED菲欧曼实验室),但市场上“菲洛嘉”仍作为中文译名大量使用。而据中国商标网信息,“菲洛嘉”10类(医疗器械)这一中文商标,由菲洛嘉(北京)医疗器械有限公司的关联公司北京上古方生物科技有限公司于2014年注册所有。该商标也是目前菲欧曼实验室与北京上古方生物科技有限公司的争端所在。
中国商标网信息显示,目前注册号为14367406的“菲洛嘉”10类(医疗器械)商标处于“撤销/宣告无效申请审查中”状态。
截图自中国商标网
商标流程状态也一直处在“评审应诉”“撤销连续三年停止使用注册商标”“撤销注册商标复审”的争议中。
截图自中国商标网
此外,两家公司都于今年重新提交了商标申请。
截图自中国商标网
2)“IM‘UNNY”VS“UNNY CLUB”
今年年初,韩国DAMIIN CO.,LTD公司(下称中文名“多美人株式会社”)旗下品牌UNNY也因为在中国的品牌名(“UNNY”、“UNNY CLUB”)被抢注而不得不进行了品牌升级,对外宣布正式更名为“IM ‘UNNY”(釉妮)。
图片来源于IM'UNNY官方微博
据角马知识产权报道,韩国DAMIIN CO.,LTD公司曾在中国设立全资控股的悠宜化妆品(江苏)有限公司。其中国代理方通过在国内抢注商标、恶意转让股权等方式,将悠宜化妆品(江苏)有限公司据为己有,并以“UNNY CLUB”的品牌名和“进口韩妆”的名义销售产品。
截图自企查查
据中国商标网信息,目前“IM'UNNY”3类(日化用品)、21类(化妆用具)、35类(广告宣传)商标归属于多美人株式会社,而“UNNY CLUB”3类、21类、24类(纺织品)、35类和44类(医疗美容等)商标归属于佩莱品牌管理有限公司。
信息来源于中国商标网
此外,企查查开庭公告信息显示,多美人株式会社目前正在通过法律手段维护自己的权益。
截图自企查查
出口产品也成商标侵权重灾区
据记者了解,全国海关上半年查扣侵权嫌疑货物3.79万批次,扣留侵权嫌疑货物3833万件,涵盖食品、化妆品、服装等消费品领域以及货运、跨境电商、邮递等重点渠道。
9月3日,广州市碧欧化妆品有限公司(以下简称“碧欧公司”)因“未经商标注册人的许可,在同一种商品上使用与其注册商标相同的商标的”受到处罚。
行政处罚内容显示,碧欧公司曾与越南洗发水品牌VOUDIOTY签订委托加工合同,生产一款带“VOUDIOTY”等字样的洗发水。碧欧公司因在“VOUDIOTY”商标注册、代加工合同到期后,未经允许擅自生产带该商标的洗发水而受到处罚。
9月1日,B2B平台敦煌网上的一些经销店铺也因销售标识“secret xpress control”相似字样的睫毛膏被商标“secret xpress control”持有者美国化妆品公司Frugality起诉,而据积特知识产权报道,被告店铺多达626家。
“secret xpress control”的两项商标Frugality公司于2019年7月31日、今年8月5日分别申请注册。
截图自美国专利商标局
9月2日,敦煌网平台官方发布《新增Among Us、Kendra Scott、APM Monaco、Motley Crue、Draft Top、SECRET XPRESS CONTROL等品牌知识产权保护公告》,表示近期接到品牌方投诉,部分卖家销售的产品涉及侵犯SECRET XPRESS CONTROL等品牌的相关知识产权。
截图自敦煌网官网
此外,网站官方还给出了相关知识产权的参考信息。
图片来源于敦煌网官网
今年开年以来,敦煌网就已经接到过包括Gucci、NARS在内的大量品牌方对其平台卖家投诉,共累计发布26项知识产权保护公告,但侵权问题依旧存在。
敦煌网8月接到品牌投诉后发布的整改公告及品牌解读
据中华人民共和国海关总署8月5日报道,大榭海关在浙江某公司申报出口至国外的货物中,查获涉嫌侵犯“Maybelline”“VICTORIA'SSECRET”等商标权的粉底液、唇彩、爽肤水、身体乳等商品约4万余件。
严管大背景下,商标合规应引起重视
除了以上两个现象,部分化妆品企业也时常对知名公众人物名字、微信公众号ID等进行抢注。但在国家监管趋严的大背景下,有关部门对此类行为的打击和制止也越来越反应迅速。
比如,8月5日,全红婵在东京奥运会跳水夺冠后,一些企业和个人闻风而动,开始注册“全红婵”3类商标。19日,国家知识产权局就发布通告,依法驳回“杨倩”、“陈梦”、“全红婵”等109件商标注册申请。
截图自国家知识产权局
再如,广州市缦妆化妆品有限公司成功注册泰国资讯公众号暹罗飞鸟(微信号:siambird)同名“暹罗飞鸟 SIAM BIRD”3类商标。
虽然在不同类目下的同名商标注册合法,但暹罗飞鸟公众号官方表示广州市缦妆化妆品有限公司在进行同名注册后,还抄袭了公众号暹罗飞鸟的Logo,并用于化妆品包装设计。
对此,暹罗飞鸟公众号积极维权。目前,暹罗飞鸟SIAM BIRD化妆品淘宝旗舰店已经将全部商品下架处理。
此外,5月18日,我们还看到了今年首个化妆品商标恶意抢注被驳回的案例。
据《中国市场监管报》报道,日本东京济滕光戴美肌研究与制造株式会社股份有限公司申请注册的带有“拱振享”“津率享”“天气丹”“后”等字样的23件商标,均因“申请企业属于不以使用为目的的恶意商标注册申请行为”被中国商标局驳回。
5月份,国务院新闻办公室举行的国务院政策例行吹风会上,国家知识产权局副局长何志敏介绍,国家知识产权局近三年累计驳回恶意抢注和囤积商标注册申请超过15万件。
他也表示:“近年来,国家知识产权局组织了集中打击商标恶意抢注专项行动,既打击惩罚恶意申请人,也惩罚为其进行代理的代理机构。”
从3CE、伊蒂之屋、科颜氏、安耐晒这些海外化妆品企业在进驻中国市场时因商标被抢注而更改中文名,到IM'UNNY、“菲洛嘉”的商标争端,再到化妆品商标恶意抢注的驳回。显然,国家对于商标恶意注册现象正在逐步重视。