新浪财经

云南:到2025年化工行业实现总产值3000亿元(附 龙头化企名单)

中国化工报

关注

近日,《云南省石化和化学工业“十四五”发展规划(征求意见稿)》向社会公开征求意见建议。

《征求意见稿》提出,到2025年,云南省化工行业规上企业实现工业总产值3000亿元左右,规上化工企业达400家左右,规模以上工业增加值保持在900亿元左右;化工总产值占整个工业总产值的比例达到10~12%;全省百亿元以上化工企业达到10~15家,努力打造20家具有全国影响力的品牌企业,建设产值超500亿元化工产业集群2~3个。

到2025年,云南省化工产业基本形成以石油化工为支柱,以磷化工、煤化工、盐化工和硅化工为主导,以两大新兴化工产业(精细化工和化工新材料)为强劲势头的产业格局,积极打造中国西部重要的绿色化工产业示范基地。

云南省将严格控制尿素、磷铵、电石、焦炭、黄磷、烧碱、纯碱、聚氯乙烯等行业新增产能,加大石化行业中的烯烃、芳烃等基础原料保障能力,提高精细化工、化工新材料等高端产品市场占有率,产业发展质量和核心竞争能力得到进一步提升。到2025年,全省石油化工、磷化工、煤化工、盐化工、硅化工等优势产业主体地位保持稳定;以化工基础原料为主的传统化工产业结构逐步转变,精细化工、化工新材料等新兴化工产业规上工业总产值占比达到35%以上。

《征求意见稿》提出,新建化工项目全部进入化工园区,形成一批具有国内市政竞争力的化工园区。力争2025年,全省形成12~15个左右省级人民政府批准的规范化、标准化的化工园(片)区。全省绿色工厂企业数量达到20~30家。积极开展石油化工、磷化工、煤化工和硅化工研发专家工作室创建,力争建成国家级研发中心4~6个,省级研发中心12~15个。

做大石油炼化产业方面,云南将重点推进石油炼化一体化建设,积极推进中石油云南炼化项目二期基地建设,鼓励推动炼油副产品综合利用,发展合成塑料、合成纤维和合成橡胶等化工新材料。

云南省磷化工产业基础较好,是国家明确的磷复肥生产基地。《征求意见稿》指出,随着国家对长江保护法的实施,云南省内的滇池流域和抚仙湖流域保护条例的实施,未来滇中一带的磷矿资源开发将受到政策的较大制约,云南磷矿资源将以近期勘探的镇雄磷矿区(距离长江干支流约50km以上)为重点,同时结合原料矿区统筹考虑磷化工产业布局重点布局在云南安宁产业园区(草铺化工园区、晋宁化工园区和海口化工园区)、云南宣威经济技术开发区羊场化工园区、云南会泽产业园区者海化工园区、云南澄江产业园区东溪哨化工园区等。

云南省煤炭资源丰富,居全国第8位,为发展煤化工产业提供原料支撑。云南省将按照“煤—焦—冶—材产业链”“煤—焦—电—材产业链”“焦—气—肥循环产业链”“焦—气—精细化工产品—新材料产业链”四个产业发展方向,在稳固发展传统煤化工产业(以煤焦化、氯碱和合成氨等为基础)的同时,重点发展中下游的精细煤化工产业(以煤制油、烯烃、醇醚类等精细化工产品为重点)和煤化工的多元融合产业。重点布局在云南沾益产业园区(花山化工园区、麒麟化工园区)、云南宣威经济技术开发区羊场化工园区、云南富源产业园区化工园区。

云南省原盐资源储量为735.7亿吨,产业优势明显。《征求意见稿》提出,盐化工重点布局在昆明化工园区安宁片区,并综合考虑昭通化工园区盐津片区。

硅产业方面,云南重点发展以有机硅为重点的硅化工产业,大力发展有机硅中游单体及中间体,并向硅油、硅橡胶、硅树脂、硅烷偶联剂等下游产品拓展,积极拓展有机氟硅材料、超高分子聚合物、复合材料等硅基新材料产业。

精细化工产业方面,《征求意见稿》提出,重点发展日用化学品、试剂和高纯物、催化剂和各种助剂、环保涂料、新型粘合剂、绿色农药等市场需求量较大的产业类别。

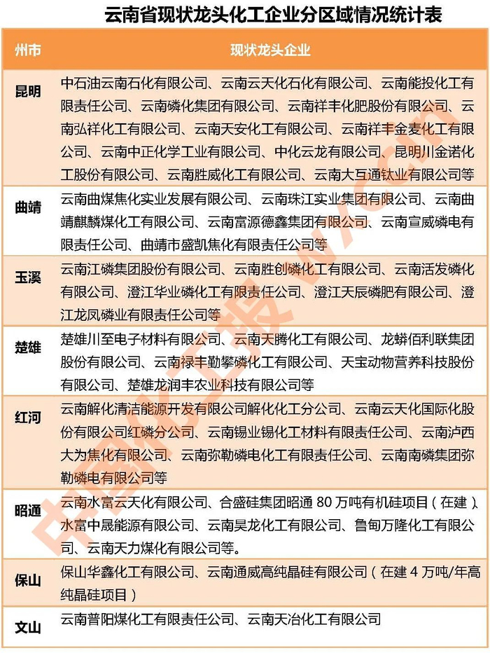
注:名单来自《征求意见稿》

云南省化工产业经过50多年的发展已成为全省工业经济的支柱产业之一,形成了以石油化工为核心,以磷化工和化肥产业为特色,以煤化工和盐化工为支撑,以硅化工、精细化工和化工新材料为多元延伸的化工产业格局。截至2020年底,全省共有规模以上化学工业企业346户总资产1573.4亿元,实现工业总产值1549亿元。

加载中...