新浪财经

两大品种新增多项禁忌、不良反应!涉及多家企业明星产品....

医药观察家网

关注

原标题:两大品种新增多项禁忌、不良反应!涉及多家企业明星产品.... 来源:医药观察家网

9月7日,国家药监局发布了两则药品修订说明书的公告,其中注射用阿洛西林钠和甘草酸二铵制剂的说明书有新的修订要求。

注射用阿洛西林钠修订说明书

公告内容显示:注射用阿洛西林钠新增修订15项不良反应,另外还强调用药前须做青霉素皮肤试验,阳性者禁用。

注意事项新增15项,其中包括该药应现配现用,不宜放置;静脉滴注时注意速度不宜太快;治疗可能导致出现耐药菌,其可能导致二重感染等多项使用时的注意事项。除此之外,该药对老年人用药、药物相互作用等内容进行修订,临床医师、药师需仔细阅读上述药品说明书的修订内容,在选择用药时,应当根据新修订说明书进行充分的获益/风险分析。

查询国家药监局官网发现,该药品目前有60条获批注册的记录,涉及的生产企业更是有19家,其中包括四川制药制剂有限公司、中孚药业股份有限公司、瑞阳制药股份有限公司、新华制药(高密)有限公司、浙江金华康恩贝生物制药有限公司、湖南科伦制药有限公司、桂林南药股份有限公司、天津华津制药有限公司、苏州二叶制药有限公司、海南美好西林生物制药有限公司、山西振东泰盛制药有限公司、江苏海宏制药有限公司、海口奇力制药股份有限公司、海南通用三洋药业有限公司、华北制药股份有限公司、海南卫康制药(潜山)有限公司、润泽制药(苏州)有限公司、海南通用康力制药有限公司、山东鲁抗医药股份有限公司。

值得注意的是,该药为金华康恩贝的明星产品,连续10年居同类产品全国销量领先,国内抗菌药公立医疗市场销量更是能排进前十,此次该药新增众多不良反应,加上最严“限抗令”的出台,相信对该企业来说或面临不小的打击。

“老牌”药企康恩贝近年的动荡令人唏嘘,先是撑起利润半壁江山的核心产品丹参川芎嗪注射液受政策影响后彻底退出多省医保目录,康恩贝创始人做出艰难决定易主国资,之后曾经投资逾27亿元收购的贵州拜特制药又面临停产被出售。

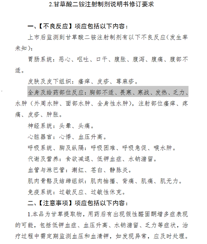
甘草酸二铵制剂

另外甘草酸二铵制剂此次也重新修订了不良反应、注意事项、老年用药、相互作用等内容,涉及的产品包括注射用甘草酸二铵、甘草酸二铵注射液、甘草酸二铵氯化钠注射液、甘草酸二铵葡萄糖注射液、甘草酸二铵胶囊、甘草酸二铵肠溶胶囊和甘草酸二铵肠溶片。

值得注意的是,作为肝病常用药,甘草酸二铵肠溶胶囊和甘草酸二铵注射液是正大天晴的重要品种,其16个过亿品种中,该制剂占据两席,此次重新修订说明书,增加禁忌和不良反应,不仅是正大天晴,还有不少药企将会受到一定的影响。

以上两个大品种均需按照新的说明书修订要求,于2021年12月2日前报国家药品监督管理局药品审评中心或省级药品监督管理部门备案。

附件:甘草酸二铵口服制剂和甘草酸二铵注射制剂说明书修订要求

加载中...