新浪财经

【干货】人用疫苗产业产业链全景梳理及区域热力地图

前瞻网

关注

原标题:【干货】人用疫苗产业产业链全景梳理及区域热力地图 来源:前瞻产业研究院

人用疫苗产业主要上市公司:目前国内人用疫苗行业的上市公司主要有:华兰生物(002007)、智飞生物(300122)、康泰生物(300601)、沃森生物(300142)、康希诺(688185)、长春高新(000661)、复星医药(600196)、金迪克(688670)、欧林生物(688319)、百克生物(688276)等。

本文核心数据:批签发量、产量、销量

人用疫苗产业产业链全景梳理:产业链呈现“端到端”的特征

疫苗行业隶属于医药行业,是医药行业中的细分子行业,具有医药行业的基本特征,其基本出发点是“健康—预防—健康”,疫苗行业基于这一出发点具有鲜明的“端到端”的行业特征,即基于人类健康目的而应用现代预防医学、生物技术等方法生产制造产品实现减少疾病、预防疾病、尽量保持人类健康状态的产业。

疫苗行业的上游一般包括参与生产培养基、化学试剂和药包材等制造企业,疫苗行业的下游是批签发和流通,其终端是实施疾病预防和控制工作的各级疾控中心、医院、接种点,最终端为普通消费者。同时,为保证疫苗和培养基等相关产品在运输途中不失活,专业的医药冷链运输需要贯穿始终。

目前,疫苗制造行业上游的培养基生产主要有赛默飞和赛多利斯等公司进行专业的生产,药用包材主要由山东药玻、旗滨集团、正川股份和阿科力进行生产,可将生产分成药用玻璃和药用塑料两大类;中游疫苗制造主要分成两大体系,一类疫苗由国家控股的七大所和天坛生物,二类疫苗的主要生产企业则由民企构成,如康希诺、沃森生物、康泰生物和智飞生物等。拥有医药冷链运输业务的公司主要有顺丰控股、雪人股份和海容等企业。

从我国人用疫苗产业链企业区域分布来看,人用疫苗产业产业链企业主要分布在上海和北京地区,其次是在吉林、江苏、山东和福建等地区;其余地方,如安徽、天津和重庆等省份虽然有企业分布,但是数量极少。

从代表性企业分布情况来看,龙头企业分布较为分散。天津、吉林、辽宁、广东和云南等地行业内代表性企业较多,如天津拥有康希诺、吉林的百克生物、辽宁的辽宁成大、广东的康泰生物以及云南的沃森生物等。

人用疫苗产业代表性企业产量/销量/批签发量情况

从批签发量来看,国药集团凭借旗下七大所一类疫苗的特许批签发优势拔得头筹,其次是沃森生物,批签发量达到4000万/瓶/剂以上,得益于沃森生物丰富的疫苗种类。

从疫苗产量及批签发量差值数据来看,康泰生物的疫苗产量与批签发量相差1000万支/瓶/剂以上,主要是两方面的原因,其一是搬迁厂房,导致公司的乙肝疫苗销量大幅度下降;其二是新冠的影响,二类苗批签发受到影响公司的疫苗质量有待加强。

人用疫苗产业产业链上的其它代表性企业产量、销量及批签发量情况如下:

注:统计的企业为公布相关数据的上市企业,未公布具体产能/产量数据的上市企业未纳入统计中。

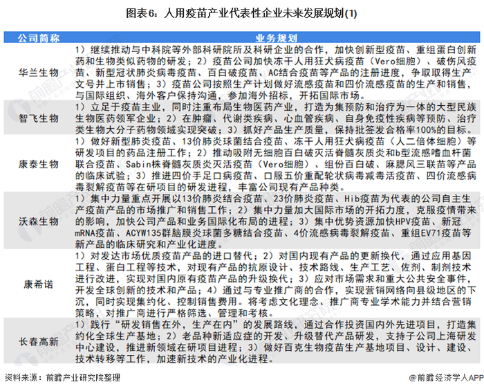
人用疫苗产业代表性企业未来发展规划

未来一年,人用疫苗产业代表性企业的业务规划主要集中于。大部分上市公司在未来业务规划提及对于自身的优势疫苗产品生产线进行升级,及国际化推展海外市场的愿景。另外,丰富疫苗产品和进行生物制品领域业务拓展也是部门上市公司的发展战略一部分。人用疫苗产业代表性企业未来规划如下:

以上数据参考前瞻产业研究院《中国疫苗行业深度调研与投资战略规划分析报告》,同时前瞻产业研究院还提供产业大数据、产业研究、产业链咨询、产业图谱、产业规划、园区规划、产业招商引资、IPO募投可研、招股说明书撰写等解决方案。

更多深度行业分析尽在【前瞻经济学人APP】,还可以与500+经济学家/资深行业研究员交流互动。

加载中...