新浪财经

一文了解2021年中国与立陶宛贸易现状与贸易趋势 贸易往来或毁于立方的“一意孤行”

前瞻网

关注

原标题:一文了解2021年中国与立陶宛贸易现状与贸易趋势 贸易往来或毁于立方的“一意孤行” 来源:前瞻产业研究院

国际贸易行业主要上市公司:申达股份(600626)、华塑控股(000509)、上海物贸(600822)、兰生股份(600826)、物产中大(600704)、新华锦(600735)、中成股份(000151)等。

本文核心数据:中国与立陶宛贸易规模及增速、中国自立陶宛进出口商品总值、中国与中东欧17国贸易年均增速、双边经贸协定

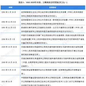
中国、立陶宛建交于1991年,贸易发展始于1992年

1991年9月14日,中华人民共和国与立陶宛建交。由此,中国与立陶宛的历史正式拉开序幕,接着在1992年,中国在维尔纽斯设立大使馆;1995年,立陶宛在北京设立大使馆。中立经贸关系也水到渠成的开始发展,双边的经贸协定主要有一下16条:

中立贸易规模超20亿美元,五年增幅超过82%

根据中国商务部的统计数据,自2015年始,中立两国贸易额迅速增长,从13.51亿美元到21.35亿美元,五年增幅超过82%。中国驻立陶宛大使申知非近期接受《波罗的海时报》采访时表示,数据和事实表明,中国市场对立陶宛是开放的,而且是不断发展的。到了2020年,中国、立陶宛两国2020年进出口额同比增长7.5%,规模达22.95亿美元。

2015-2020年,中国自立陶宛进口商品总值呈现逐年上升的趋势,而中国自立陶宛出口商品总值在2019年略有下跌,因此整体呈现波动上升的趋势,波动幅度不大。

2021年1-2月中国对立陶宛出口商品总值为32668.0万美元,相比2020年同期增长了9089.2万美元,同比增长36.6%。2021年1-2月中国自立陶宛进口商品总值为8191.8万美元,相比2020年同期增长了1403.9万美元,同比增长20.1%。

年均增速超17国平均值,2020年贸易规模逆势上涨

2012年中国-中东欧国家合作机制诞生以来,中国与中东欧17国贸易年均增速8%,而作为合作国家之一的立陶宛受益更多,从2015-2020年,年均增速超过12%,远远高于中国与中东欧国家的年均增速。

尤其是在2020年,立陶宛贸易出口额下降3.4%,进口额下降9.3%,但是与中国贸易额却同比增长了7.6%。

贸易前景向好,立方却多次破坏两国经贸发展环境

前景如此向好的贸易发展,却在被立陶宛单方面一而再的影响中立两国的经贸合作信心,甚至挑战中国的底线。

在7月,立陶宛政府宣布允许台湾当局以“台湾”名义设立“代表处”,严重损害中国主权和领土完整后,8月10日,中国外交部决定召回驻立陶宛大使,并要求立政府召回驻华大使。

在2021年8月19日商务部新闻发布会上,我国商务部发言人高峰回应称:“近日,立方公然违背中立两国建交公报精神,严重损害中国主权和领土完整,已经严重影响了中立两国企业开展互利合作的信心。我们敦促立方立即纠正错误决定,采取切实措施,多做有利于增进两国人民福祉的事情,为中立经贸合作创造有利条件。”反应出我国坚决的态度。

在2021年8月,立陶宛最大的新闻门户网站之一Delfi以“中国不再购买立陶宛产品”为题报道称,中国从立陶宛召回大使后,立陶宛出口商就开始抱怨,中国不再从立陶宛购买奶酪、粮食和木材等产品。报道称,中国大型木材贸易商正打算离开立陶宛。立陶宛当地的牛奶加工厂已暂停对华出口,此外,中国也不再购买立陶宛的粮食。尽管,中国停止进口立陶宛相关产品的消息目前也为立陶宛媒体单方面报道,尚未经中方证实。但是,不得不说,如果立陶宛不纠正自己的做法,中立经贸合作将会陷入僵局,影响着立陶宛农业以及木材业的发展。

立陶宛人民认为政府的做法是对人民福祉忽略,最近的一项统计数据就是明证——立陶宛总统和总理的支持率在2021年7月已经下降了8%~10%。

以上数据参考前瞻产业研究院《中国对外贸易行业市场前瞻与投资战略规划分析报告》,同时前瞻产业研究院还提供产业大数据、产业研究、产业链咨询、产业图谱、产业规划、园区规划、产业招商引资、IPO募投可研、招股说明书撰写等解决方案。

更多深度行业分析尽在【前瞻经济学人APP】,还可以与500+经济学家/资深行业研究员交流互动。

加载中...